Fig. 3
From: DNA damage sensitivity of SWI/SNF-deficient cells depends on TFIIH subunit p62/GTF2H1

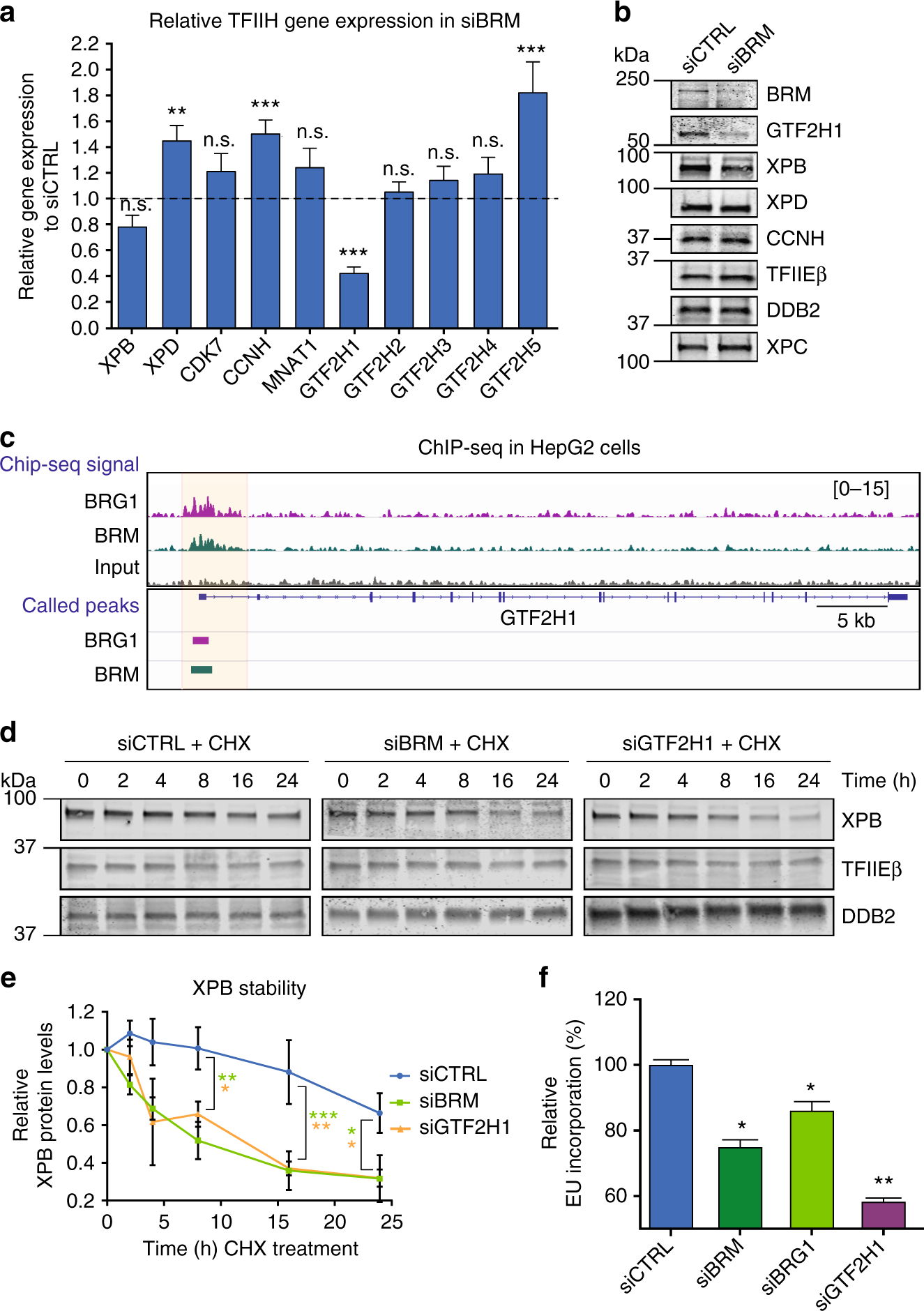
BRM stabilizes TFIIH by promoting GTF2H1 expression. a Relative quantification of individual TFIIH genes expression in U2OS cells treated with control (CTRL) or BRM siRNAs, as determined with RT-qPCR. Individual basal gene expression in BRM knockdown was normalized to siCTRL levels, which were set to 1.0 (dotted line in graph). GAPDH expression was used for normalization. Mean & S.E.M. of at least three independent experiments. **P < 0.01, ***P < 0.001 relative expression in each gene to siCTRL. n.s., non-significant. b Immunoblot analysis of TFIIH protein levels (GTF2H1, XPB, XPD, CCNH), TFIIEβ, DDB2 and XPC from whole cell extracts of U2OS treated with control (CTRL) or BRM siRNAs. Representative immunoblots of two independent experiments. c BRG1 and BRM co-occupancy of GTF2H1 promotor. Re-analysis of published ChIP-seq data in which ChIP-seq signal density (top) and respective peaks (bottom) illustrate BRG1 (purple) and BRM (green) enrichment at the promoter of GTF2H1 in HepG2 cells (upon shNS transfection32). Promoter region of interest highlighted in light orange, signal density in reads per million. d XPB protein stability was evaluated in U2OS cells treated with control (CTRL) or BRM siRNAs at different time points after addition of 100 µM cycloheximide (CHX) to inhibit protein synthesis. Immunostainings of TFIIEβ and DDB2 were used as negative and loading controls, respectively. e Quantification of XPB protein levels normalized to DDB2 in time after addition of CHX. The total amount of XPB in whole cell lysates was set to 1.0 at t = 0. Mean & S.E.M. of at least three independent experiments. *P < 0.05, **P < 0.01, ***P < 0.001 for each time point of siBRM (green) or siGTF2H1 (orange) relative to siCTRL. f Relative quantification of transcription levels in U2OS cells treated with non-targeting control (CTRL), BRM, BRG1, or GTF2H1 siRNAs. Transcription was determined by measuring EU incorporation in non-irradiated cells 48 h after siRNA treatment. EU relative fluorescence intensity was set to 100% in siCTRL treated cells. Mean & S.E.M. of > 200 cells from two (siGT2H1) and three (siBRM and siBRG1) independent experiments. Full-size immunoblot scans are provided in Supplementary Fig. 6b, c