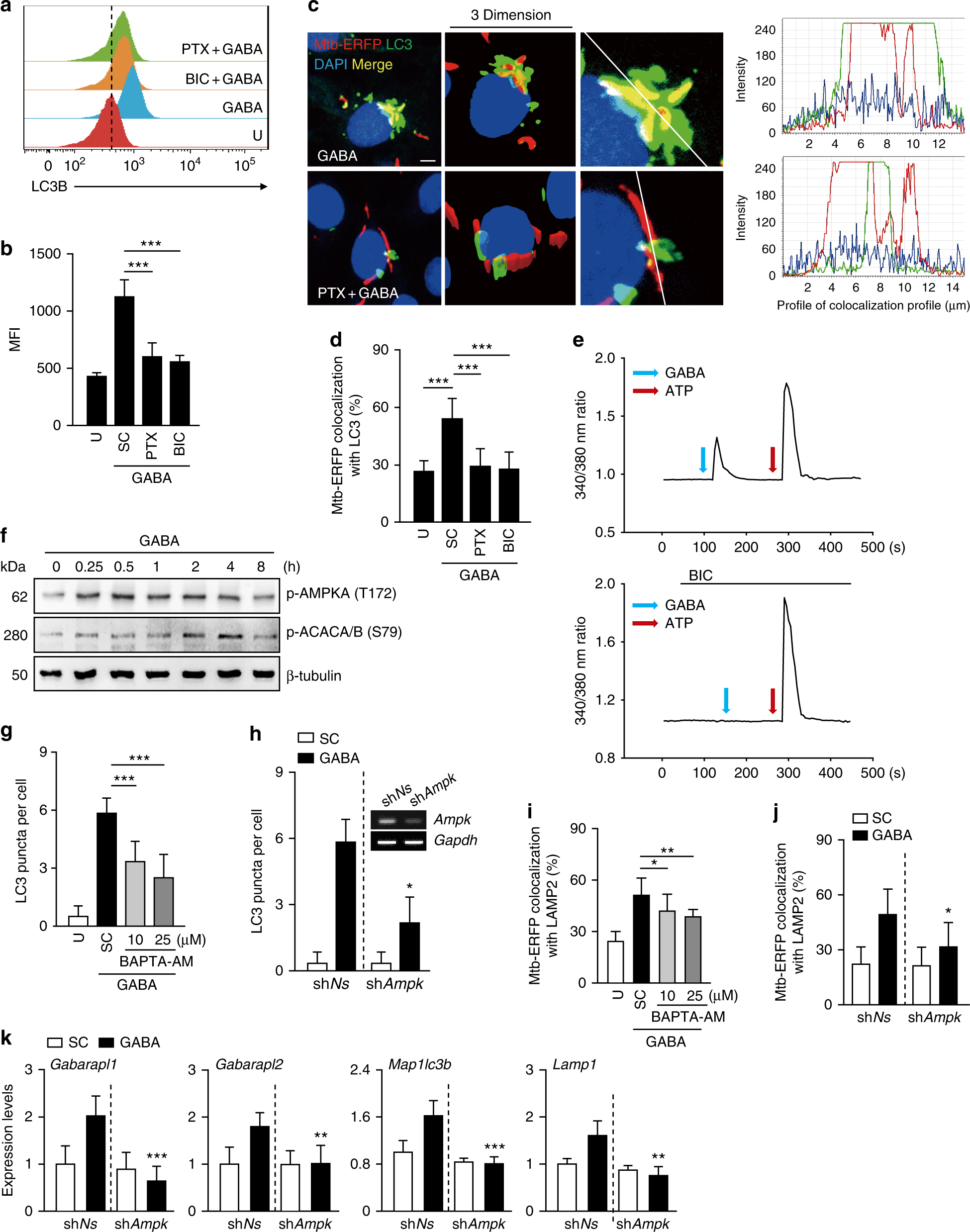
Fig. 5

GABAergic autophagy is mediated via GABAAR, intracellular calcium release, and AMPK signaling. a, b BMDMs were pretreated with bicuculline (BIC; 100 μM) or picrotoxin (PTX; 100 μM) for 1 h, and treated with GABA (100 μM). a Flow cytometric analysis for LC3B expression (horizontal axis, FITC intensity). Representative gating strategy is shown in Supplementary Fig. 5. b Average MIFs of LC3B. c, d BMDMs were infected with Mtb-ERFP in the same condition with a, b, and then stained with LC3 (green) and DAPI (nuclei; blue). c Confocal z-stack images. Scale bars, 5 μm (left). Tracing of colocalization (right). d Quantitative data of colocalization of Mtb-ERFP and LC3. e BMDMs were stained with Fura-2 AM and incubated with GABA (100 μM) in the absence (top) or presence (bottom) of BIC (100 μM). f BMDMs were incubated with GABA (100 μM) for the indicated times. Representative immunoblots for the indicated protein expression. g, h Quantitative data of LC3 punctate analysis. g BMDMs were treated with BAPTA-AM (10 or 25 μM) before GABA (100 μM) incubation. h, j, k BMDMs were transduced with lentivirus expressing shNs or shAmpk, and then treated with GABA (100 μM), followed by LC3 staining (h; semiquantitative PCR analysis for transduction efficiency, inset); Quantitative analysis of colocalization of Mtb-ERFP and LAMP2 (j); qRT-PCR analysis for autophagy genes (k). i Quantitative analysis of colocalization of Mtb-ERFP and LAMP2. BMDMs infected with Mtb-ERFP were incubated with GABA (100 μM) in the presence or absence of BAPTA-AM (10 or 25 μM). *p < 0.05, **p < 0.01, and ***p < 0.001. U: untreated, SC: solvent control (0.05% EtOH, for b, d; 0.1% PBS, for h, j, k; 0.1% dimethyl sulfoxide, for g, i). Statistical significance was determined by one-way ANOVA (b, d, g, i), and two-way ANOVA (h, j, k). Data shown (means ± SEM) represent the combined results of duplicates from two (b) or three (d, g, h–k) experiments. Images are representative of two (a) or three (c, e, f) independent experiments