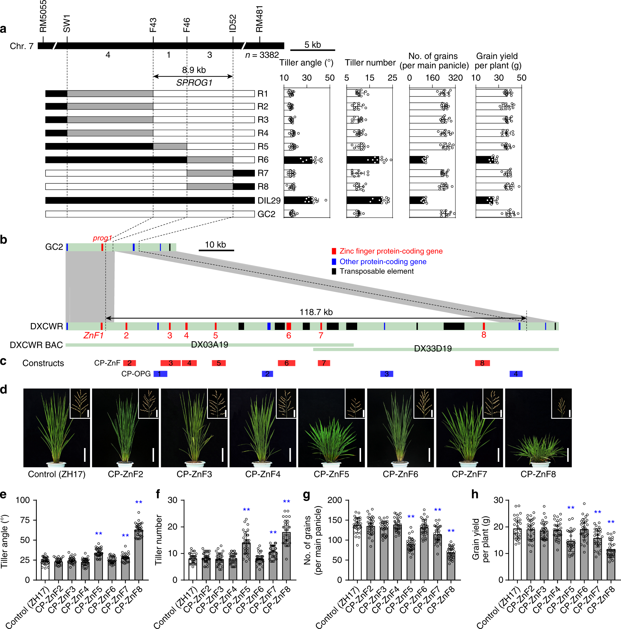
Fig. 2

Map-based cloning of SPROG1. a SPROG1 was delimited to an 8.9 kb region between the F43 and ID52 markers by evaluating the phenotypes of homozygous recombinants (R1 through R8). Numbers below the bar indicate the number of recombinants between the two adjacent markers. In graphical genotypes of recombinants, the black, white, and gray regions represent homozygous for the DXCWR genome, homozygous for GC2 genome, and the interval in chromosome where crossover took place, respectively. Data are means (n = 10), with error bars showing standard deviation. b Comparison of genomic sequence and gene annotation between GC2 and DXCWR in the fine-mapping region of SPROG1. The red, blue, and black boxes respectively indicate zinc-finger protein-coding genes, other protein-coding genes, and transposable elements. The gray shading represents the regions sharing sequence collinearity between GC2 and DXCWR genomic sequences. c The location of the sequences included in the 11 complementary constructs (CP-ZnF2 through CP-ZnF8 and CP-OPG1 through CP-OPG4). d Phenotypes of the transgenic plants of seven zinc-finger genes (ZnF2–ZnF8) and the control plant (ZH17). Scale bars, 20 cm (plant) and 5 cm (panicle). e–h Comparison of the tiller angle, tiller number, number of grains on the main panicle, and grain yield per plant between transgenic plants of seven zinc-finger genes (ZnF2–ZnF8) and the control plant (ZH17). Data are means (n = 30), with error bars showing standard deviation. Two-tailed Student’s t tests were performed between ZH17 and transgenic plants (**P < 0.01)