Fig. 3
From: Time units for learning involving maintenance of system-wide cFos expression in neuronal assemblies

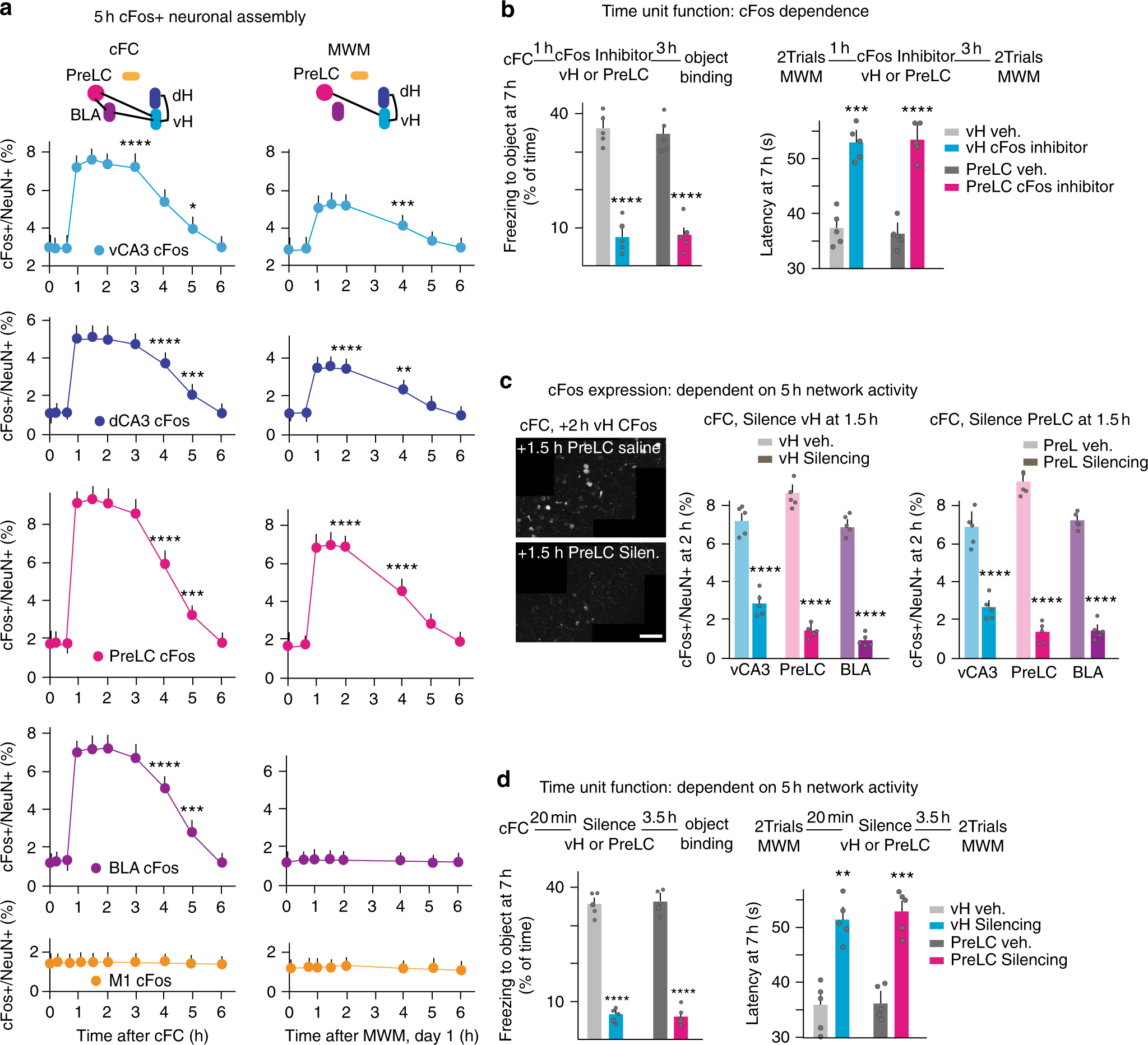
Time unit for learning dependent on 5 h network activity and cFos function. a Time course of cFos induction in systems involved in cFC or MWM learning (four trials). Schematics: systems analyzed involved in cFC or MWM (connected by lines). cFC [One-way ANOVA; vCA3: P < 0.0001, dCA3: P < 0.0001, PreLC; P < 0.0001, BLA: P < 0.0001, M1: P = 0.5472], n = 5; MWM [One-way ANOVA, vCA3: P < 0.0001, dCA3: P < 0.0001, PreLC: P < 0.0001, BLA: P = 0.7868, M1: P = 0.9978]. n = 5. b Inhibiting cFos activity 1 h after acquisition locally in vH or PreLC prevents further time unit function in cFC and MWM learning. cFos inh.: local delivery of cFos inhibitor; veh.: vehicle (cFC: two-way ANOVA, Treatment, P < 0.0001, n = 5, 5, 5, 5; MWM: two-way ANOVA, Treatment, P < 0.0001, n = 5, 5, 5, 5). c, d 5 h network activity at systems used in learning required for system-wide cFos expression (right: representative examples of vH cFos immunoreactivity with and without PreLC silencing; bar = 50 μm; vH silencing: Two-way ANOVA, Interaction, P = 0.0002, Treatment, P < 0.0001, n = 5 each; PreL silencing: Two-way ANOVA, Interaction, P = 0.0009, Treatment, P < 0.0001, n = 5 each) (c) and time unit function (cFC: two-way ANOVA, Treatment, P < 0.0001, n = 5 each; MWM: Two-way ANOVA, Treatment, P < 0.0001, n = 5 each) (d). Silen.: local and reversible silencing of brain system through pharmacogenetic PV neuron activation. Error bars: SEM; p < 0.05 (*), 0.01 (**), 0.001 (***), 0.0001 (****). For a more detailed description of the statistical analysis please refer to Supplementary Table 3