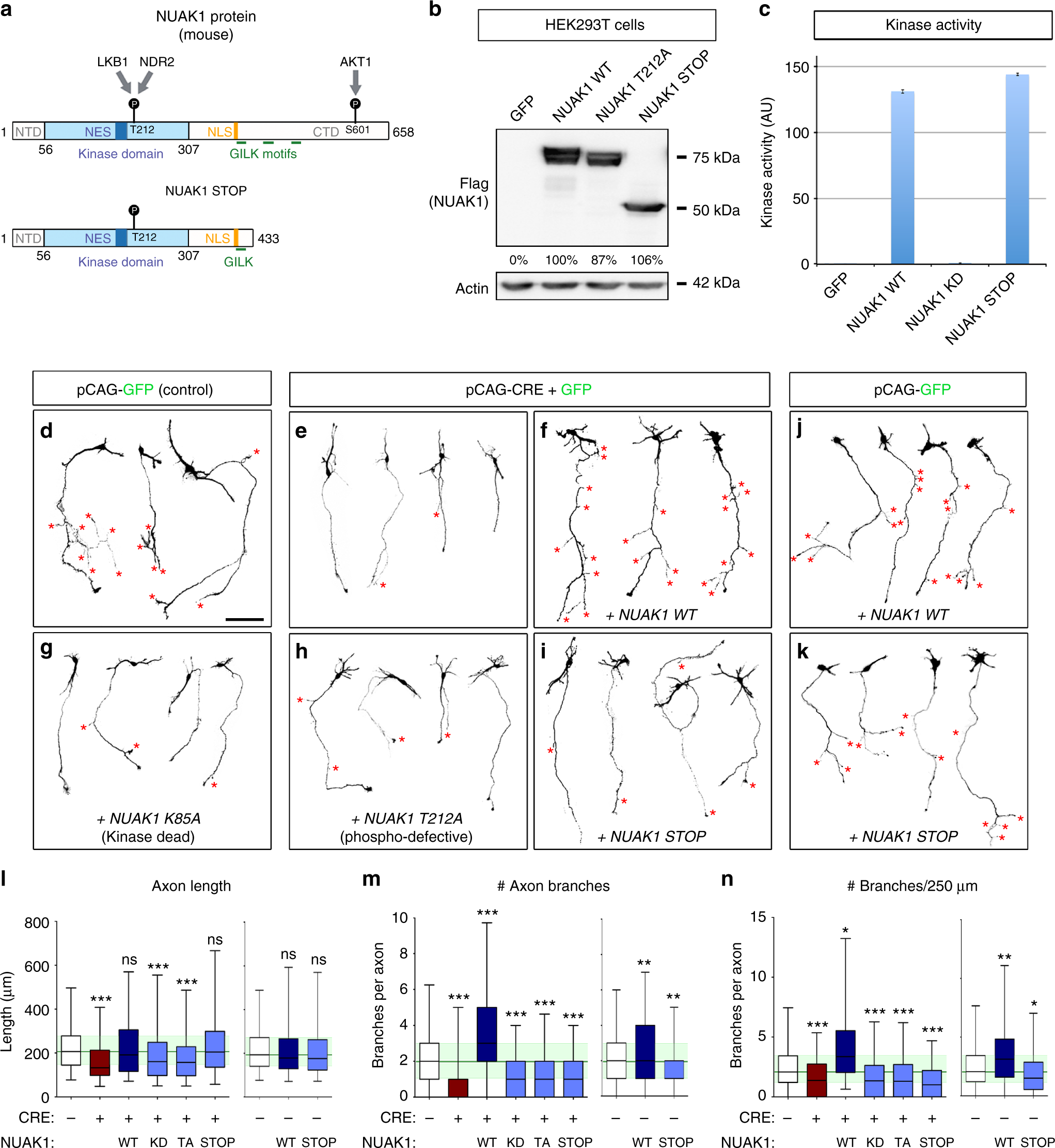
Fig. 7

Functional analysis of NUAK1 mutations through a protein-replacement strategy. a Structure of the NUAK1 protein (mouse) and predicted structure of the Q434STOP mutant. Known or predicted domains are indicated. NTD: N-terminal domain. CTD: C-terminal domain. NES: Nuclear Export Sequence (predicted). NLS: Nuclear Localization Sequence (predicted). b Validation of NUAK1 mutant expression in HEK293T cells by western-blot. c In vitro measurement of kinase activity of wild type or mutant NUAK1. d–k Representative neurons imaged after 5DIV following ex vivo electroporation of the indicated plasmids in NUAK1F/F animals. Neuron morphology was visualized through mVenus expression. Red stars (*) points to branch position. Scale bar: 100 μm. l–n Quantification of axon length (l), number of branches per axon (m) and normalized branch number (n) in neurons from (d–k). Quantifications were normalized to the average value of Control (CTL) condition to allow comparison of distinct, independent experiments. Data represents min, max, median, 25th, and 75th percentile. NCTL = 189, NCRE = 138, NCRE+WT = 90, NCRE+KD = 150, NCRE+TA = 174, NCRE+STOP = 125, NWT = 134, NSTOP = 198. Analysis: Kruskal–Wallis test with Dunn’s multiple comparison. ns: p > 0.05, *p < 0.05, **p < 0.01, ***p < 0.001