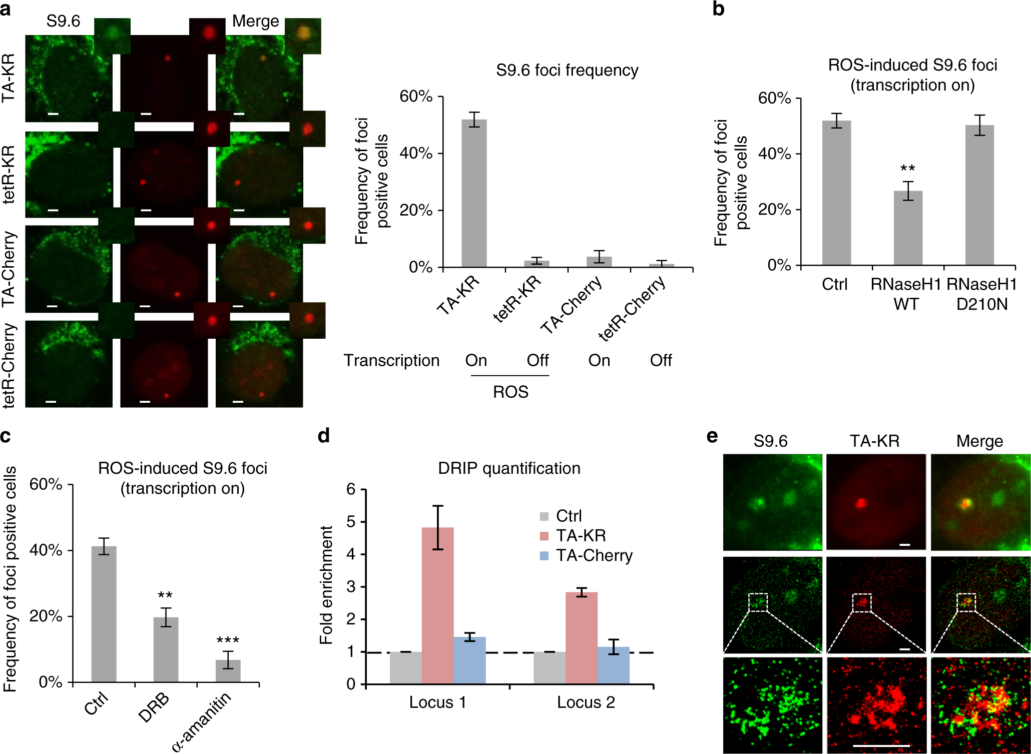
Fig. 4

ROS induce R loops at transcribed regions. a S9.6 foci staining at TA-KR, tetR-KR, TA-Cherry, tetR-Cherry (scale bar: 2 μm). b S9.6 foci frequency at TA-KR in cells overexpressed with HA-RNase H1 WT and D210N mutant, or c treated with DRB (20 μM, 24 h) and α-amanitin (100 μg/ml, 2 h). For a–c, n = 3, 50 cells per replicate. d DRIP assay detected the fold enrichment of DNA:RNA hybrids at two loci in the transcription cassette near the TRE region in cells transfected with TA-KR/TA-Cherry (n = 3). e S9.6 co-staining with TA-KR visualized by super-resolution STORM (scale bar: 2 μm). Unpaired t-test, error bars represent SEM. *P < 0.05, **P < 0.01, ***P < 0.001