Fig. 2

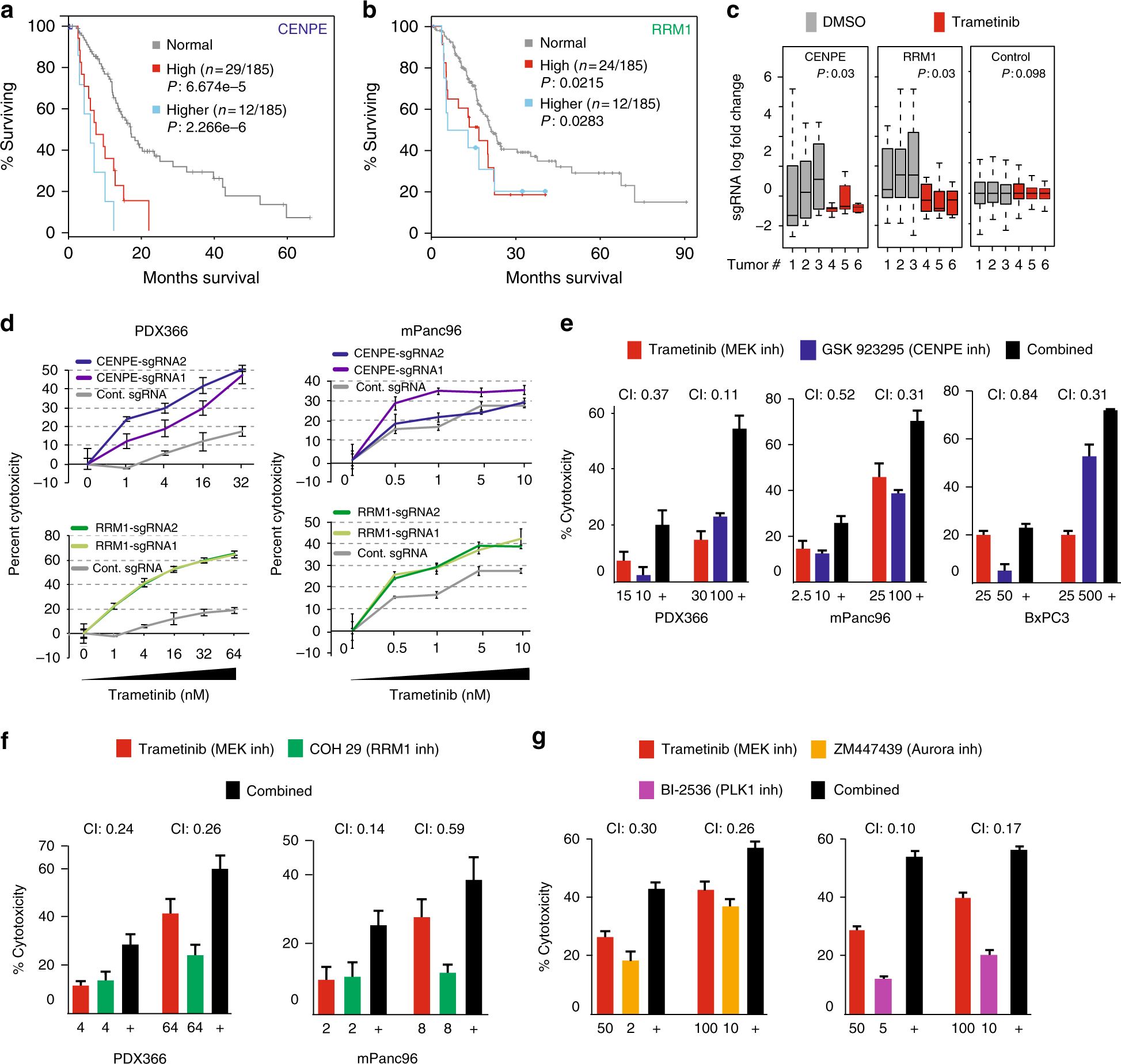
The validation of CRISPR screening hits. a, b Kaplan–Meier plots showing the survival analysis of TCGA data for pancreatic cancer patients expressing high levels of CENPE and RRM1 genes. High expression: >1 standard deviation (SD), and higher expression: >2 SD above the population mean. The number of patients in each group is indicated with n. c Box plots show fold change distribution of sgRNAs targeting CENPE (n = 10), RRM1 (n = 10), and control sgRNAs (n = 100) in tumors from control-treated and trametinib-treated mice. Bounds of the box spans from 25 to 75% percentile, center line represents median, and whiskers visualize 5 and 95% of the data points. Significance was assessed by Kolmogorov–Smirnov test. d MTT assay-based relative viability/growth inhibition levels are shown in PDX366 and mPanc96 cells expressing WT Cas9 with control sgRNA or two separate sgRNAs targeting CENPE (top) and RRM1 genes (bottom). e Relative viability/growth inhibition levels are shown for three different cell lines, PDX366, MPANC-96, and BxPC3 cells, treated with control, MEK inhibitor (trametinib), CENPE inhibitor (GSK923295), and combined MEK inhibitor and CENPE inhibitor. f RRM1 inhibitor (COH29) and trametinib were tested together in PDX366 and MPANC-96 cells. g Bar plots show relative growth inhibition of MPANC-96 cells treated with inhibitors of Aurora A/B (ZM447439) and PLK1 inhibitor (BI-2536) alone or in combination with trametinib. Each experiment was repeated at least three times and error bars represent the standard error of the mean value. CI cytotoxicity index, Comb combination of two drugs