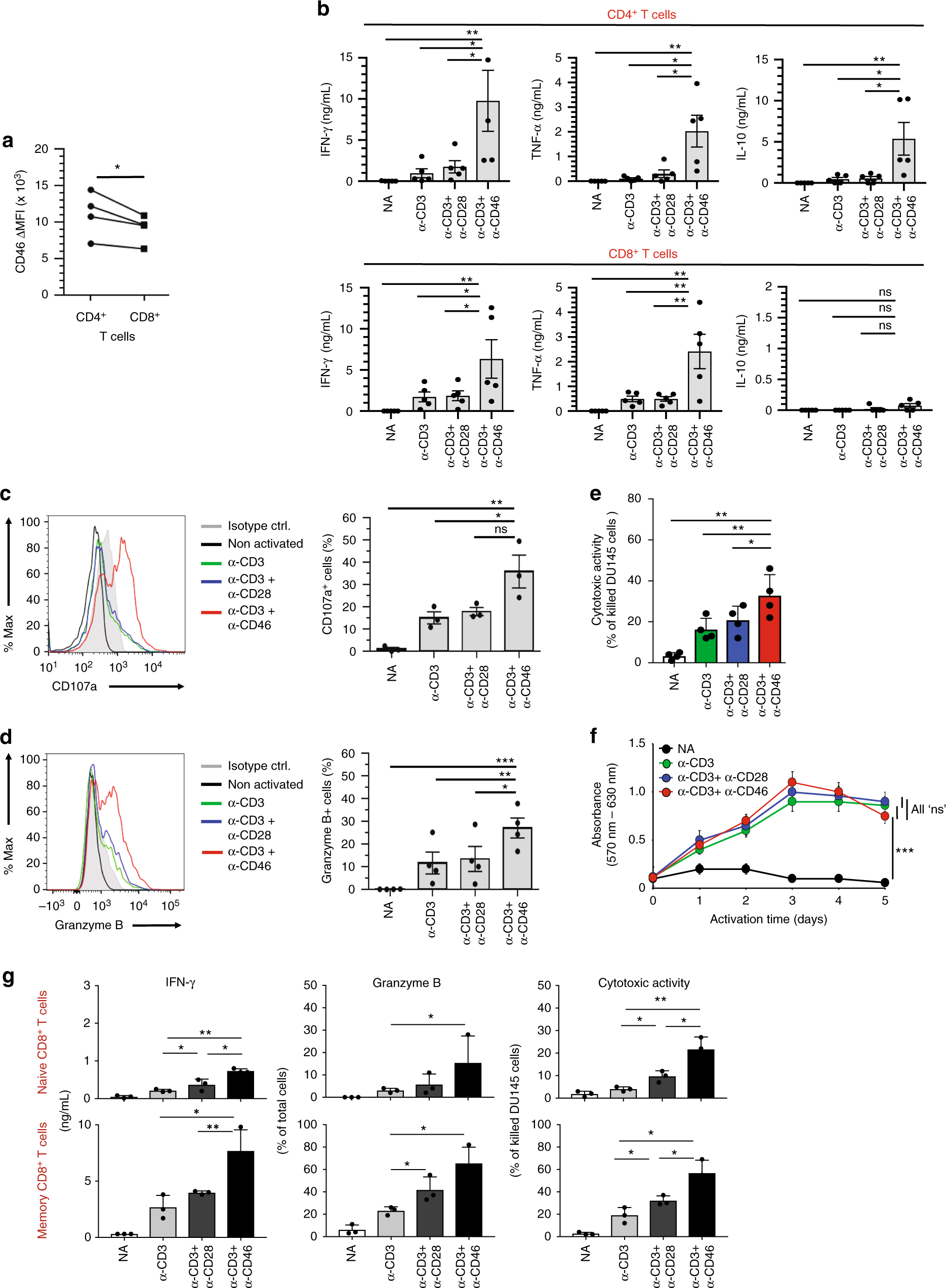
Fig. 1

CD46 co-stimulation provides superior support for CTL activity. a CD46 expression on the surface of resting human CD4+ and CD8+ T cells assessed by FACS analysis (n = 4, gating strategy in Supplementary Fig. 7a). b Comparison of IFN-γ, TNF-α and IL-10 secretion by CD3 + CD46-activated T cells. Purified CD4+ and CD8+ T cells from healthy donors were left non-activated (NA) or stimulated with immobilized antibodies to CD3, CD3 + CD28 or CD3 + CD46 and cytokines measured 60 h post activation (n = 5). c, d Degranulation (CD107a staining, (c)) and granzyme B expression (d) by CD8+ T cells upon CD46 co-stimulation. CD8+ T cells were stimulated as in (a) and CD107a and granzyme B expression assessed with left panels showing representative cytometry images and right panels corresponding quantifications (n = 3, gating strategy in Supplementary Fig. 7b). e Killing activity of CD46-activated CD8+ T cells. T cells were stimulated as depicted for 24 h and cytotoxic activity of differently activated CD8+ T cells towards DU145 target cells assessed 24 h post co-culture of T cells and DU145 cells (n = 4, gating strategy in Supplementary Fig. 7c). f Effect of CD46 co-stimulation on CD8+ T-cell proliferation. Purified T cells were activated as indicated for 5 days and cell proliferation measured each day (n = 4) (black circles, non-activated cells; green, blue, and red circles, CD3, CD3 + CD28 or CD3 + CD46-activated cells, respectively). g Effects of CD46 co-stimulation on naive and memory CTLs. Purified human naive or memory CD8+ T cells (sorting gates in Supplementary Fig. 7d) were activated under depicted conditions for 60 h and IFN-γ secretion, CD107a and granzyme B surface expression, and cytotoxic activity measured (n = 3). Error bars denote mean ± SEM (standard error of the mean). *p < 0.05; **p < 0.01; ***p < 0.005; ns, statistically not significant. Statistical analyses were performed using One-way ANOVA with Tukey Multiple Comparison test