Fig. 9

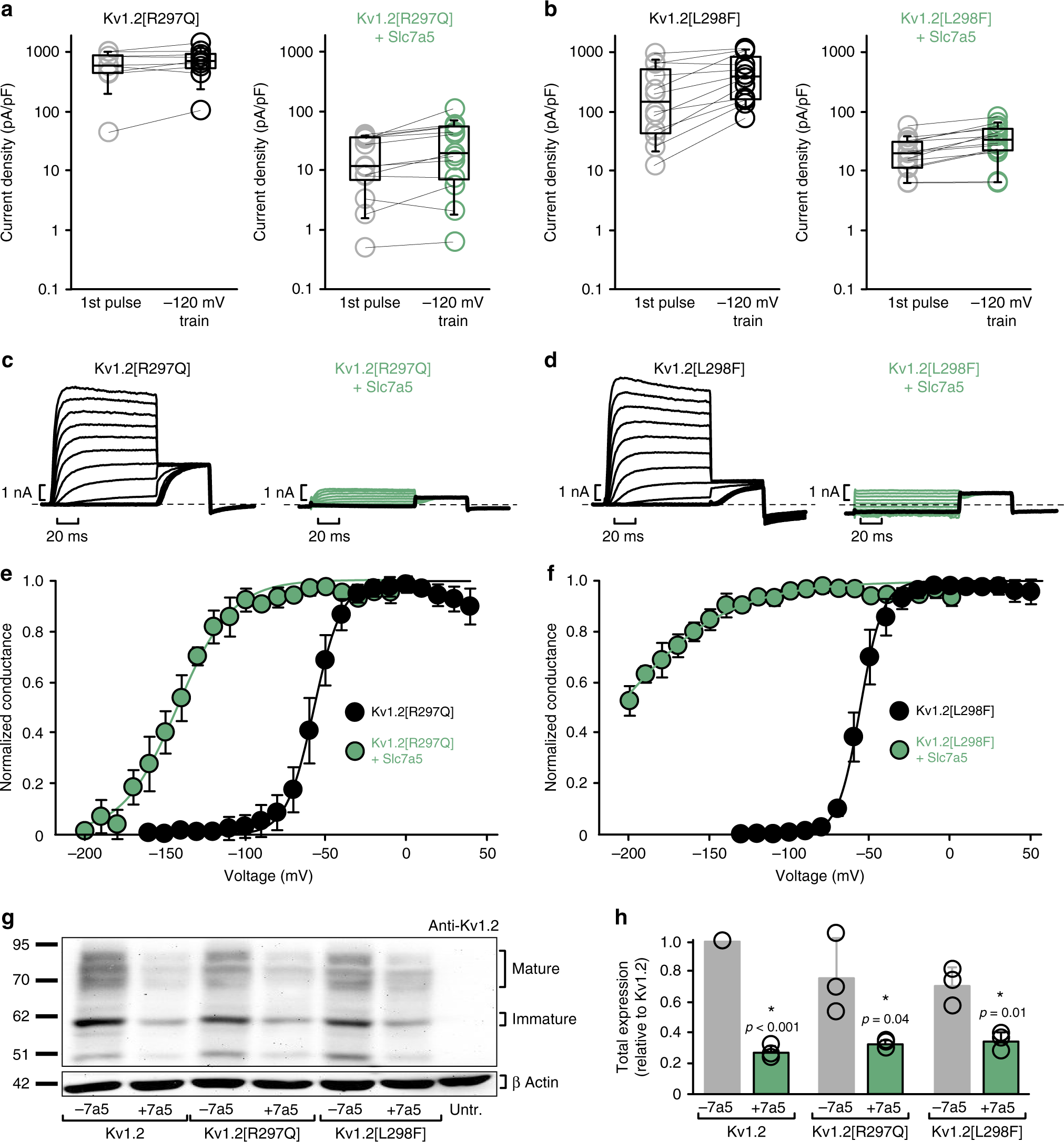
Kv1.2 disease-linked mutations are strongly suppressed by Slc7a5. a, b Current density at +60 mV was measured before and after a 30 s hyperpolarizing train to −120 mV for Kv1.2[R297Q] alone (n = 6) or with Slc7a5 (n = 13), and Kv1.2[L298F] alone (n = 12) or with Slc7a5 (n = 14), as indicated. c, d Exemplar currents recorded from Kv1.2[R297Q] or Kv1.2[L298F], expressed in ltk- mouse fibroblasts. Highlighted sweeps are to −120 mV with a tail current voltage of −30 mV. e, f Conductance-voltage relationships for Kv1.2[R297Q] (V1/2 = −57 ± 4 mV, k = 8 ± 1 mV, n = 6) and Kv1.2[R297Q] + Slc7a5 (2:1 transfection, V1/2 = −143 ± 6 mV, k = 17 ± 2 mV, n = 9), Kv1.2[L298F] (V1/2 = −56 ± 1 mV, 7 ± 1 mV, n = 4) and Kv1.2[L298F] + Slc7a5 (4:1 transfection, V1/2 < −200 mV, estimated to be −210 ± 5 mV, k = 35 ± 6 mV, n = 9). g Exemplar western blot of cell lysates from ltk- mouse fibroblasts transfected with indicated combinations of Kv1.2 mutants and Slc7a5 as indicated, each at a 1:1 transfection ratio. h Densitometric quantification of Slc7a5 effects on total protein levels of various Kv1.2 mutants (data shown as mean ± s.d., n = 3 per condition); Student’s t-test was used to compare expression of each mutant in the presence and absence of Slc7a5