Fig. 5

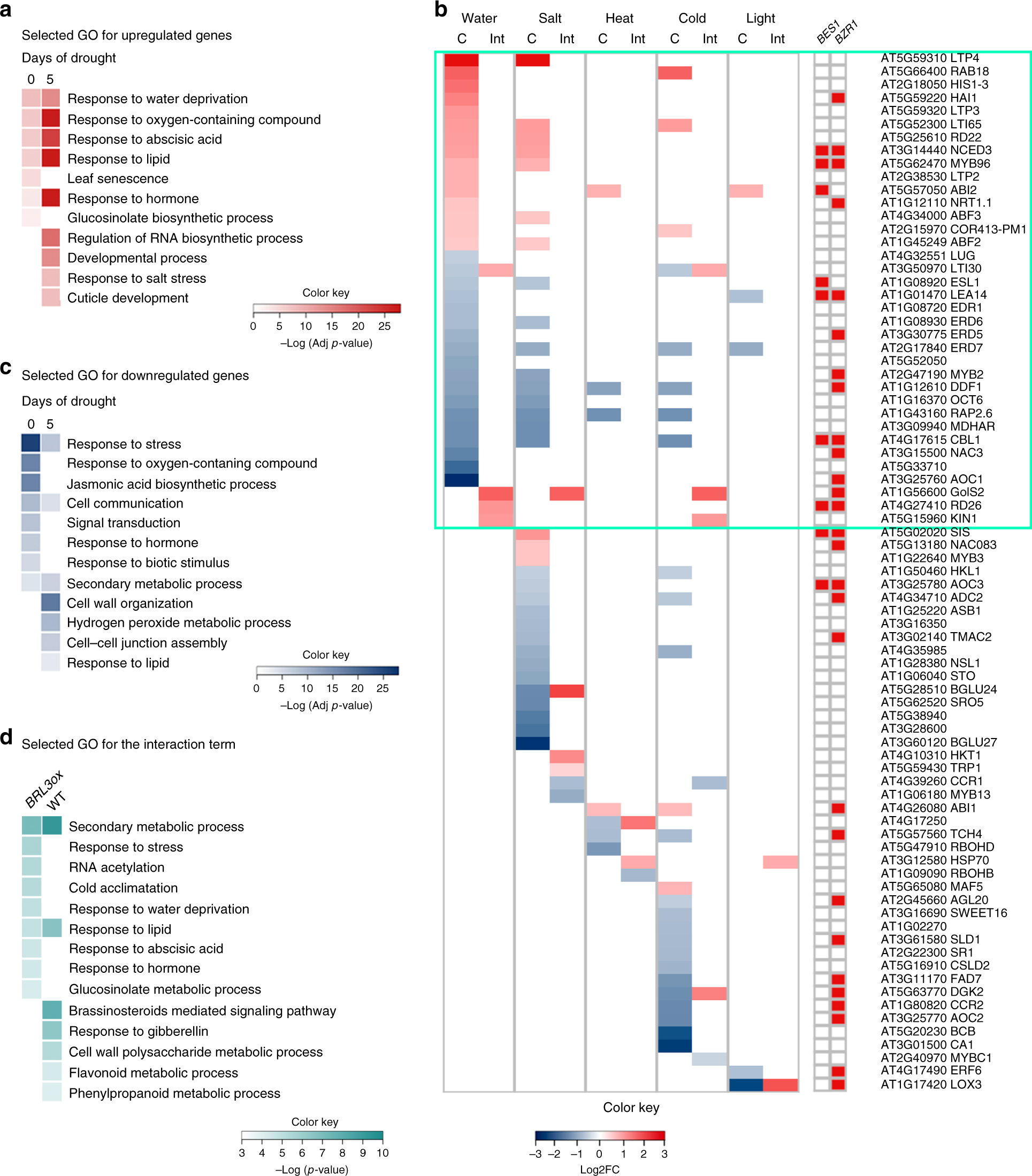
Stress genes are constitutively activated in BRL3ox roots. a Most representative GO categories enriched in BRL3ox roots from the upregulated genes at time 0 and after 5 days of drought. b Deployment of genes within “Response to stress” (GO:0006950) term that are also annotated as responsive to water, salt, heat, cold, and light stress. Colors in the heatmap represent the log2 fold change of BRL3ox vs. WT roots in control conditions (C) or the differential drought response (log2(FC drought/CTRL in BRL3ox)) – (log2(FCdrought/CTRL in WT)) if the gene is affected by the interaction genotype*drought (Int.). Red color in the squared heatmaps on the right shows that the gene has been previously identified as a direct target of BES1 or BZR1 transcription factors. c Most representative GO categories enriched in BRL3ox roots from the upregulated genes at time 0 and after 5 days of drought. d Most representative GO categories enriched among genes affected by the interaction genotype–drought. GO categories enriched in genes activated in BRL3ox under drought compared to WT (left column) in genes repressed in BRL3ox under drought compared to WT (right column). Color bars: –log of p-value (adjusted by Benjamini–Hochberg or non-adjusted)