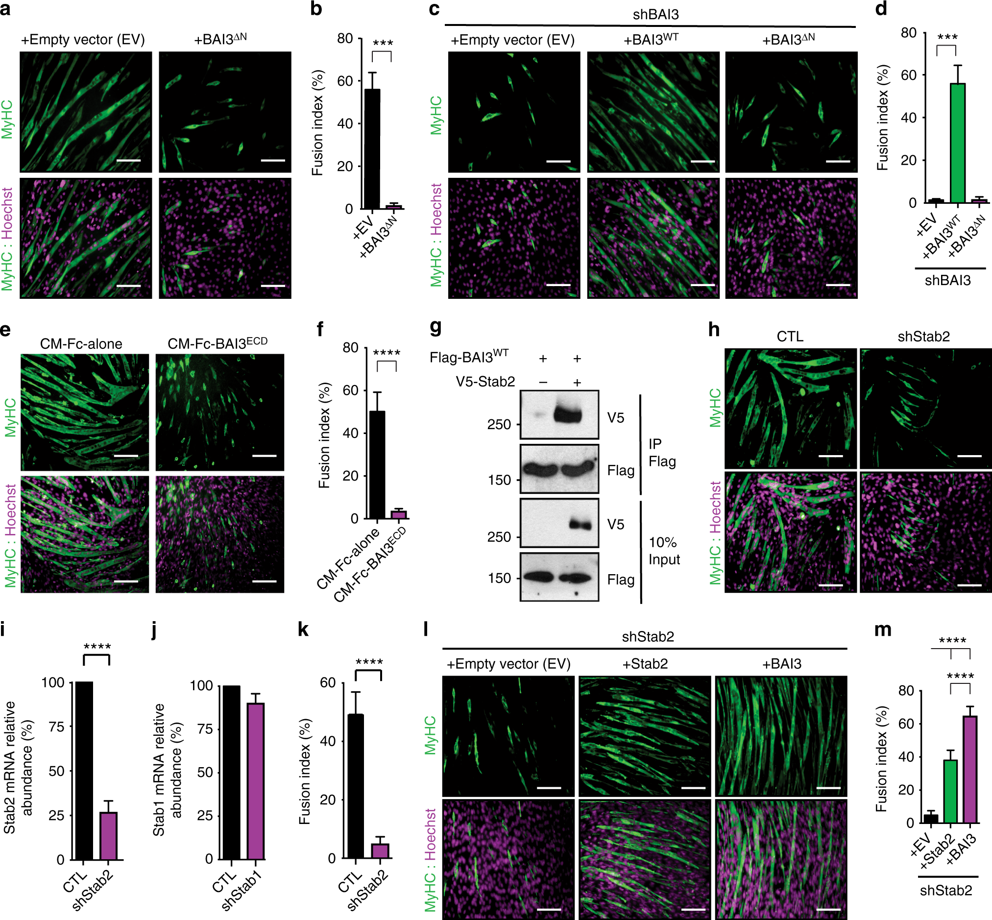
Fig. 5

Stabilin-2 is a binding partner of BAI3. a A BAI3 mutant lacking the extracellular domain (BAI3∆N) is defective to promote myoblast fusion. Expression of Flag-BAI3∆N blocks myoblast fusion in parental C2C12 cells. b Quantification of experiments shown in a. c Re-expression of Flag-BAI3∆N is unable to restore myoblast fusion in C2C12 cells depleted of endogenous BAI3. d Quantification of experiments shown in c. e The BAI3ECD acts as a decoy receptor. C2C12 treated with Fc-BAI3ECD-conditioned media, but not Fc-alone, display a block in myoblast fusion. f Quantification of the experiment shown in e. g Immunoprecipitation of Flag-BAI3 was carried out to assess its interaction with full length V5-Stabilin-2. h–k C2C12 cells expressing GFP or shRNA targeting Stabilin-2 were generated by retroviral infections. h Downregulation of Stabilin-2 decreases myoblast fusion after 48 h differentiation condition. i, j Real-time Q-RT-PCR amplifications of Stabilin-1 and Stabilin-2 were performed to confirm the specificity of the knockdowns. k Quantification of experiments shown in h. l Fusion of C2C12 cells depleted of Stabilin-2 (shStab2) is restored following expression of either human V5-Stabilin-2 or Flag-BAI3. m Quantification of experiments shown in l. Myofibers were stained for Myosin Heavy Chain (MyHC, MF20 antibody (green)) and nuclei were revealed by Hoechst (purple). Error bars indicate standard deviation. Scale bar = 100 μm. One-way ANOVA followed by a Bonferroni test was used to calculate the P-values; ***P < 0.001, ****P < 0.0001