Fig. 7
From: A distinct isoform of ZNF207 controls self-renewal and pluripotency of human embryonic stem cells

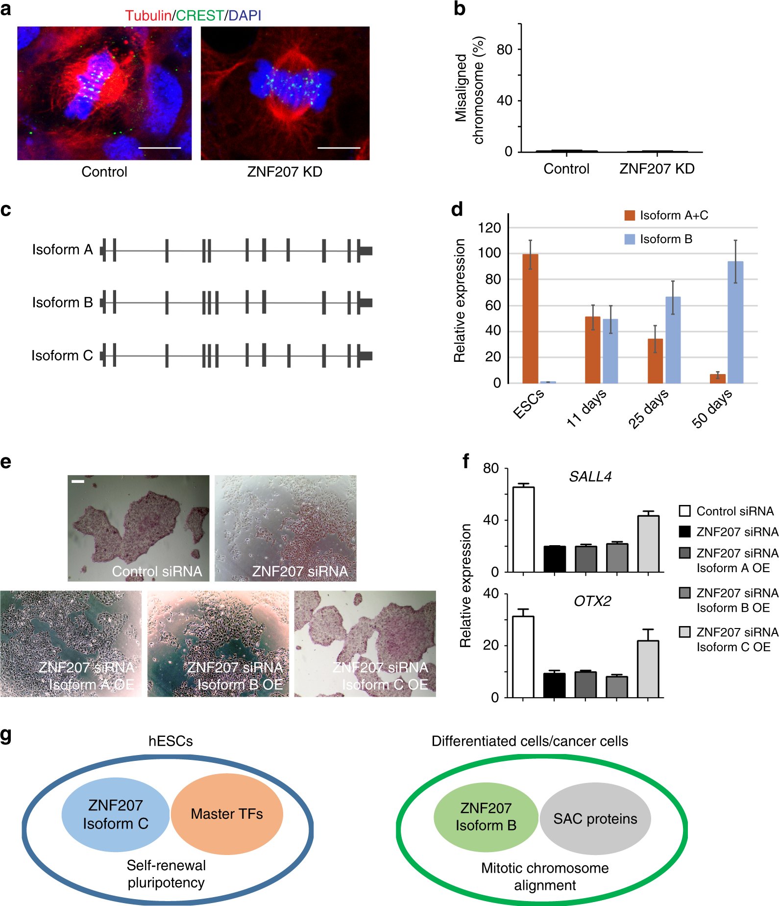
ZNF207 switches isoforms during cell differentiation. a Confocal images of mitotic cells with aligned chromosomes. ~100 mitotic cells were measured for each experiment and condition. Centromeres were detected by the CREST serum. Scale bar, 5 µm. b Counts of mitotic cells with misaligned chromosomes in control and ZNF207 KD cells. c Schematic representation of the three alternative splice isoforms of ZNF207. d RT-qPCR analysis to test the expression level of different isoforms during induced neuronal differentiation from hESCs. e Alkaline phosphatase staining of cells in different conditions. Scale bars represent 50 µm. f RT-qPCR analysis to test the expression level of SALL4 and OTX2. Data are presented as the mean ± SEM and are derived from three independent experiments. g The model of ZNF207 isoform change in hESCs and differentiated/cancer cells. Data are presented as the mean ± SEM and are derived from three independent experiments