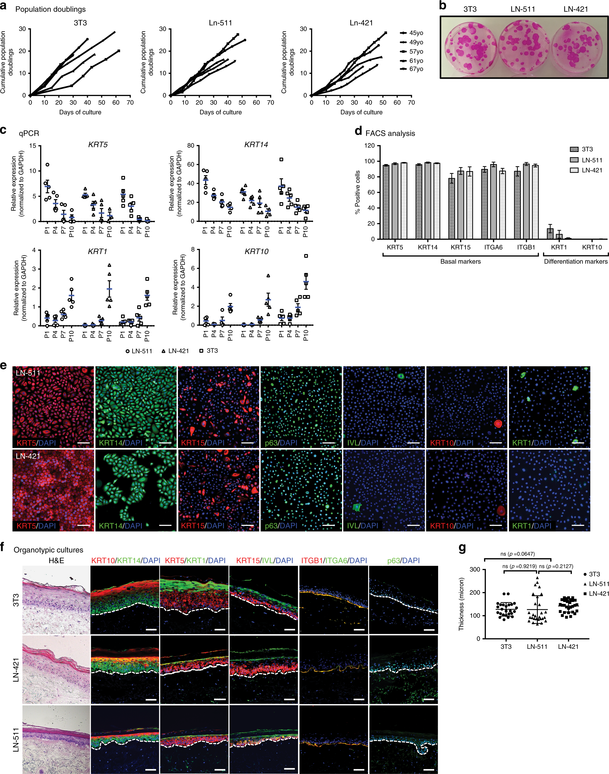
Fig. 2

In vitro characterization of HEKs cultured on laminin system. a Growth rate of keratinocytes cultured on LN-511 and LN-421, compared to the conventional R&G’s method: co-cultured with 3T3 murine fibroblasts (labeled as 3T3). Population doubling was calculated as PD = 3.32 × log (number of cell harvested/number of cells seeded). b Efficiency of colony formation of a representative line of human epidermal keratinocytes from passage 1. c Real-time PCR expression profiles of keratinocytes progenitor markers, as well as differentiated cells markers over increasing cell passages. Keratinocytes grown on both LN-511 and LN-421 showed similar trend as the 3T3 co-culture control (n = 5, error bar represents means ± s.e.m.). d Quantification of progenitor and differentiation markers expression of human epidermal keratinocytes cultured on LN-511, LN-421, and on co-culture with 3T3-J2 feeder cells via FACS analysis (n = 5, error bar represents means ± s.e.m.). e Immunothistochemical analysis of the expression of keratinocyte markers on LN-511 and LN-421 cultured at passage 1. Scale bar = 100 μm. f Epidermal reconstruction on de-epidermalized dermis (DED)/organotypic culture stained with H&E and immunostaining or HEK markers. Scale bar = 100 μm. g Thickness measurement of stratified epidermis generated by organotypic culture from laminin (LN-511 and LN-421) vs. 3T3 co-culture system. Dot plot is represented as individual measurement, center line is the means, and whiskers represent s.e.m. (n = 25 for 3T3, n = 30 for the rest)