Fig. 7
From: Sexual rejection via a vomeronasal receptor-triggered limbic circuit

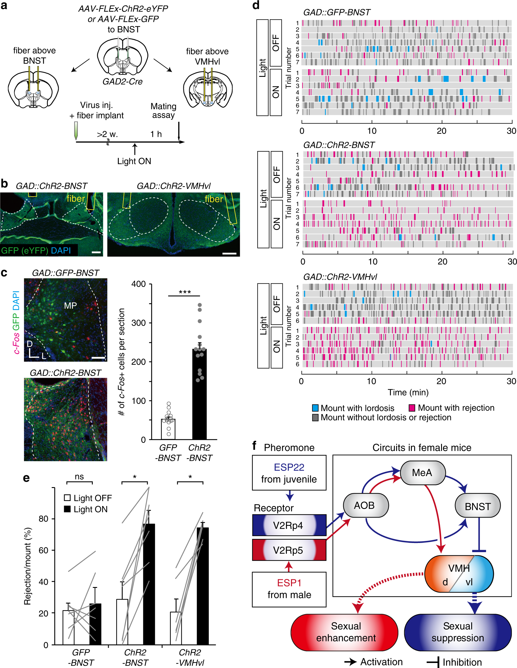
Optogenetic activation of axons from GAD2-positive BNST neurons in the VMHvl elicited sexual rejection. a Schematic illustration of the setup and timeline for gain-of-function experiments that targeted GAD2-positive BNST neurons by optogenetic activation of their cell bodies in the BNST or their axons in the VMHvl. Image adapted from the Allen Mouse Brain Atlas (©2004 Allen Institute for Brain Science. Allen Mouse Brain Atlas. Available from: mouse.brain-map.org). b Representative coronal section showing location of fiber tip in the BNST (left) or VMHvl (right). Scale bar, 200 µm. c Representative ISH sections showing c-Fos-positive cells (red) induced by photoactivation and GFP-positive (ChR2-YFP expression) cells (green) in the BNST of GAD2::ChR2-BNST or GAD2::GFP-BNST animals. Quantification of the number of c-Fos-positive cells per section is shown in the graphs. ***p < 0.001 by Wilcoxon rank sum test. Scale bar, 100 µm. d Raster plots as detailed in Fig. 1b for female mice expressing ChR2 in BNST GABAergic neurons that received photoactivation in the BNST (GAD2::ChR2-BNST, n = 7) or VMHvl (GAD2::ChR2-VMHvl, n = 6), as well as for control female mice expressing GFP in BNST GABAergic neurons that received photoactivation in the BNST (GAD2::GFP-BNST, n = 7). e Quantification of the rejection ratio for optogenetic experiments. Error bars, S.E.M. ns, not significant. *p < 0.05 by Wilcoxon signed rank test. f Model of neural pathways responsible for ESP22-mediated sexual suppression of female mice (blue lines) and ESP1-mediated enhancement of sexual receptivity (red lines)13