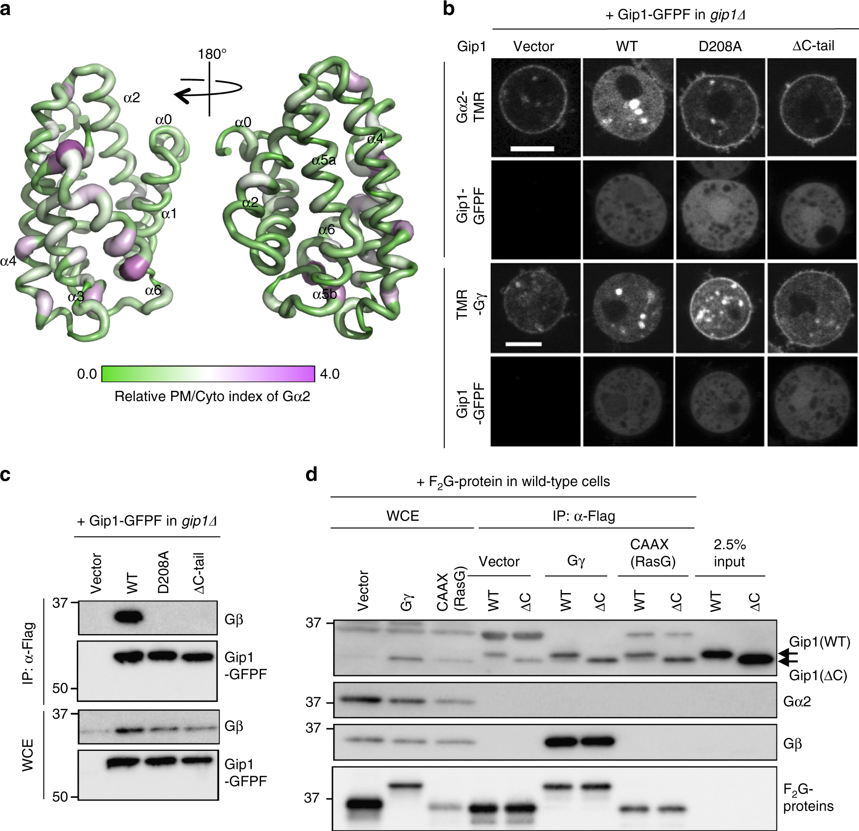
Fig. 6
From: Structural basis of Gip1 for cytosolic sequestration of G protein in wide-range chemotaxis

Comprehensive alanine mutagenesis scan of Gip1(146–310). a Structural mapping of the alanine mutagenesis scan of Gip1(146–310). Relative plasma membrane (PM)/cytosol (Cyto) indexes were normalized by the wild-type value and mapped onto the structure. The values range from purple (strong) to green (weak), represented by both the colour and the thickness of the ribbon diagram. b Subcellular localization of Gα2 and Gγ labelled with TMR and Gip1-GFPF in the presence of LatA. ΔC-tail, deletion of a.a. 304–310 of Gip1. Scale bar, 5 μm. c Co-immunoprecipitation of Gip1 with Gβγ. d In vitro interactions of purified Gip1. Flag-tagged GFP (F2G) as a vector (V), F2G-Gβγ, and F2G containing the CAAX box (a.a. 178–189) from RasG were bound to beads and incubated with purified full-length Gip1 (WT) or C terminus-deleted Gip1, a.a. 1–303 (ΔC)