Fig. 7
From: Structural basis of Gip1 for cytosolic sequestration of G protein in wide-range chemotaxis

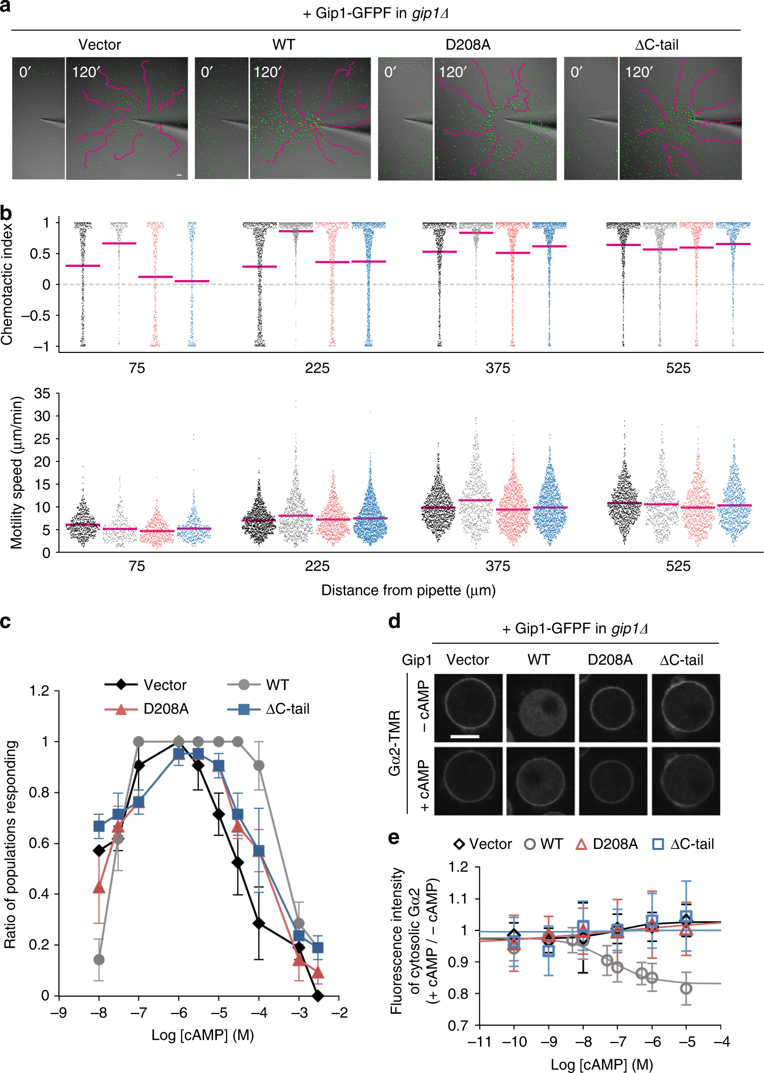
Contribution of Gip1–G protein complex formation to wide-range chemotaxis. a Chemotaxis of gip1Δ cells expressing Gip1 mutants. Cells (green) moved towards the tip of a micropipette filled with 100 μM cAMP. Representative images with cell trajectories (magenta lines) are shown before (0′) and 120 min after (120′) the start of the assay (see Supplementary Movies 3–6). Scale bar, 50 μm. b Chemotactic index (top) and motility speed (bottom) calculated from the assay in a. The magenta lines represent the mean (n = 285–1737 data points from at least 103 cells). Vector, WT, D208A, and ΔC-tail are shown in black, grey, red, and blue, respectively. c Chemotactic response to various cAMP concentrations. The data represent the mean ± SEM of three independent experiments. Vector, WT, D208A, and ΔC-tail are shown by the black-filled diamond, grey-filled circle, red-filled triangle, and blue-filled square, respectively. d Gα2 translocation upon cAMP stimulation in the presence of LatA. Images are from before (−cAMP) and after (+cAMP) 10 μM cAMP application. Scale bar, 5 μm. e Dose dependency of Gα2 translocation in response to different cAMP concentrations. The data represent the mean ± SD (n ≥ 60 cells). Vector, WT, D208A, and ΔC-tail are shown by the black-open diamond, grey-open circle, red-open triangle, and blue-open square, respectively