Fig. 7
From: An oviduct-on-a-chip provides an enhanced in vitro environment for zygote genome reprogramming

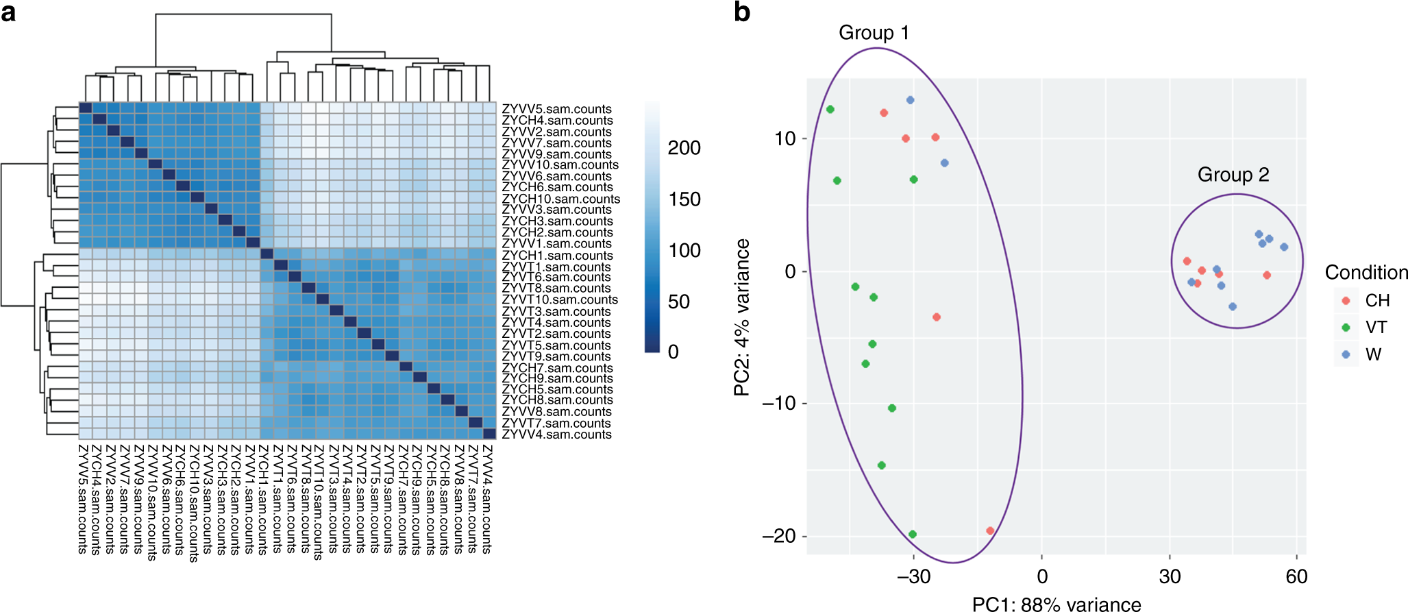
Comparison of the transcriptomes identified by Cel-seq for in vivo (VV), in vitro (VT) and on chip (CH) zygotes. a Heat map comparing all zygotes. b Principal component analysis (PCA) of the transcriptomes for in vivo (VV, blue), in vitro (VT, green) and on chip (CH, red) zygotes; PC1 and PC2 represent the top two dimensions of the differentially expressed genes among the zygote groups. Note, from a and b, the division between two main clustering groups, Groups 1 and 2 in (b)