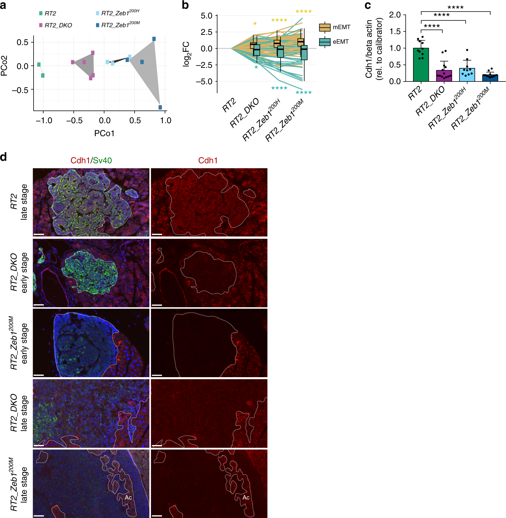
Fig. 4

miR-200-mediated Zeb1 regulation engages EMT program in vivo. a Principal coordinate analysis based on the expression of 122 EMT core genes in islets of 6-week-old mice. b Box-and-whisker plots (box, 25th and 75th percentiles; central line, median) of log2FC of mEMT or eEMT mRNAs in RT2_DKO, RT2_Zeb1200H, and RT2_Zeb1200M relative to RT2. c CDH1 quantification in end-stage tumors (immunoblots shown in Supplementary Figure 3b) (n = 10–13 tumors), normalized to β-actin and to calibrator sample. Data represent mean + SD. d Representative Cdh1 and SV40 immunofluorescence stainings of tumors (scale bar = 50 μm). Tumors are outlined with dotted lines. Ac, Acinar cells. a, b RNA sequencing of islets of 6-week-old mice (RT2, RT2_DKO, RT2_Zeb1200H, RT2_Zeb1200M, n = 2, 5, 3, 4 mice, respectively). Significance was evaluated by b competitive gene set test and c one-way ANOVA followed by Dunnett’s multiple comparisons test (vs. RT2). *P ≤ 0.05; ****P ≤ 0.0001