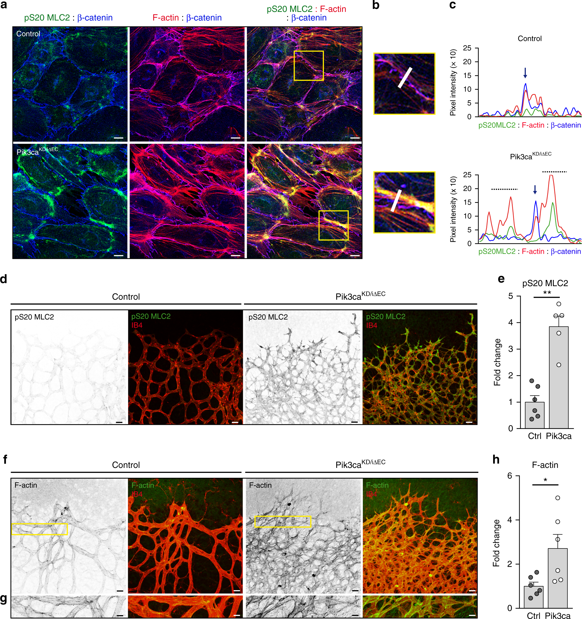
Fig. 6

Inactivation of PI3Kα results in increased actomyosin contractility. a pS20 MLC2 (green), F-actin (red) and β-catenin (blue) immunostaining of endothelial cells isolated from control and Pik3caKD/iΔEC mice treated with 4-OHT for 72 h and re-plated on gelatin-coated slides for 24 h. b Yellow islets show higher magnification of selected regions in a. c Representative fluorescence intensities of pS20 MLC2, β-catenin and F-actin immunostaining corresponding to the area depicted by the white line in b. Vertical blue arrows indicate endothelial junction between two endothelial cells. Punctuated lines highlight subcortical area. d pS20 MLC2 (green) and IB4 (red) staining of control and Pik3caKD/iΔEC P7 retinas. e Quantification of the intensity of pS20 MLC2 staining per vascular area (shown as integrated density) (n ≥ 5 retinas per genotype). f F-actin (green) and IB4 (red) staining of control and Pik3caKD/iΔEC P7 retinas. g High magnification of selected regions shown in (f) illustrates the increase in F-actin intensity induced in Pik3caKD/iΔEC endothelium. h Quantification of F-actin staining per vascular area (shown as integrated density) (n ≥ 6 retinas per genotype). Scale bars, 15 µm (a), 20 µm (d, f), 10 µm (g). Data in e and g represent mean ± SEM (error bars). *P < 0.05, **P < 0.01. Statistical analysis was performed by the two-sided Mann–Whitney test