Fig. 8
From: Cellular metabolism constrains innate immune responses in early human ontogeny

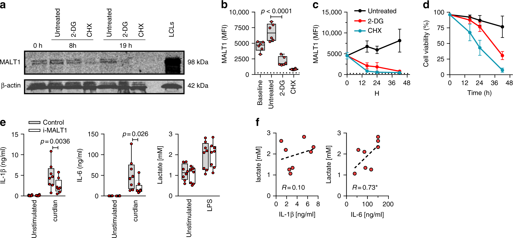
Inhibition glycolysis results in loss of MALT1 protein expression. Effect of blocking glycolysis (using 2-DG) or of blocking translation (using cycloheximide, as control) on MALT1 protein expression (monocytes). a MALT1 protein was detected by Western blot (left panel; representative of two experiments; cropped images from same blot probed with each antibody) at 8 h and 19 h. Lymphoblastoid cell line (LCL) lysate used as positive control for MALT1 protein expression; MALT1 protein detection (b) at 16 h and (c) over time (intracellular staining by flow cytometry, gated on CD14-expressing cells; MFI mean fluorescence intensity; dotted line: signal for fluorescence-minus-one staining control MFI level; boxes and whiskers with a paired 2-sided t-test in b; mean ± SD in c and d; d corresponding cell viability over time (mean ± SD); 6 subjects. e Effect of MALT1 inhibition on IL-1β, IL-6, and lactate production at rest and following LPS (mononuclear cells; boxes and whiskers with 2-sided paired t-tests); f correlation between LPS-induced IL-1β and IL-6, and lactate production (Spearman’ r; *p < 0.05; with dotted regression line); 8 subjects. All experiments were conducted in adult cells