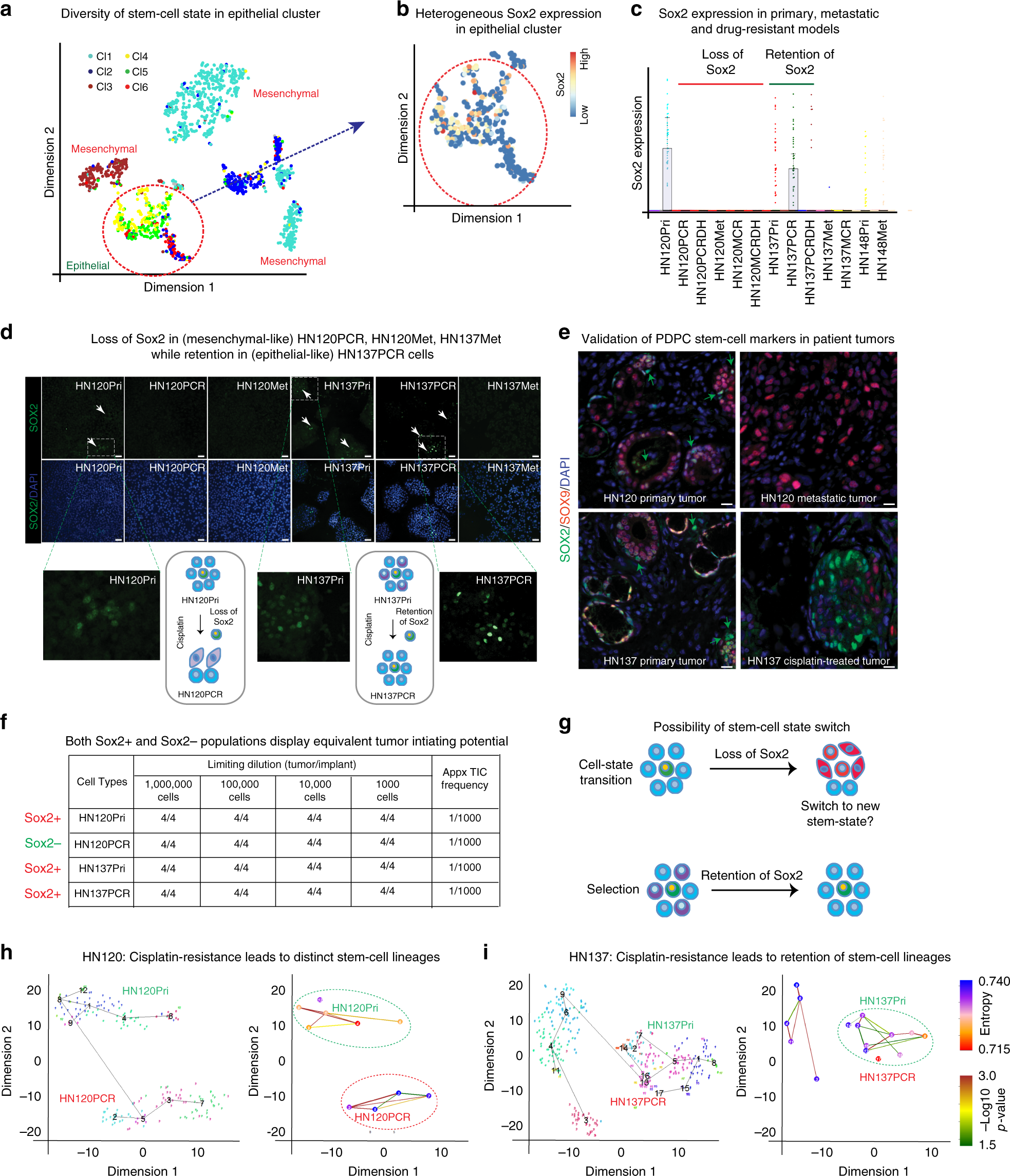
Fig. 4

Drug-induced gain or loss of SOX2 determines the phenotypic identify of resistant cells. a Clustering of scRNA-seq libraries based on the expression of stemness genes followed by projection on original RaceID (depicted in Fig. 2d) tSNE plot. Cluster containing epithelial-like HN120Pri and HN137Pri cells (based on Fig. 2e) is marked with a red circle. Note the four sub-clusters within the epithelial-like cells based on the expression of stem cell markers. b Expression of SCC stem-like cell gene, SOX2, in a cluster consisting of epithelial-like HN120Pri and HN137Pri cells. c Beeswarm plot of SOX2 expression in different cell types from 1302 scRNA-seq libraries. d Immunofluorescence-based analysis of SOX2 (green) expression in HN120 and HN137 primary, drug-resistant, and metastatic models. Insets representing the magnified sections from respective immune-micrographs. e Validation of in vitro PDPC models in matched patients. Existence of SOX2 (green) and SOX9 (red) positive cells in HN120 primary patient tumor. Note the gain of SOX2+ (green) subpopulation in cisplatin treated HN137 patient tumor. Green arrows depict the sub-population of bona fide SOX2+ cells in primary tumors. f Limiting dilution assays (LDA) to assess the tumor-initiating potential of SOX2 expressing (HN120Pri, HN137Pri, and HN137PCR) vs. non-expressing HN120PCR cells (n = 4 mice per limiting dilution). g Proposed model for the stem cell-state switch from SOX2→SOX9 in HN120PCR and retention of SOX2 expressing phenotypic state in HN137PCR. h, i RaceID2 projection of the lineage tree of sensitive and resistant lines. HN120Pri and their cisplatin-resistant HN120PCR cells form two distinct lineage trees (h), while a common lineage-tree was observed in HN137Pri and their drug-resistant HN137PCR model (i). Scale bar = 50 μM (d, e)