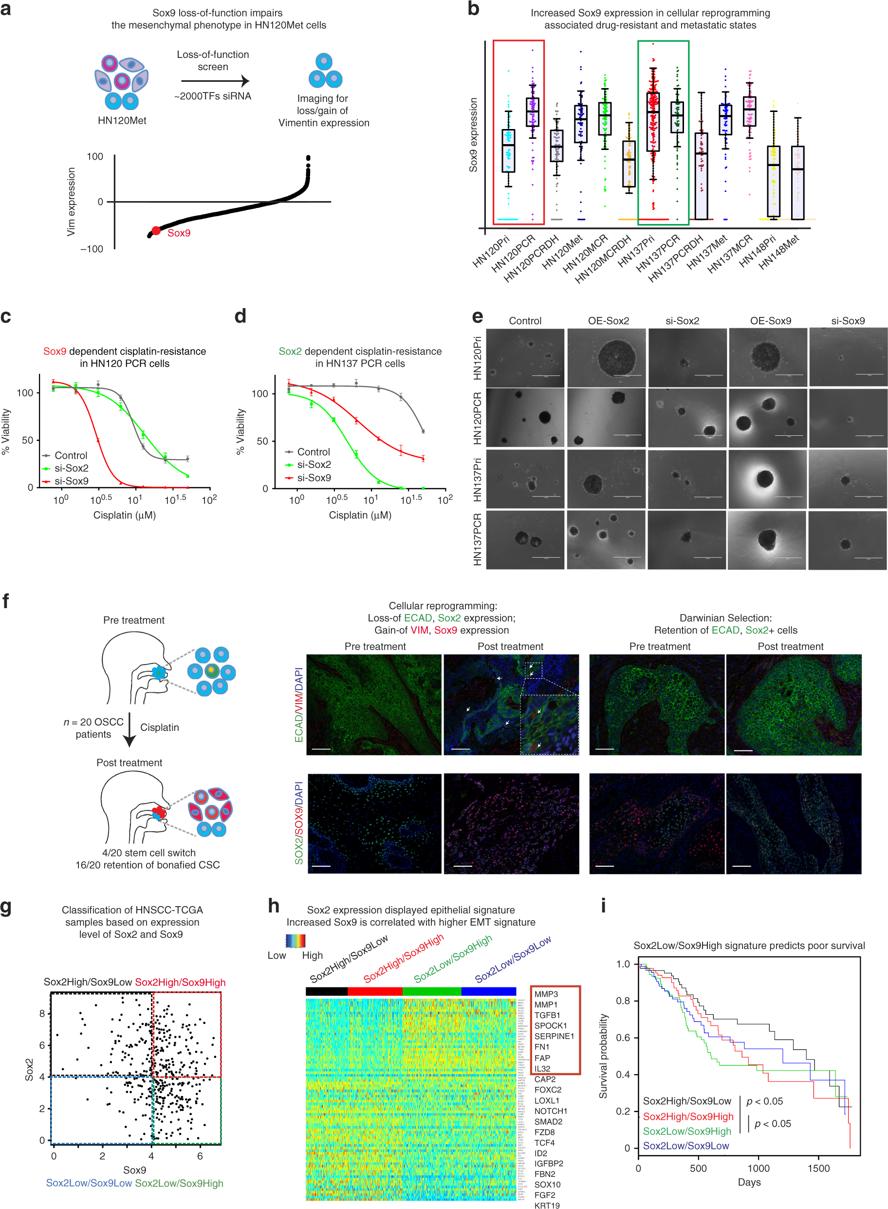
Fig. 5

Pioneer factor SOX9 drives drug-induced cellular reprogramming and marks the acquired mesenchymal cell state. a Identification of the master regulators of mesenchymal cell fate, as analyzed by Vimentin expression, by an siRNA screen for ~2000 transcription factors in HN120Met. SOX9 was identified as a top candidate hit, the knockdown of which resulted in a marked loss of Vimentin expression. b Beeswarm plot of SOX9 expression in different cell types from 1302 scRNA-seq libraries. c, d Dependency of SOX2 and SOX9 on cisplatin resistance in HN120PCR/HN137PCR models. Graphs depict dose-dependent viability of resistant models treated with cisplatin. Loss-of SOX9 but not SOX2 reversed cisplatin-resistance in HN120PCR (c), while siRNA-mediated knockdown of SOX2, but not SOX9 conferred a significant loss of cisplatin-resistance in HN137PCR cells (n = 3, mean + s.e.m. of biological and technical replicates). e Sphere-forming assays with 500 single cells from HN120Pri, HN120PCR, HN137Pri, and HN137PCR cells. Shown are the effect of genetic loss/gain-of-function of SOX2 and SOX9 on sphere forming ability of treatment naïve and resistant cells (n = 3). f Immunofluorescence-based expression analysis of lineage markers (ECAD in green and Vimentin in red) and stem cell factors (SOX2 in green and SOX9 in red) in FFPE-section of matched OSCC patient tumors: treatment naive and locally recurrent. Inset demonstrating the de novo emergence of Vimentin expressing cells; note the SOX2 to SOX9 switch in these tumors. g Virtual sorting of TCGA-HNSCC in SOX2High/SOX9Low, SOX2High/SOX9High, SOX2Low/SOX9High, and SOX2Low/SOX9Low sub-sets. h Differential expression of EMT markers (in red rectangle) in sub-sets based on the “sorted” SOX2 and SOX9 populations. i Five-year survival analysis of the SOX2/SOX9 subsets identified in (g and h). Note patient with SOX2Low/SOX9High signatures display poorer survival (Cox regression P value < 0.05). Scale bar = 1000 μM (e), 50 μM (f)