Fig. 1
From: Targeting 17q23 amplicon to overcome the resistance to anti-HER2 therapy in HER2+ breast cancer

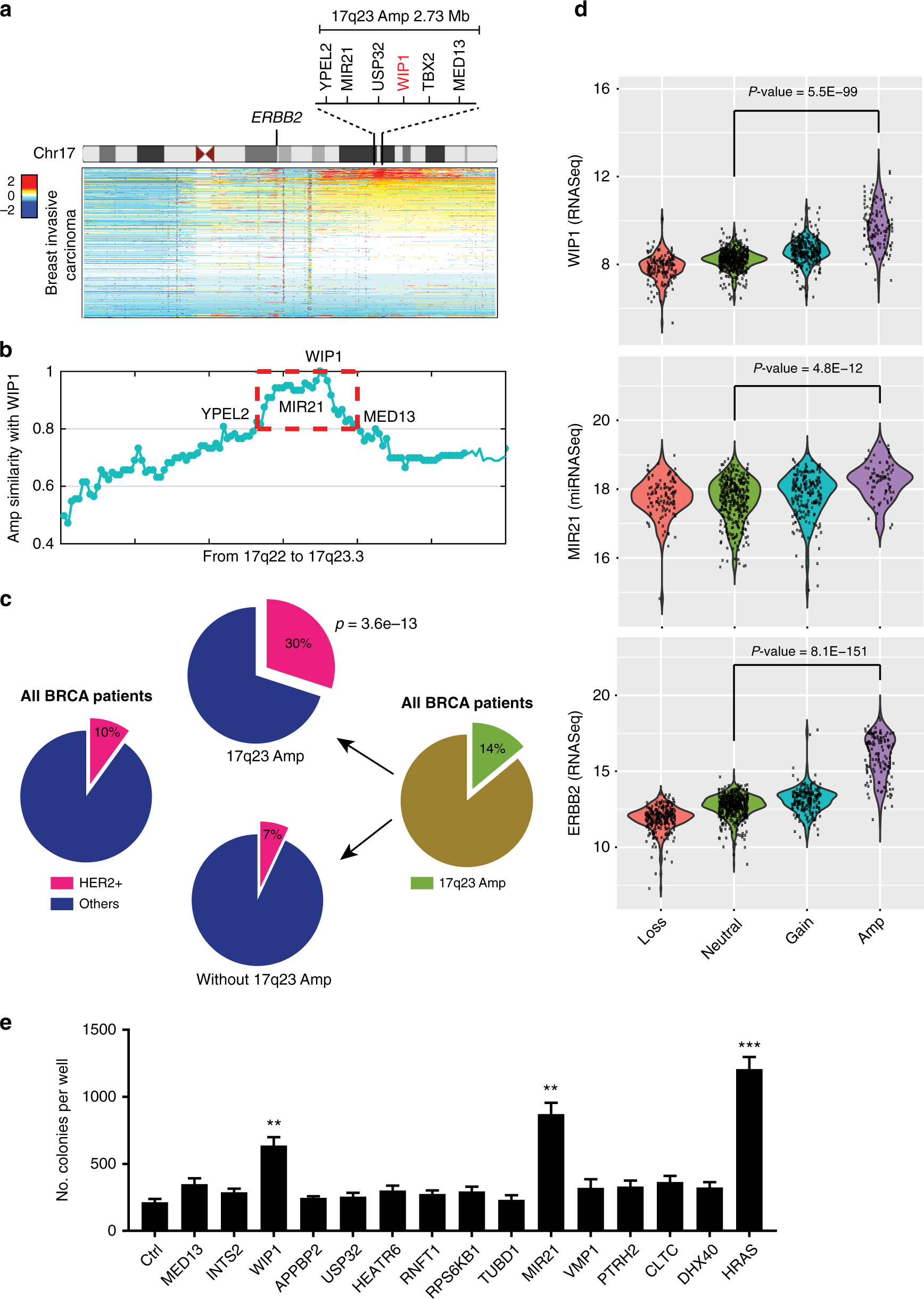
Association between gene amplification, gene expression and HER2+ breast cancer on chromosome 17. a Heatmap of genomic segment copy-number abnormalities (log-ratio measurements) of human chromosome 17 in 1,080 breast invasive carcinomas. Positive log-ratios indicate degree of copy number gain (red) whereas negative values mark the loss (blue). b Co-amplification of WIP1 and genes from 17q22 to 17q23. c HER2+ subtype significantly enriched in breast cancers harboring WIP1-contating 17q23 amplicon. The TCGA dataset was downloaded from Xena Public Data Hubs (see Methods for details). d Correlation between gene expression aberration and copy number variation for genes, WIP1, MIR21, and HER2 (ERBB2) in breast tumors. e Soft agar colony formation assays with MMTV-ErbB2 mouse mammary epithelial cells transduced with control vector (Ctrl) or lentiviral vector expressing the indicated genes. **p < 0.01; ***p < 0.001; unpaired 2-tailed t-test was used (d, e). Data are presented as mean ± SD and are representative of 3 independent experiments