Fig. 3
From: Orthogonal Cas9–Cas9 chimeras provide a versatile platform for genome editing

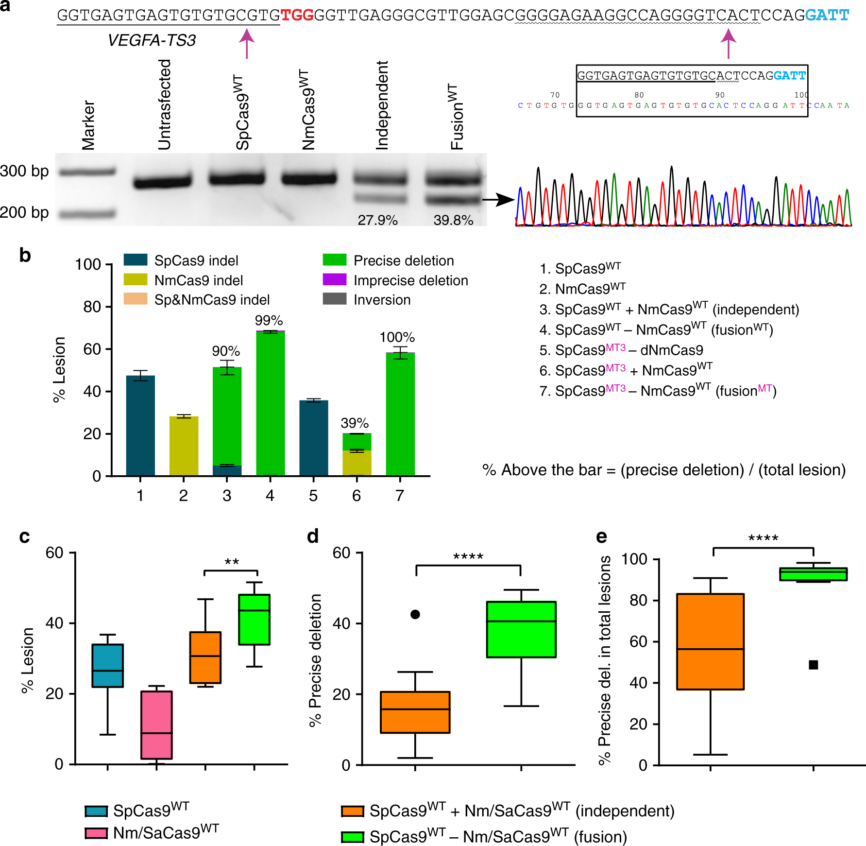
Cas9–Cas9 dual nucleases generate uniform deletion products. a Top, sequence of SpCas9-NmCas9 target site: SpCas9 protospacer is underlined and its PAM is red; NmCas9 protospacer is wavy underlined and its PAM is blue. Purple arrows indicate expected double-strand break positions. Bottom left, genomic region containing the target site is PCR amplified; the higher band is the wild-type sequence or sequences with small indels, and the lower band is the segmental deletion product generated by dual nucleases. Bottom right, chromatogram from Sanger sequencing of the gel-extracted lower band (black arrow). The main product is the perfect junction of two double-strand break sites yielding a precise deletion (black rectangle). b Lesion rates and types are determined by deep sequencing. Single nucleases generate small indels at their cleavage sites, whereas dual nucleases (independent or fusion) may generate six types of lesion products. The majority of the lesions produced by dual-nuclease fusions is precise deletion. SpCas9MT–dNmCas9 fusions behave like a monomeric SpCas9. Values above each bar indicate the precise deletion rate divided by the total lesions. c–e Activity profiles of SpCas9WT (blue), Nm/SaCas9WT (pink), SpCas9WT + Nm/SaCas9WT (orange), and SpCas9WT − Nm/SaCas9WT (green) nucleases at 12 genomic sites (six D1 and 6 D2 configurations) determined by deep sequencing. c Total lesion rates of the Cas9–Cas9 dual nucleases are higher than the monomeric Cas9s used in combination. d Cas9–Cas9 fusions generate higher rates of precise deletions than two independent Cas9 monomers. e Cas9–Cas9 dual nucleases primarily generate precise deletion products whereas lesion types of the two independent monomeric Cas9s are site dependent. Each box plot is drawn by GraphPad Prism, where the box represents the 25th and 75th percentile and the middle line is the median. Whiskers and outliers are defined by the Tukey method. Statistical significance is determined by one-way analysis of variance (ANOVA), ** and **** denote P < 0.01 and P < 0.0001, respectively. Deep sequencing data are from three independent biological replicates performed on different days in HEK293T cells (Supplementary Data 1). Error bars indicate ± s.e.m