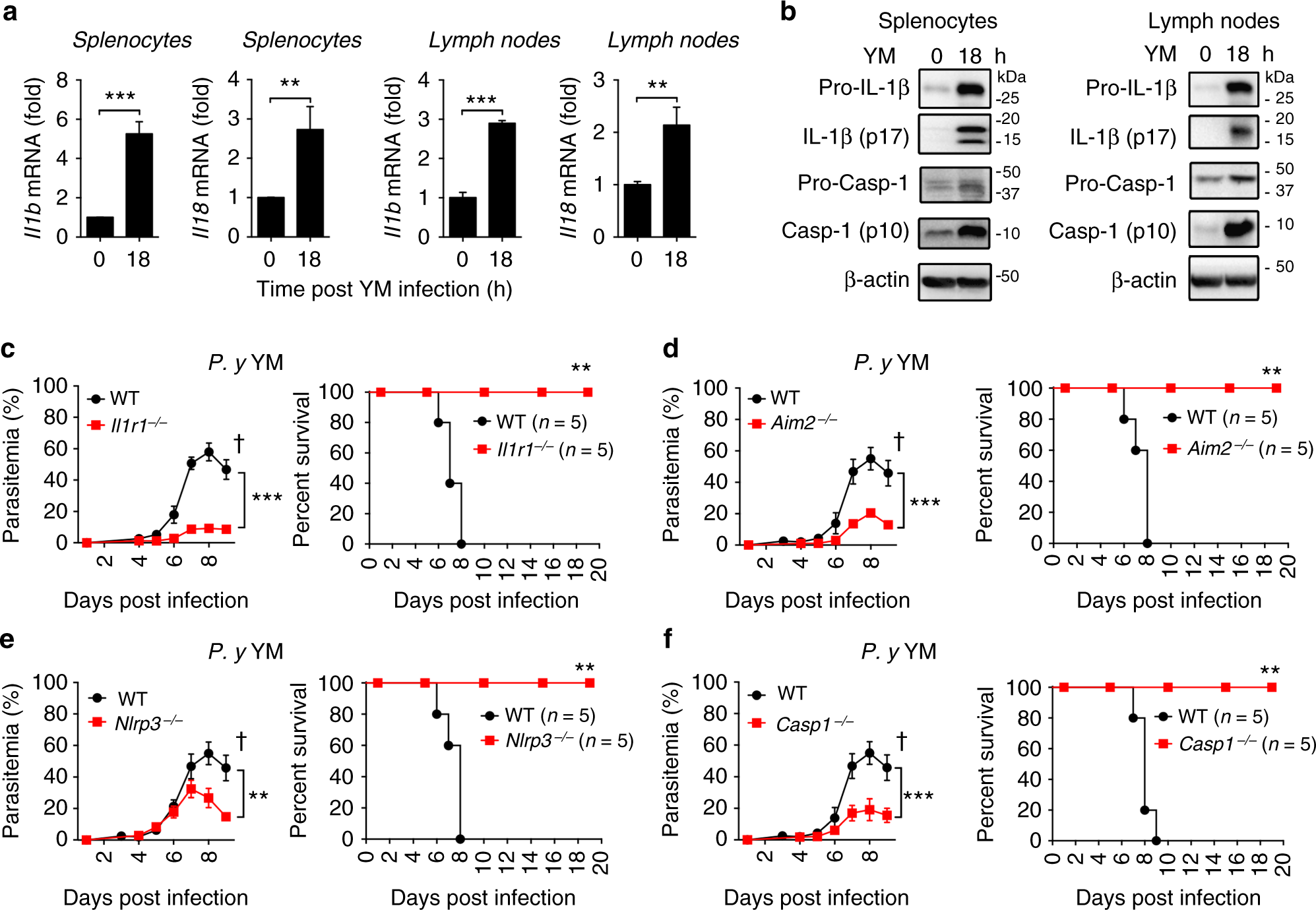
Fig. 1

Inflammasome deficiency augments the resistance to lethal P. yoelii YM infection in vivo. a, b WT (n = 5) mice were intraperitoneally infected with P. yoelii YM (0.5 × 106 iRBCs); spleen and lymph nodes were collected at indicated times post infection and subjected to qPCR (a) and immunoblotting analyses (b). c–f WT and Il1r1−/− (c), Aim2−/− (d), Nlrp3−/− (e), Casp1−/− (f) mice (n = 5) were intraperitoneally infected with P. yoelii YM (0.5 × 106 iRBCs). Daily parasitemias and mortality rates are monitored. Data are representative of three independent experiments and plotted as mean ± SD. **p < 0.01, ***p < 0.001 vs. corresponding control. Dagger denotes mouse death