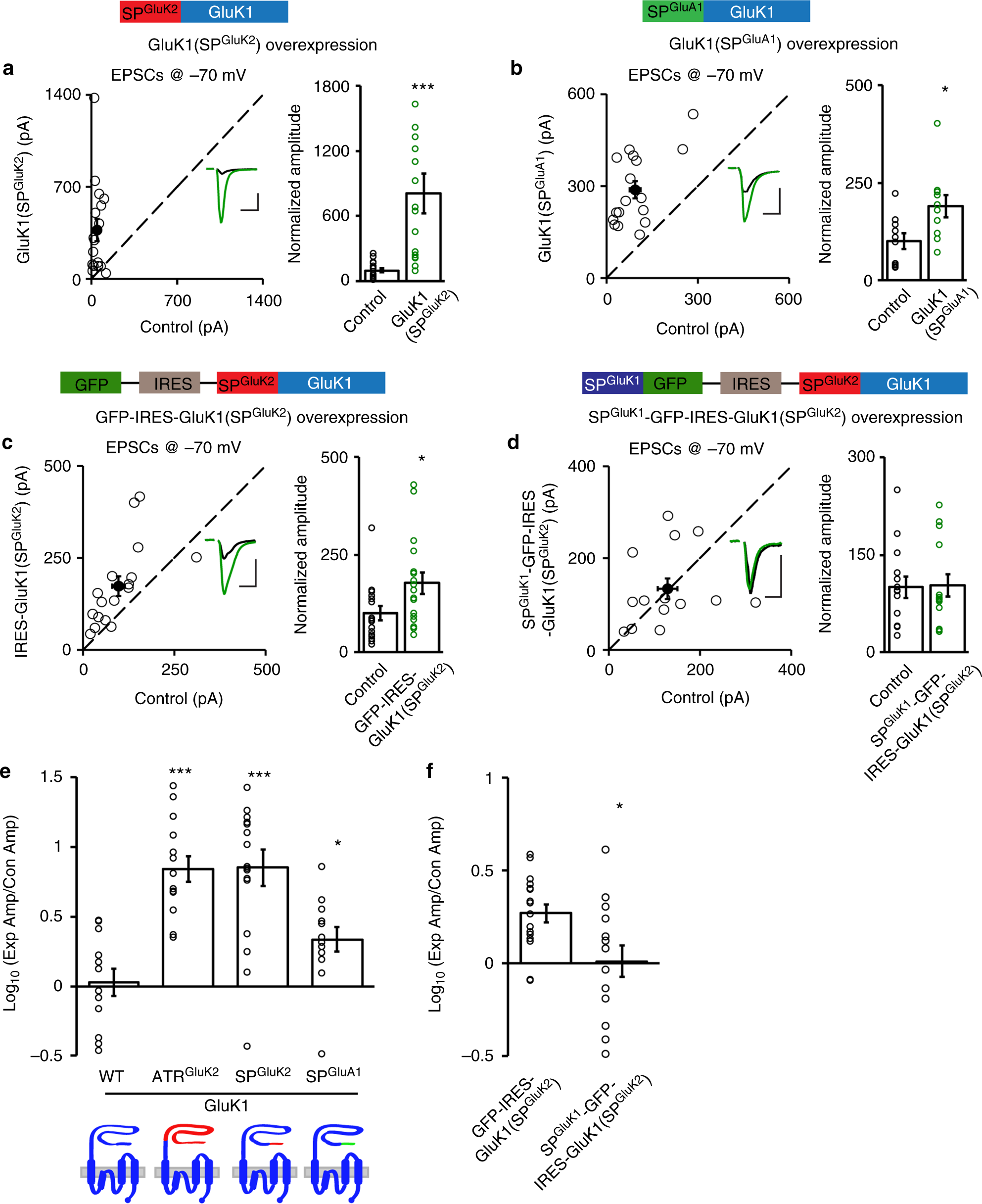
Fig. 1

GluK1 signal peptide inhibits its synaptic trafficking. a–d Rat hippocampal slice cultures were biolistically transfected with indicated constructs and simultaneous dual whole-cell recordings from a transfected CA1 pyramidal neuron (green trace) and a neighboring wild-type one (black trace) were performed. The evoked EPSCs (eEPSCs) were measured at −70 mV. Open and filled circles represent amplitudes for single pairs and mean ± SEM, respectively. Insets show sample current traces from control (black) and experimental (green) cells. The scale bars were 200 pA/25 ms for a and 100 pA/25 ms for b–d. Bar graphs, overlaid with the actual data points, show normalized eEPSC amplitudes (mean ± SEM) presented in scatter plots (a, GluK1(SPGluK2), n = 17, 809.69 ± 183.98% control, ***p < 0.001; b, GluK1(SPGluA1), n = 14, 189.69 ± 29.03% control, *p < 0.05; c, GFP-IRES-GluK1(SPGluK2), n = 17, 177.72 ± 27.53% control, *p < 0.05; d, SPGluK1-GFP-IRES-GluK1(SPGluK2), n = 14, 103.32 ± 17.40% control, p > 0.05). A schematic cartoon for the construct used for transfection is shown above each graph. Statistical analyses are compared to respective control neurons with two-tailed Wilcoxon signed-rank sum test. e Bar graph, overlaid with the actual data points, shows logarithm summary of the eEPSC amplitude ratios (mean ± SEM) between the experimental and respective control neurons for the indicated transfections (GluK1: 0.03 ± 0.10; GluK1(ATRGluK2): 0.84 ± 0.09; GluK1(SPGluK2): 0.85 ± 0.13; GluK1(SPGluA1): 0.34 ± 0.09, *p < 0.05, ***p < 0.001, compared to GluK1). f Bar graph shows logarithm summary of the eEPSC amplitude ratios (mean ± SEM) between the experimental and respective control neurons for the indicated transfections (GFP-IRES-GluK1(SPGluK2): 0.31 ± 0.05; SPGluK1-GFP-IRES-GluK1(SPGluK2): 0.01 ± 0.08; *p < 0.05). It should be noted that the raw data of GluK1, and GluK1(ATRGluK2) are re-used from our previous study15. The cartoons for the swapped domains between GluK1 (blue) and GluK2 (red) or GluA1 (green) proteins are shown below the graph. Data in e and f are analyzed using Mann–Whitney U-test