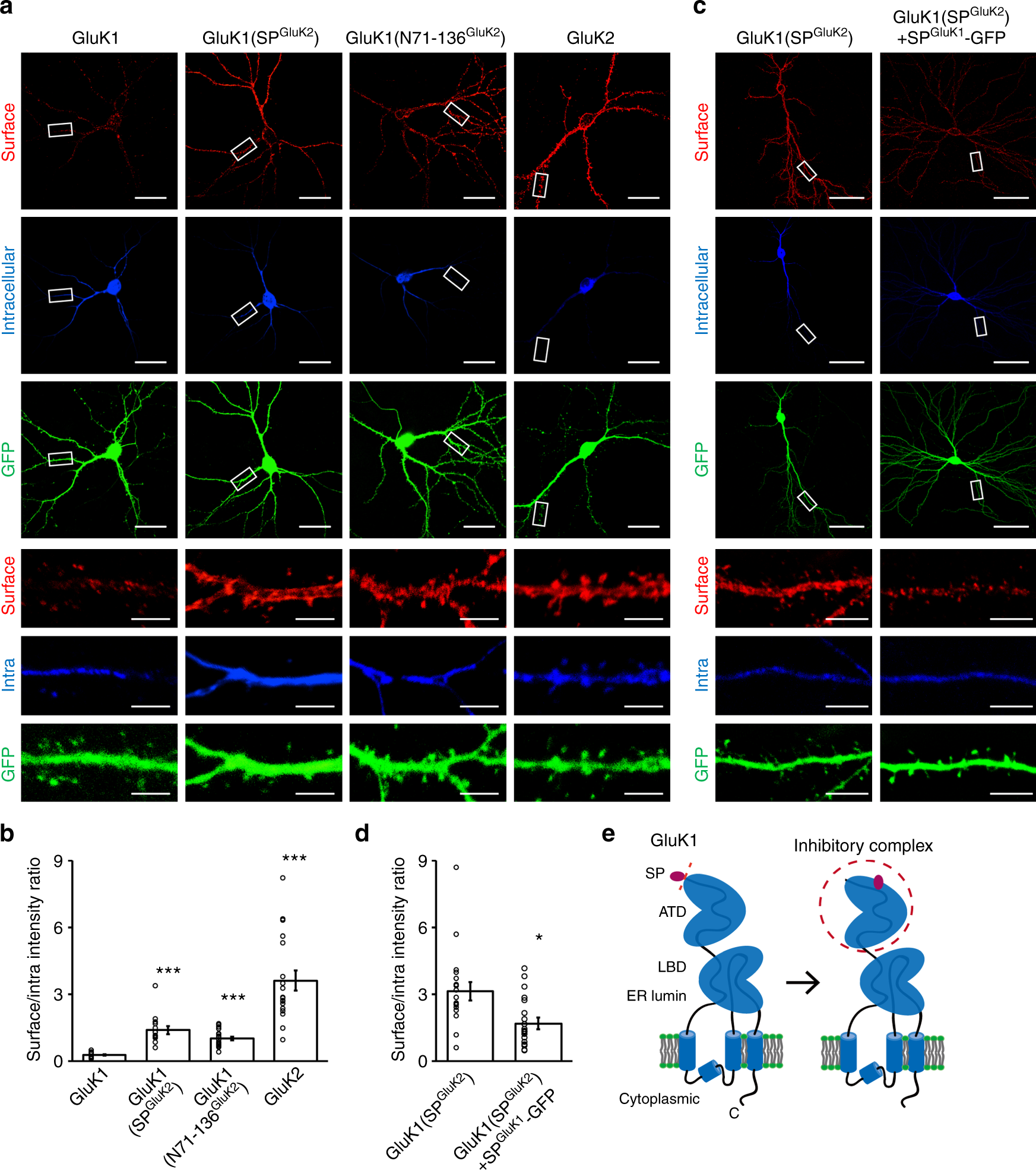
Fig. 5

GluK1 signal peptide and ATD control its receptor surface expression. a Representative images from cultured hippocampal neurons transfected with wild-type or chimeric kainate receptors as indicated. An HA-tag was inserted after the signal peptide for immunostaining analysis. Neurons were transfected at DIV12 and stained at DIV16-18. Plasma membrane (red) and intracellular (blue) expressed receptors were differentially labeled before and after permeabilization respectively. pCAGGS-GFP empty vector was co-transfected and used as a volume marker to visualize neuron morphology. Expanded images at the bottom of each panel are taken from the area indicated by white rectangles. Scale bar: 25 μm (original) and 4 μm (enlarged). b Quantitation of the relative expression of indicated receptors at neuronal surface to the entire cell, as calculated from the ratio of red to blue fluorescence intensity. Bar graph, overlaid with the actual data points, shows the total results from three independent experiments (mean ± SEM): GluK1, n = 17, 0.29 ± 0.04; GluK1(SPGluK2), n = 14, 1.41 ± 0.18; GluK1(N71-136GluK2), n = 19, 1.02 ± 0.08; GluK2, n = 18, 3.63 ± 0.46; ***p < 0.0001, Statistical analyses are comparisons to GluK1 with Mann–Whitney U-test. c Surface and intracellular expression of GluK1(SPGluK2) (HA-tagged after signal peptide, left panels) or SPGluK1-GFP cotransfetion (right panels) as indicated. Expanded images at the bottom of each panel are taken from the area indicated by white rectangles. Scale bars: 50 μm (original) and 5 μm (enlarged). d Quantitative analysis for c (mean ± SEM): GluK1(SPGluK2), n = 19, 3.15 ± 0.41; GluK1(SPGluK2) + SPGluK1-GFP, n = 20, 1.70 ± 0.25; *p < 0.05. Data are analyzed using Mann–Whitney U-test. e The working model of GluK1 showing the signal peptide and ATD forming an inhibitory complex to regulate the receptor trafficking