Fig. 5
From: Memory formation and long-term maintenance of IL-7Rα+ ILC1s via a lymph node-liver axis

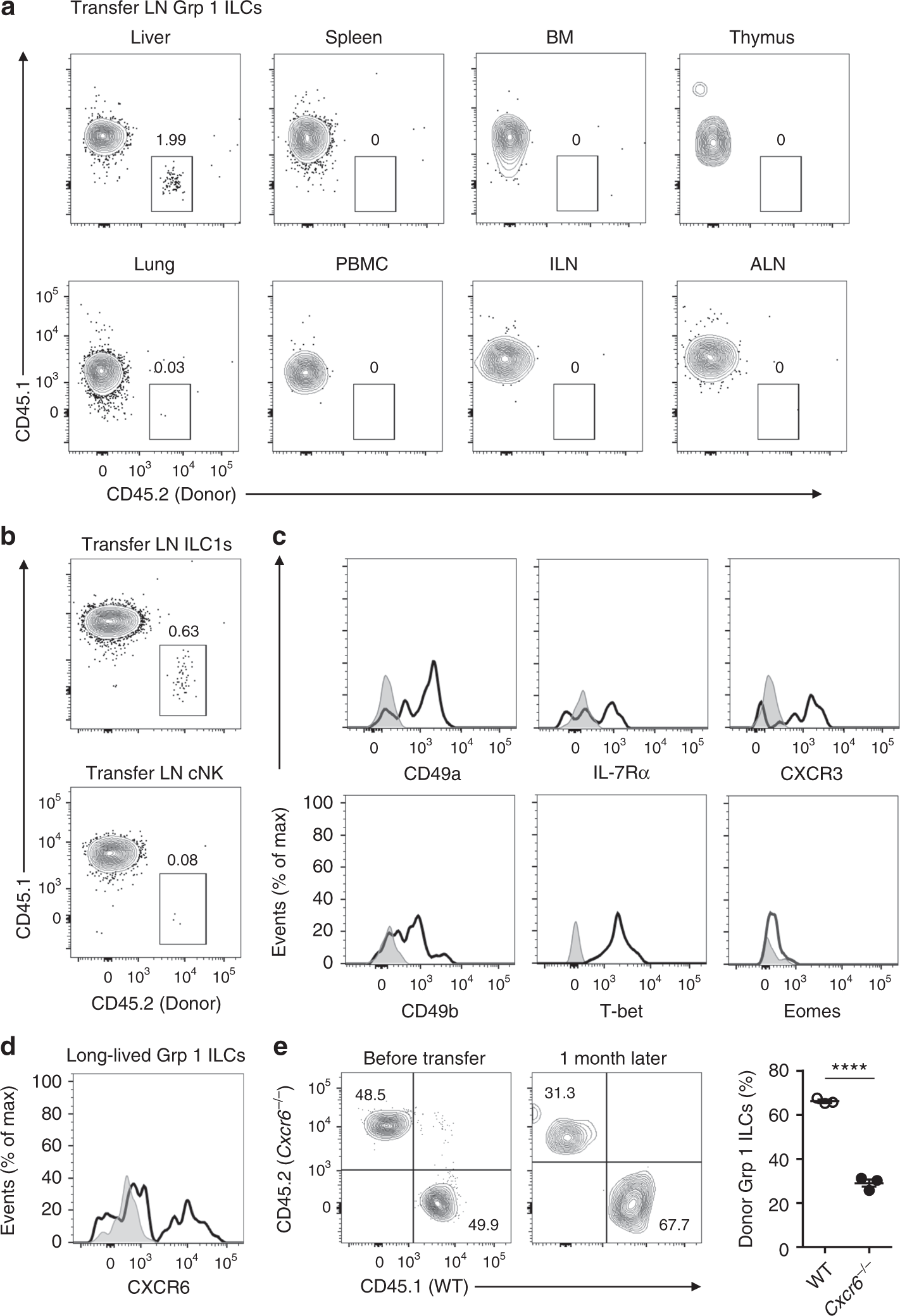
LN memory IL-7Rα+ ILC1s selectively reside in the liver. a LN group 1 ILCs from OXA-sensitized (72 h) Rag1−/− mice (CD45.2+) (2 × 105 cells) were adoptively transferred into CD45.1 mice. Donor cells were analyzed 2 months later. Representative density plots are of cells gated on CD3−NK1.1+. Data are representative of two independent experiments (n = 2 in each experiment). b LN IL-7Rα− cNK cells or IL-7Rα+ ILC1s from OXA-sensitized (72 h) Rag1−/− mice (CD45.2+) (1 × 105 cells) were adoptively transferred into CD45.1 mice. One month later, donor cells were analyzed in recipient livers. Representative density plots are of cells gated on CD3−NK1.1+. Data are representative of two independent experiments (n = 2 in each experiment). c Expression of CD127, CD49a, CXCR3, CD49b, T-bet, and Eomes by donor-derived ILC1s in recipient livers of b. Histograms are of cells gated on CD3−NK1.1+CD45.2+CD45.1−. Data are representative of two independent experiments (n = 2 in each experiment). d Expression of CXCR6 on donor-derived cells in recipient livers of a. Data are representative of two independent experiments (n = 2 in each experiment). e OXA-sensitized WT (CD45.1+) and Cxcr6−/− (CD45.2+) LN group1 ILCs (2 × 105 cells) were adoptively transferred into sub-lethally irradiated CD45.1+CD45.2+ mice; recipient mice were analyzed 1 month later. Representative density plots (left panels) are of liver group 1 ILCs (CD3−NK1.1+), with host cells (CD45.1+CD45.2+) excluded. Statistical analysis of results (right panel) showing the percentages of CD45.1+ (WT) and CD45.2+ (Cxcr6−/−) cells among total donor-derived group 1 ILCs (n = 3 in each group). Means ± SEM are shown. ****P < 0.0001, two-tailed unpaired Student’s t test