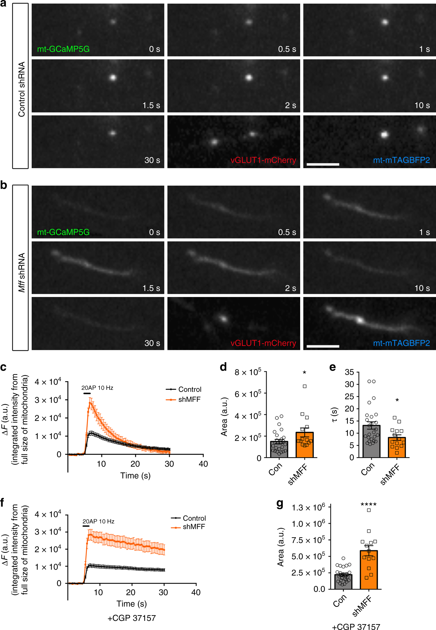
Fig. 6

Elongated mitochondria in Mff knockdown axons uptake more Ca2+ upon evoked neurotransmitter release from presynaptic sites. Presynaptic mitochondrial Ca2+ was monitored using mitochondria-targeted GCaMP5G (mt-GCaMP5G) with VGLUT1-mCherry and mt-mTAGBFP2 in cortical cultured neurons following EUE at E15.5 and imaged at 17-23DIV. a, b Cropped time-lapse images of mt-GCaMP5G with repetitive stimulation (20AP at 10 Hz) in control and Mff knockdown axons. Mitochondrial Ca2+ diffuses along elongated mitochondria from a presynaptic site in an Mff knockdown axon (See Supplementary Fig. 6 and Supplementary Movie 4) and extrudes faster than small mitochondria. c Integrated intensity of mt-GCaMP5G signals from full-length mitochondria associated with single presynaptic sites is plotted with mean ± sem. d Quantification of [Ca2+]mt (area under the curve) show long mitochondria with a single presynaptic bouton in Mff knockdown axons accumulate significantly more [Ca2+]mt than small mitochondria in control axons. *p < 0.05, Mann–Whitney test. e Long mitochondria show faster decay than control mitochondria. *p < 0.05, Mann–Whitney test. f–g Blocking extrusion of mitochondrial Ca2+ by inhibition of mitochondrial Na+/Ca2+ exchanger (NCLX) causes more accumulation of [Ca2+]mt in long mitochondria. Images were captured after CGP 37157 incubation (10 µM, 3 min) from the same axons in c. All bar graphs are represented with mean ± sem. ncontrol  = 7 dishes, 25 mitochondria; nMFF shRNA  = 11 dishes, 14 mitochondria. ****p < 0.0001, Unpaired t-test. Scale bars represent the following lengths: 5 µm