Fig. 7

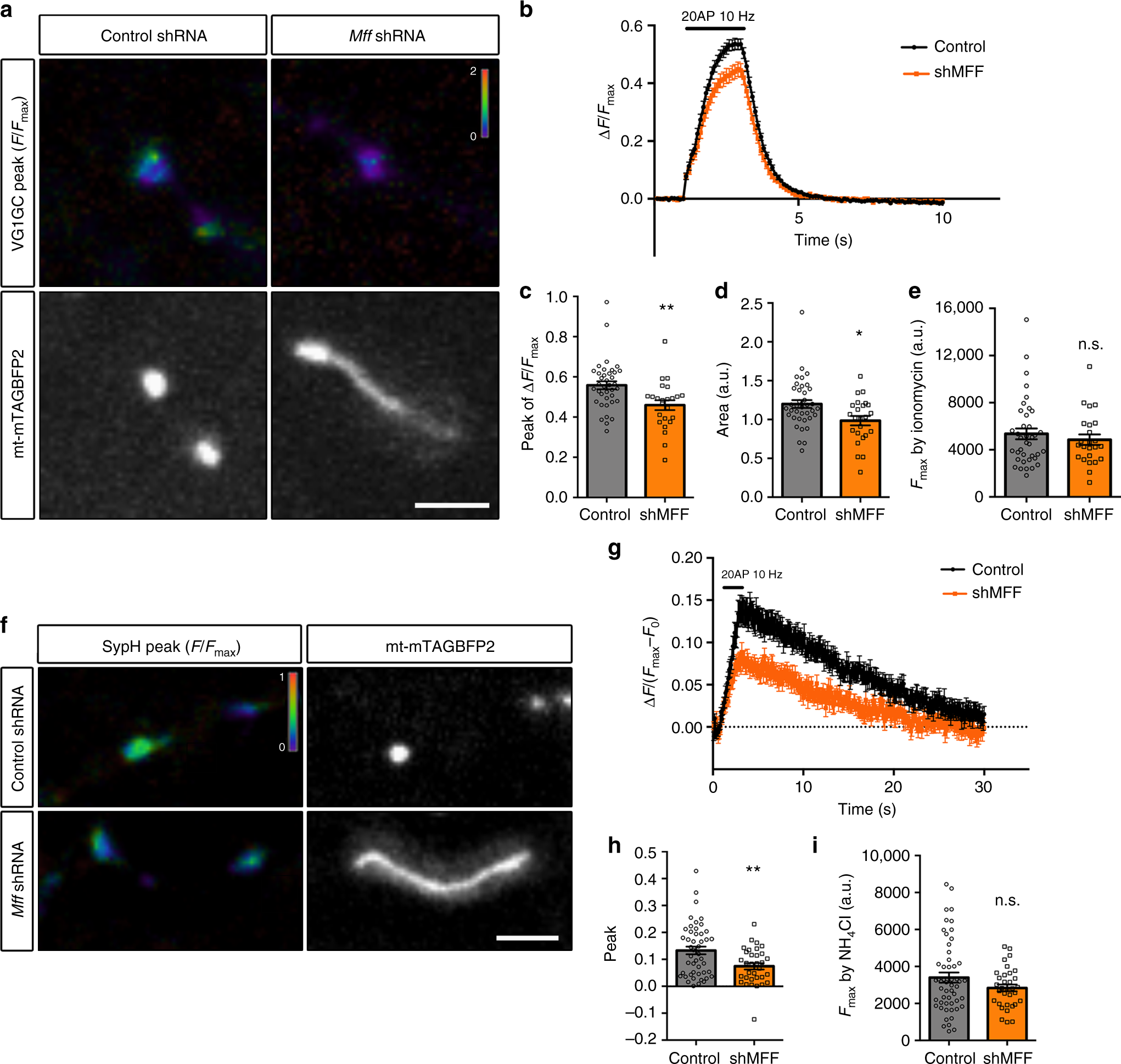
Presynaptic boutons associated with long mitochondria in MFF-deficient axons show decreased Ca2+ accumulation and reduced evoked neurotransmitter release. a–e Presynaptic Ca2+ dynamics in Mff knockdown cortical neurons were monitored using VGLUT1-GCaMP5G with mt-mTAGBFP2 and VGLUT1-mCherry at 17-23DIV. a Representative images show VGLUT1-GCaMP5G peak at 20APs (10 Hz) and mt-mTAGBFP2. VGLUT1-GCaMP5G is displayed by ratio view normalized (ΔF/Fmax) by Fmax values obtained following ionomycin (5 µM) treatment at the end of each imaging session. b–e Presynaptic boutons from MFF-deficient neurons have significantly decreased peak value and total charge transfer (area under the curve), while Fmax values are not different. All images were recorded using the same capturing condition. All graphs are represented with mean ± sem. ncontrol  = 9 dishes, 38 boutons; nMFF shRNA  = 11 dishes, 24 boutons. p = 0.001 for peak, p = 0.018 for area, Mann–Whitney test. f–i Presynaptic release properties linked to long mitochondria were monitored using synaptophysin-pHluorin (sypH) and mt-mTagBFP2 in cultured neurons at 20-23DIV. f Representative images of sypH peak normalized by Fmax obtained during NH4Cl (50 mM) incubation. g–i Presynaptic release associated with long mitochondria in Mff knockdown axons is significantly reduced during 20APs (10 Hz) compared to non-knockdown neurons. Quantification of SypH peak normalize values (ΔF/(Fmax – F0)) show significantly reduced neurotransmitter vesicle exocytosis during stimulation of presynaptic release with 20AP at 10 Hz, although total synaptic vesicle pool size (Fmax) is not significantly altered. All images were recorded using the same capturing condition. All graphs are represented with mean ± sem. ncontrol  = 16 dishes, 47 boutons; nMFF shRNA  = 24 dishes, 33 boutons. p = 0.0037, Unpaired t-test. Scale bars represent the following lengths: 5 µm