Fig. 1
From: Amino acids stimulate the endosome-to-Golgi trafficking through Ragulator and small GTPase Arl5

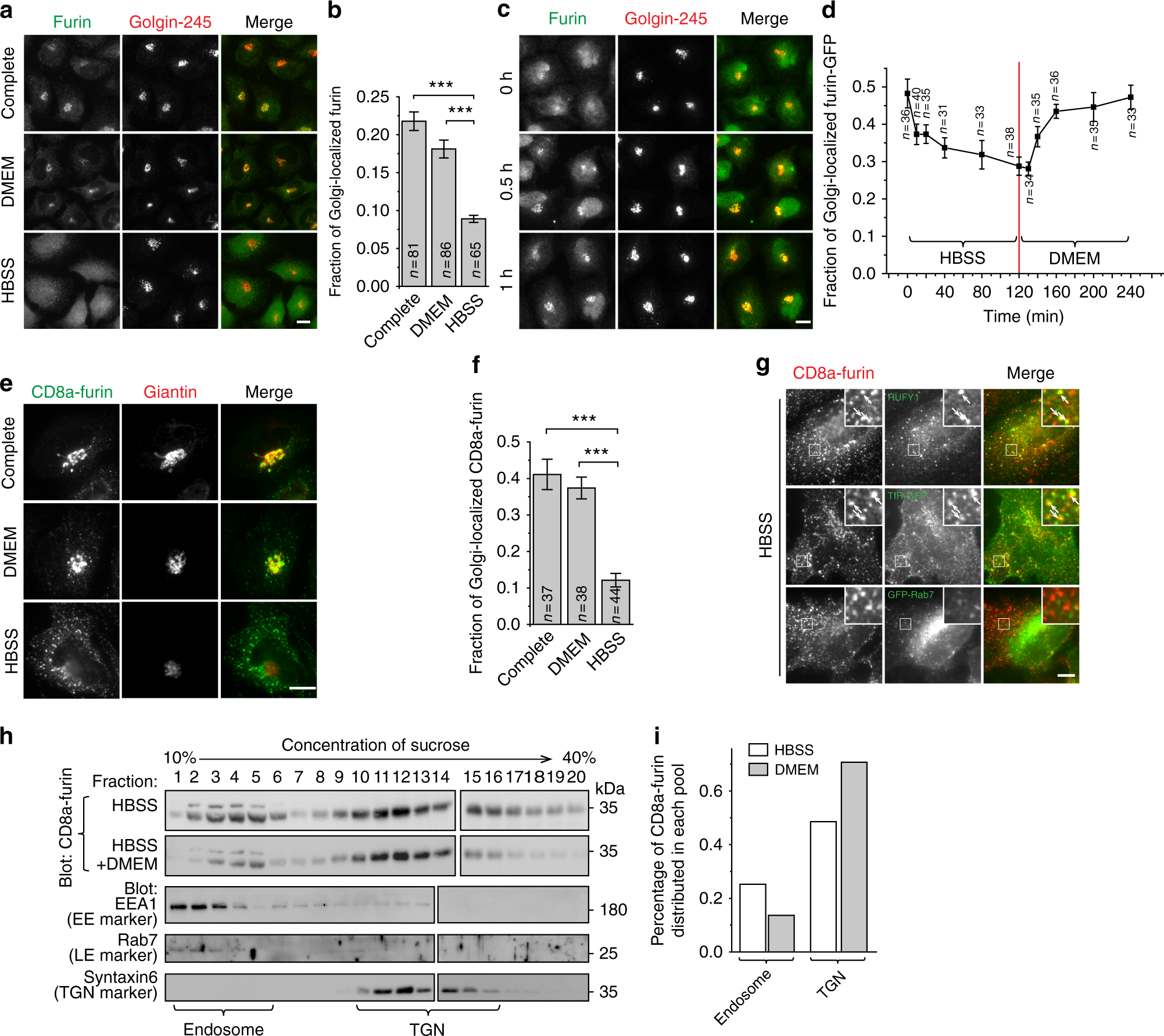
Starvation translocates TGN membrane proteins to endosomes. All cells are HeLa cells. a, b Furin loses its Golgi localization during starvation. Cells treated with indicated medium for 1 h and endogenous furin and Golgin-245 were stained. The fraction of Golgi-localized furin is quantified in b. c The recovery of Golgi localization of furin after supplying nutrient. After starvation in HBSS for 2 h, cells were treated with DMEM for indicated time and stained as in a. d Kinetics of Golgi-localized furin-GFP during HBSS and subsequent DMEM treatment. Cells expressing furin-GFP were first starved in HBSS for 2 h and subsequently stimulated by DMEM for 2 h. At indicated time, cells were stained for endogenous Giantin and the fraction of Golgi-localized furin-GFP is quantified. e, f Nutrient starvation significantly reduces the Golgi localization of CD8a-furin. Cells transiently expressing CD8a-furin were treated by indicated medium for 2 h and stained as in e. The fraction of Golgi-localized CD8a-furin is quantified in f. g The translocation of CD8a-furin to the endosome during nutrient starvation. Cells transiently expressing indicated constructs were treated with HBSS for 2 h and stained. Boxed regions are enlarged at the upper right corner. Arrows indicate colocalization. h, i The endosomal pool of CD8a-furin increases during nutrient starvation. Similar results have been observed in four independent experiments. Cells stably expressing CD8a-furin were treated with HBSS for 2 h or with additional 20 min treatment of DMEM. Lysates were subjected to sucrose gradient centrifugation to separate organelles. 20 fractions were collected and immunoblotted for CD8a-furin and markers. Percentages of CD8a-furin distributed in the endosomal (fractions 1–5) and TGN pool (fractions 10–16) are quantified in i. b, d, and f are representative results from three independent experiments. Complete, complete medium, n, the number of cells analyzed; error bar, mean ± s.e.m.; scale bar, 10 µm. P values were from t test (unpaired and two-tailed). ***P ≤ 0.0005