Fig. 5
From: Amino acids stimulate the endosome-to-Golgi trafficking through Ragulator and small GTPase Arl5

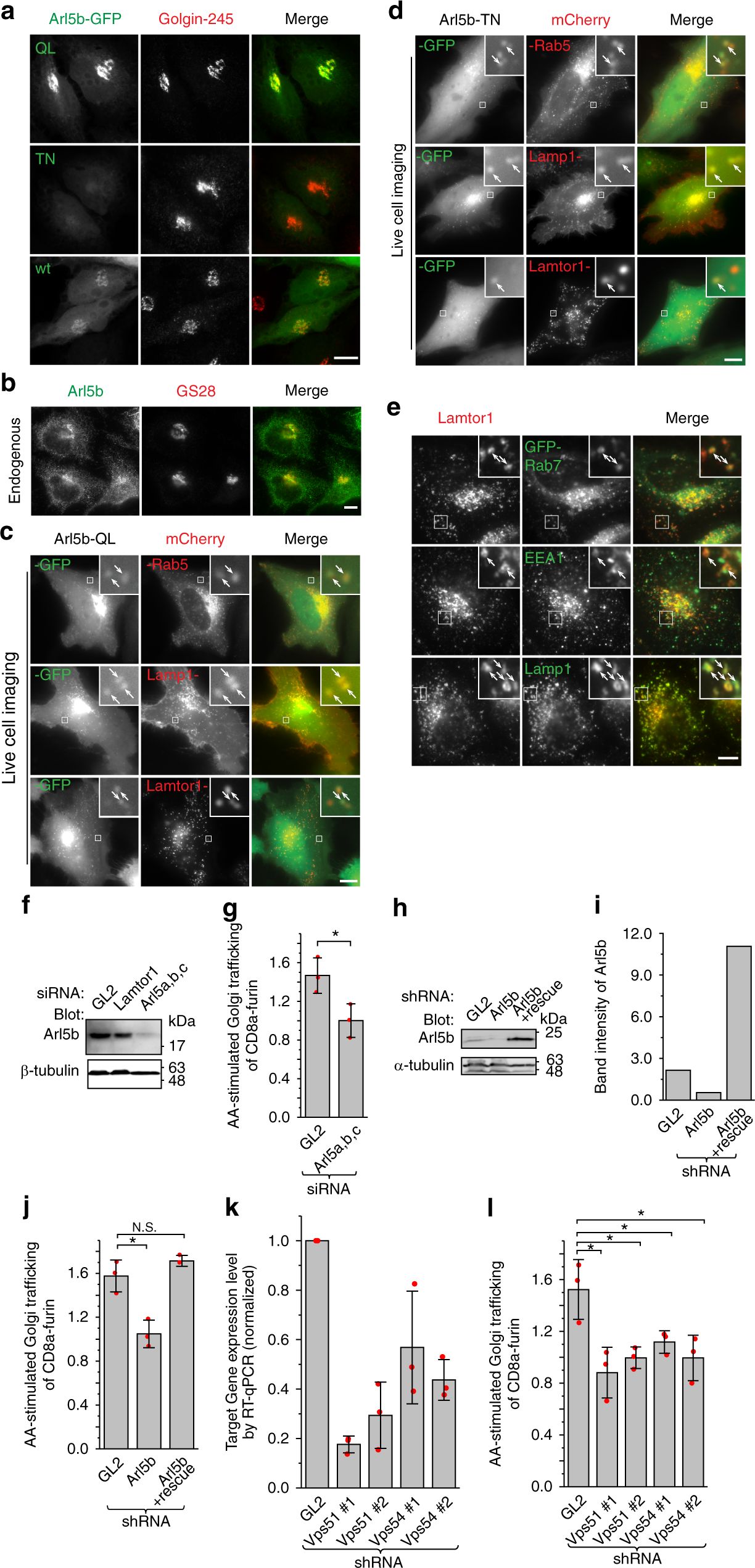
Arl5’s localization and its essential role in the AA-stimulated Golgi trafficking. HeLa cells were used. a The Golgi localization of different mutant forms of Arl5b. Cells transiently expressing Arl5b-GFP in QL, TN, or wt form were fixed and endogenous Golgin-245 was stained. b Endogenous Arl5b localizes to the Golgi. Cells were fixed and endogenous Arl5b and GS28 were co-stained. c, d Arl5b colocalizes with Lamtor1 at the endosome and lysosome. Cells transiently co-expressing indicated GFP or mCherry-tagged proteins were imaged under live-cell condition. e Lamtor1 localizes to the EE, LE and lysosome. Endogenous Lamtor1 was co-stained with exogenously expressed GFP-Rab7, endogenous EEA1, or Lamp1, respectively. In c–e, the boxed region was enlarged in the upper right corner to show the colocalization at puncta (denoted by arrows). Scale bar, 10 µm. f The immuno-blot showing that endogenous Arl5b was knocked down by a mixture of siRNAs targeting Arl5a, b, and c. g Arl5 is required for the AA-stimulated Golgi trafficking of CD8a-furin. The experiment was conducted as in Fig. 3d. h–j When endogenous Arl5b was depleted by lentivirus-transduced shRNA, the expression of an RNAi-resistant Arl5b significantly increased the cellular level of Arl5b and rescued the AA-stimulated Golgi trafficking. k The knockdown of endogenous Vps51 and Vps54 by respective lentivirus-transduced shRNAs as assessed by RT-qPCR. The data were from n = 3 independent experiments. l GARP is required for the AA-stimulated Golgi trafficking. The experiment was conducted as in Fig. 3d. In g, j, k, and l, the displayed value is the mean of n = 3 independent experiments and individual data points are shown as red dots. Error bar, mean ± s.d.; P values were from t test (unpaired and two-tailed); N.S,. not significant (P > 0.05); *P ≤ 0.05. GL2 is a non-targeting control siRNA or shRNA