Fig. 3
From: Distinct contributions of tensile and shear stress on E-cadherin levels during morphogenesis

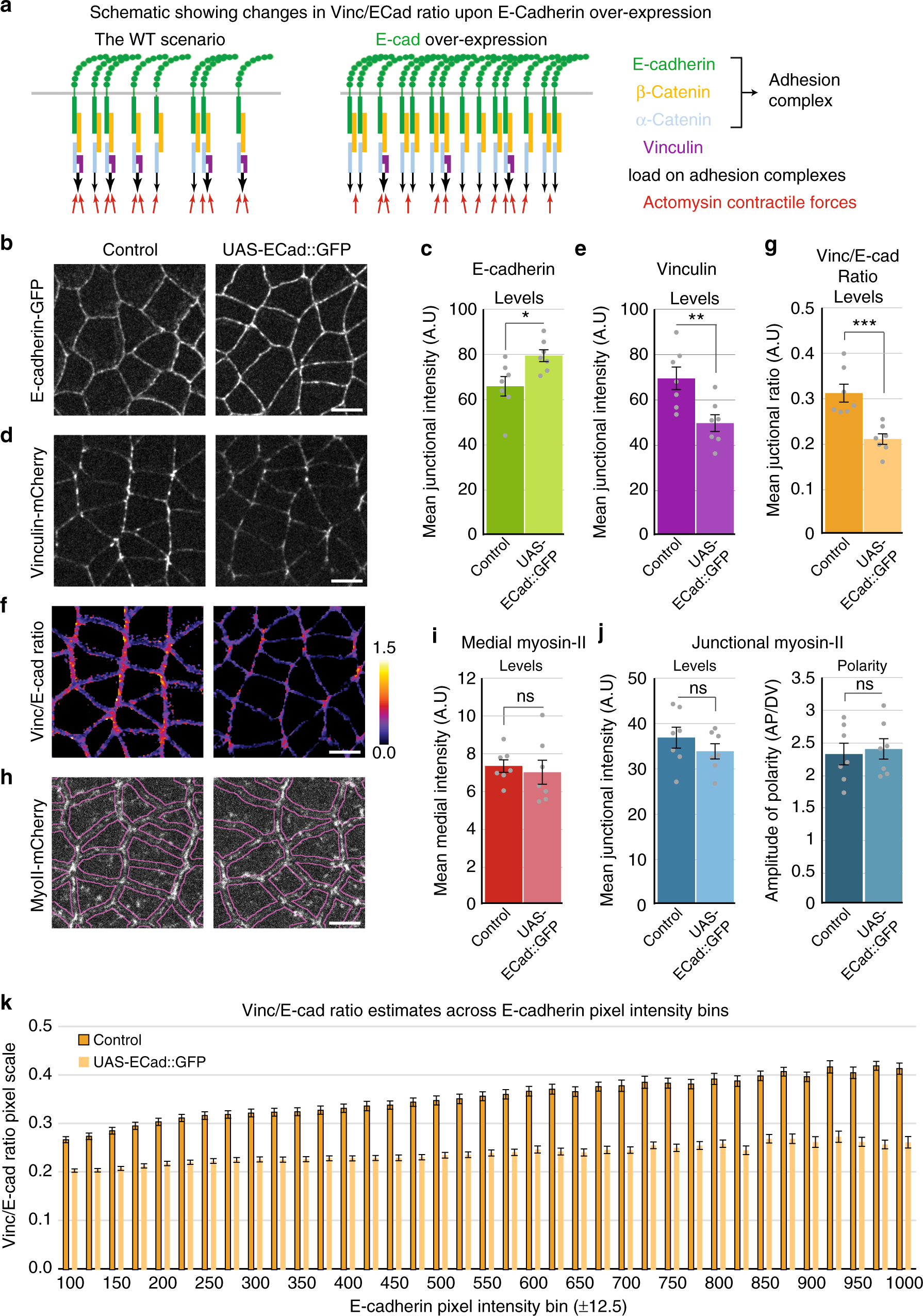
Vinc/E-cad ratio represents the load on adhesion complexes. a Schematics showing the effect of E-cadherin over-expression on Vinculin recruitment. In the WT scenario, Vinculin recruitment is driven by the amount of tension generated by actomyosin contractility loaded on each adhesion complex. After E-cadherin over-expression, the same tension is supported by more adhesion complexes, leading to less Vinculin recruitment, which would result in an overall decrease of Vinc/E-cad ratio. b, d, f, h Representative images showing the distribution of E-cadherin (b), Vinculin (d), Vinc/E-cad ratio (f), and Myosin-II (h) in genetic outcross control embryos (left panels) and E-cadherin over-expressing embryos (right panels). c Quantifications showing an increase in E-cadherin levels at the junctions, quantified as increase in mean junctional intensity. e Quantifications showing a decrease in Vinculin levels at the junctions, quantified as a decrease in mean junctional intensity. g Quantifications showing a reduction in the mean junctional Vinc/E-cad ratio. i, j Quantifications showing that the distribution of Myosin-II has not changed upon E-cadherin over-expression. k Quantifications showing Vinc/E-cad ratio estimated at the scale of individual pixels and plotted against corresponding E-cadherin pixel bin intensity. Each bin is 25 intensity units wide. The Vinc/E-cad ratio represents the average of Vinc/E-cad ratio for all pixels in that bin, separately estimated for individual embryos. Mean and SEM are calculated across embryos. All scale bars represent 5 μm. All error bars represent SEM. Statistical significances were estimated using two-tailed Student’s t-test. For all quantifications, data come from n = 7 embryos for both, control and UAS-E-cad::GFP. Images/quantifications in b, c and h–j come from embryo co-expressing MyoII-mCherry and E-cadherin-GFP. Images/quantifications in d–g and k come from embryo co-expressing Vinculin-mCherry and E-cadherin-GFP. In all cases, Junctions/pixels marked based on E-cadherin localization. ns, p > 0.05; *, p < 0.05; **, p < 0.01; ***, p < 0.001