Fig. 4
From: Distinct contributions of tensile and shear stress on E-cadherin levels during morphogenesis

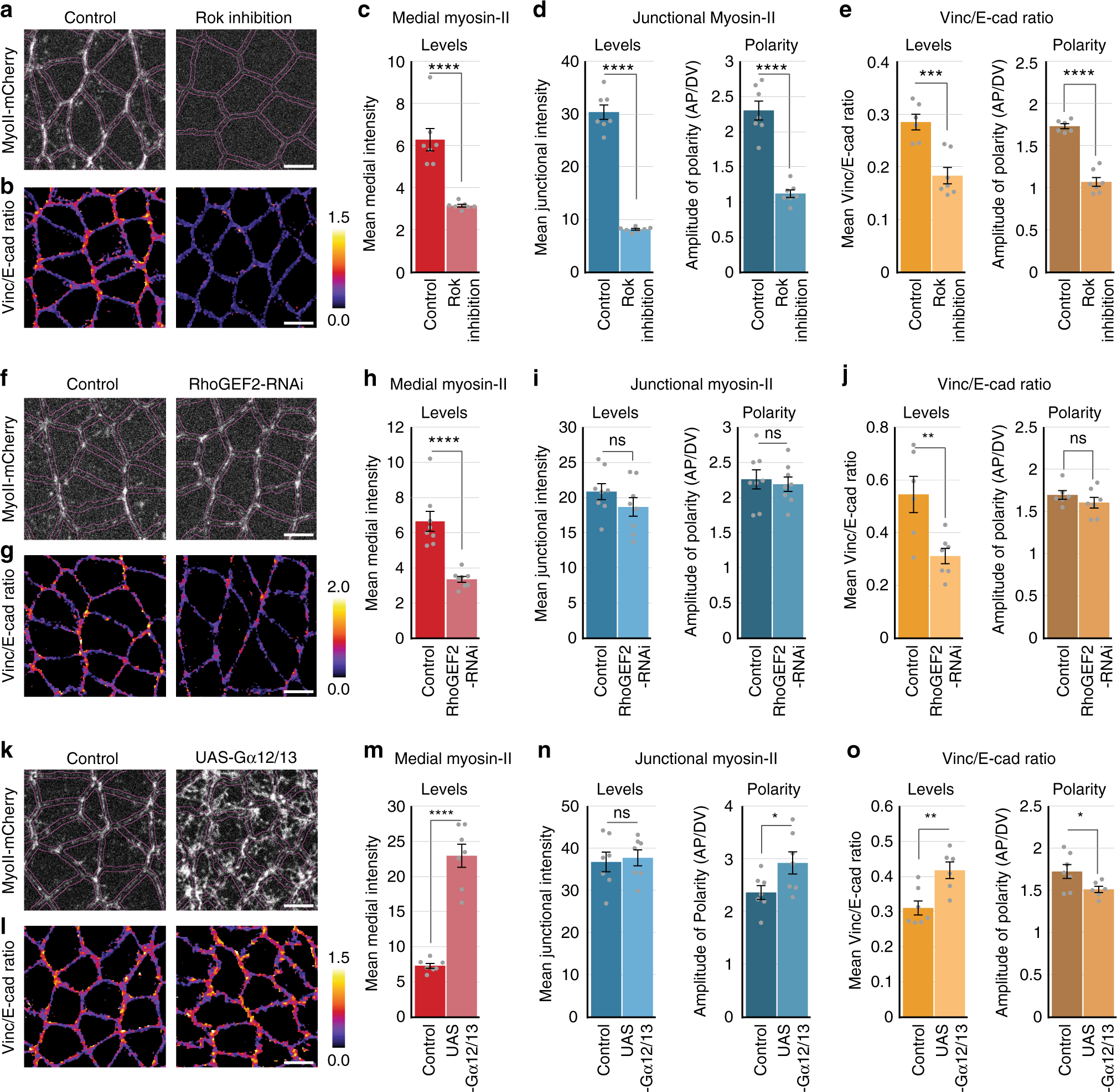
Medial and junctional Myosin-II distinctly tunes Vinc/E-cad ratio distribution. Representative images showing the distribution of Myosin-II (a) and Vinc/E-cad ratio (b), in the water injection “control” embryos (left) and H1152-injected “Rok inhibition” embryos (right). c, d Quantifications showing the levels of Myosin-II in medial and junction pool, along with planar polarity. Data from n = 7 embryos for both controls and Rok inhibitions. e Quantifications showing the mean junctional Vinc/E-cad ratio, along with planar polarity. Data from n = 6 embryos for controls and n = 7 for Rok inhibitions. Representative images showing the distribution of Myosin-II (f) and Vinc/E-cad ratio (g), in the control embryos (left) and RhoGEF2-RNAi embryos (right). h, i Quantifications showing the levels of Myosin-II in medial and junctional pool, along with planar polarity. Data from n = 8 embryos for both RhoGEF2-RNAi and control. j Quantifications showing the mean junctional Vinc/E-cad ratio along with planar polarity. Data from n = 6 embryos for control and n = 7 embryos for RhoGEF2-RNAi. Representative images showing the distribution of Myosin-II (k) and Vinc/E-cad ratio (l), in the control embryos (left) and Gα12/13 over-expressing embryos (right). m, n Quantifications showing the levels of Myosin-II in medial and junctional pool along with planar polarity. Data from n = 7 embryos for both Gα12/13 over-expression and control. o Quantifications showing the mean junctional Vinc/E-cad ratio along with planar polarity. Data from n = 7 embryos for control and n = 6 embryos for Gα12/13 over-expression. All scale bars represent 5 μm. All error bars represent SEM. Statistical significance estimated using two-tailed Student’s t-test. Images/quantifications in a, c, d, f, h, i, k, and m, n come from embryo co-expressing MyoII-mCherry and E-cadherin-GFP, while those in b, e, g, j, l, and o come from embryo co-expressing Vinculin-mCherry and E-cadherin-GFP. The proportion of tagged vs untagged protein pool varies across different experiments (see Methods: Fly lines and genetics). In all cases, Junctions marked based on E-cadherin localization. Images/quantifications in b and e are from the same set of embryos as those presented in Figure 1o–q. ns, p > 0.05; *, p < 0.05; **, p < 0.01; ***, p < 0.001; ****, p < 0.0001