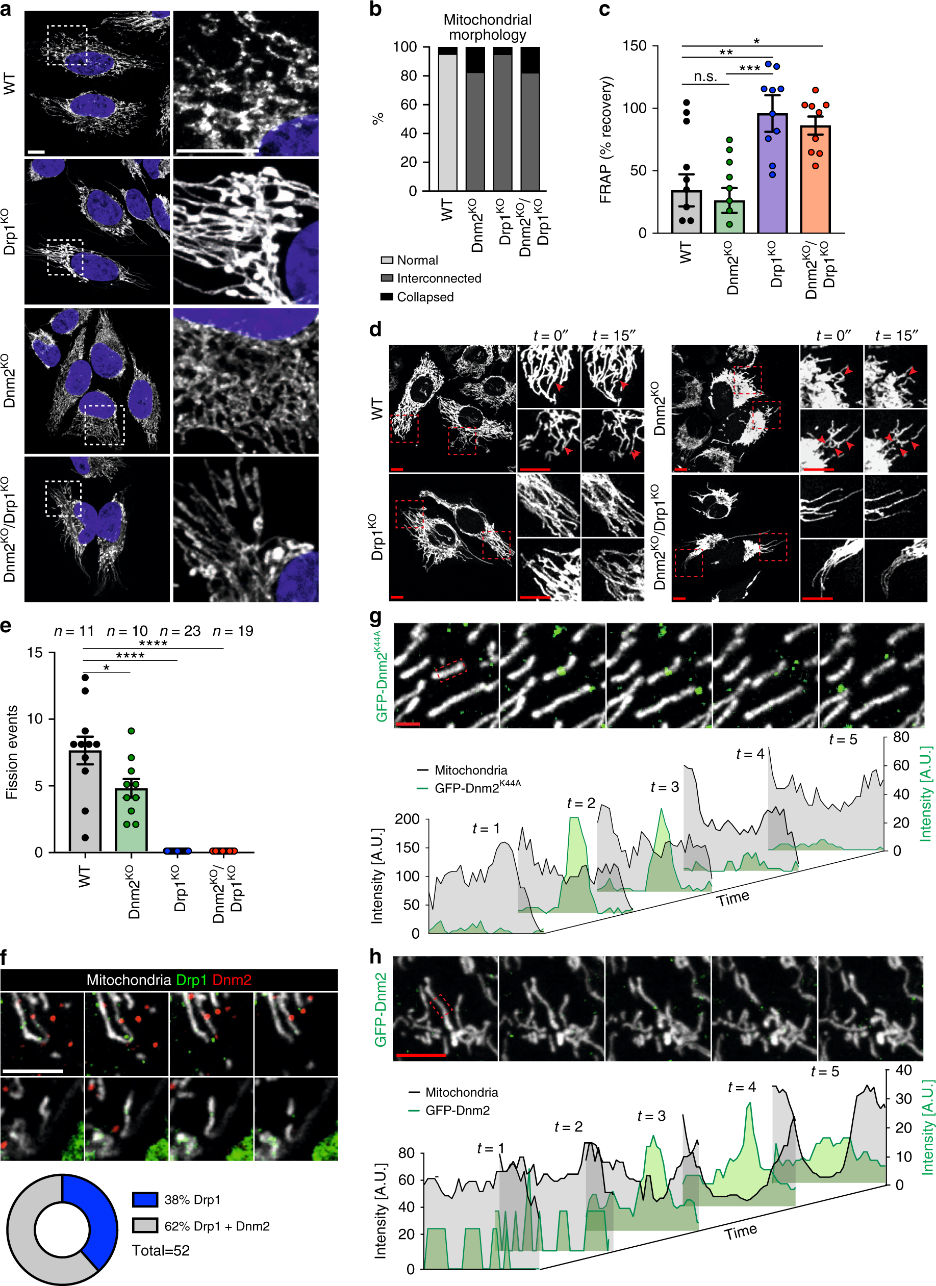
Fig. 2

Drp1 is dominant in mitochondrial fission. a Confocal images of HeLa WT, Drp1KO, Dnm2KO, and Dnm2KO/Drp1KO cells subjected to immunofluorescence and stained for cytochrome c (white). Blue marks the nucleus. An enlargement of the hatched box is shown on the right of each panel. Scale bar = 10 µm. b Qualitative scoring of mitochondrial morphology. n(WT) = 41 cells; n(Dnm2KO) = 69 cells; n(Drp1KO) = 142 cells; n(Dnm2KO/Drp1KO) = 73 cells. c FRAP analysis of mtDendra2 in WT, Drp1KO, Dnm2KO, and Dnm2KO/Drp1KO HeLa cells. n(WT) = 12 cells; n(Dnm2KO) = 11 cells; n(Drp1KO) = 12 cells; n(Dnm2KO/Drp1KO) = 10 cells. Data obtained from three independent experiments. Data represents the mean ± S.E.M.; n.s., not significant; *p < 0.05, **p < 0.005, ***p < 0.001. One-way ANOVA with multiple comparisons. d Representative confocal image frames depicting fission events for each cell line from (e). An enlargement of the hatched box is shown on the right of each panel. Scale bar = 10 µm. n(WT) = 11 cells; n(Dnm2KO) = 10 cells; n(Drp1KO) = 23 cells; n(Dnm2KO/Drp1KO) = 19 cells. e Number of individual mitochondrial fission events in HeLa WT, Drp1KO, Dnm2KO, and Dnm2KO/Drp1KO cells counted over a 7.5 min period. n(WT) = 11 cells; n(Dnm2KO) = 10 cells; n(Drp1KO) = 24 cells; n(Dnm2KO/Drp1KO) = 20 cells. Data obtained from three independent experiments. Data represents the mean ± S.E.M.; *p < 0.01, ****p < 0.0001. One-way ANOVA with multiple comparisons. f Mitochondrial fission events in HeLa Dnm2KO cells expressing mCherry-Dnm2 and GFP-Drp1. Mitochondrial fission events showing both Drp1 and Dnm2 (top panel) and Drp1 alone (bottom panel) at the fission site. Scale bar = 5 µm. Analysis of mitochondrial fission events (n = 14 cells; 52 fission events). g Live-cell confocal stills of HeLa cells expressing GFP-Dnm2K44A and stained with MitoTracker Red. Intensities of a mitochondrial tubule and GFP-Dnm2K44A foci (red hash box) over times are plotted below. Scale bar = 5 µm. h As for panel g but for GFP-Dnm2 where a fission event is observed