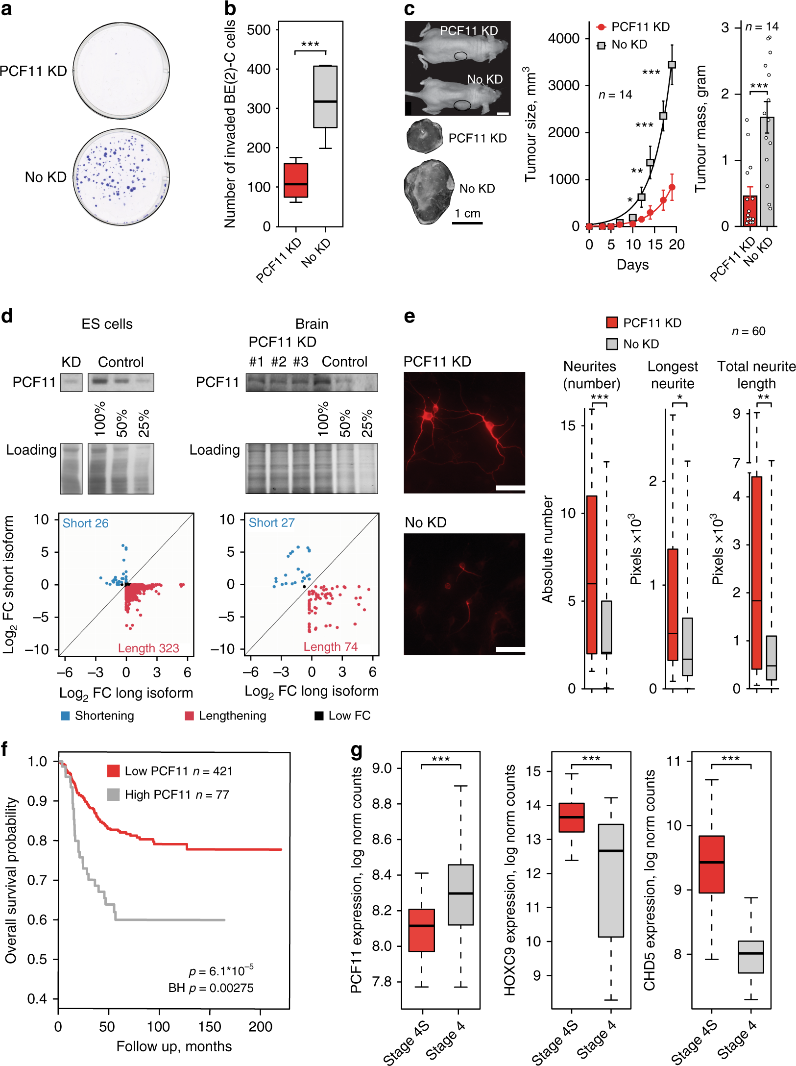
Fig. 5

PCF11 orchestrates neuroblastoma progression and neuronal differentiation in vitro and in vivo in mice and neuroblastoma patients. a Colony formation and b matrigel invasion assays of BE(2)-C cells with and without depletion of PCF11. c Neuroblastoma xenograft transplantation model with and without depletion of PCF11 (mean ± s.e.m., one-sided t-test p-value; scale bars 1 cm). d In vivo effect of PCF11 depletion on TREND in murine ES cells and in neuronal tissues obtained from a mouse model transgenic for a TET-inducible PCF11-shRNA. e Differentiation phenotype of murine neuronal precursors (E18) with and without doxycycline-induced depletion of PCF11 (scale bar 100 µm; cells are stained with an antibody directed against TUBB3 (red)). f Kaplan-Meier curve showing low PCF11 expression being associated with higher survival rate in neuroblastomas (BH-adjusted p-value, log-rank test, GEO GSE4971144). g Low-level PCF11 expression in patients with spontaneously regressing stage 4S (n = 48) compared to fatal stage 4 (n = 65) neuroblastoma tumours. High-level expression of neuroblastoma regression markers in stage 4S (n = 48) vs. stage 4 (n = 65) neuroblastoma tumours (HOXC946 p = 2.3 × 10−8 and CHD547 p = 2.8 × 10−18), confirming validity of patient cohorts (two-sided t-test p-values; GSE4971044, for comparison of PCF11 expression in spontaneously regressing stage 4S with low-risk neuroblastoma tumours (i.e. stage 1 and 2) see Supplementary Figure 7d). For box plots, centre line depicts median, hinges show 25th and 75th percentile, whiskers depict interquartile range (IQR = 1.5). *p < 0.05, **p < 0.01, ***p < 0.001