Fig. 4
From: Molecular and functional heterogeneity of IL-10-producing CD4+ T cells

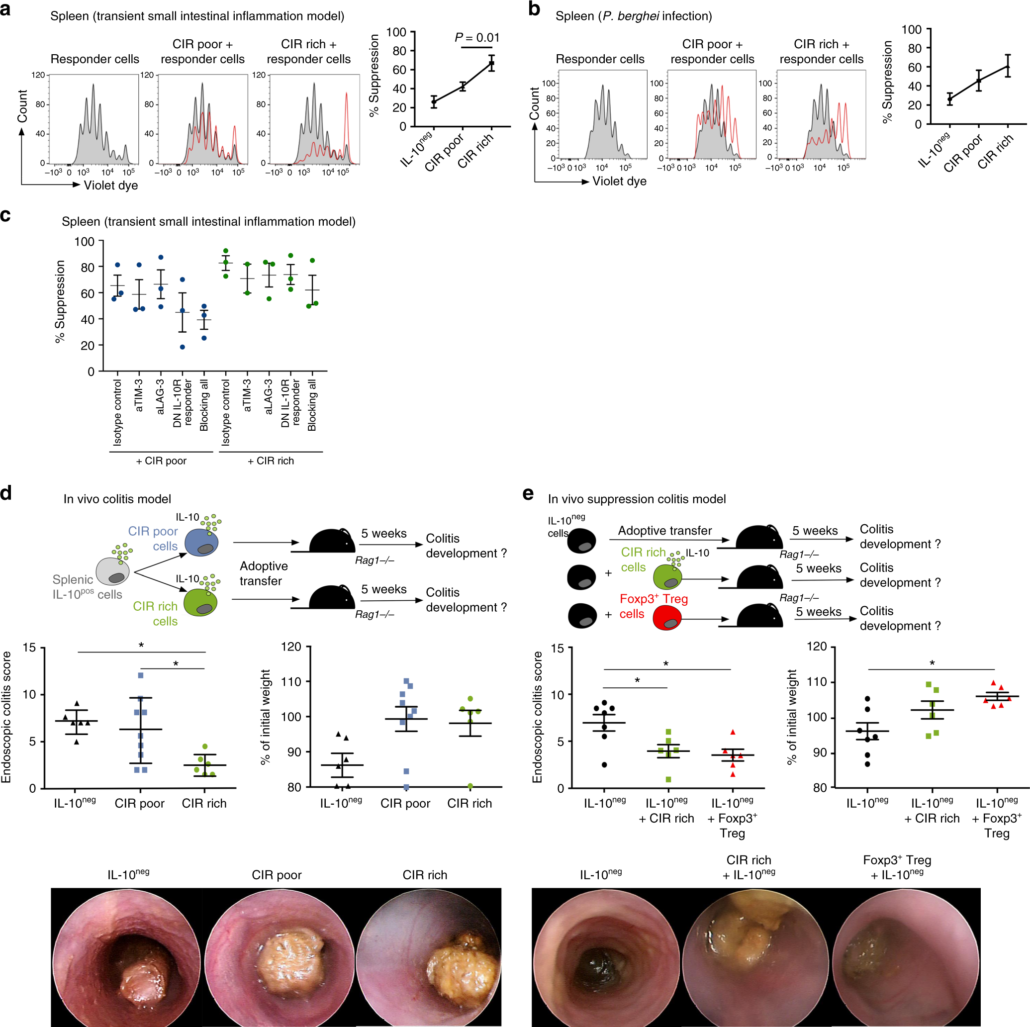
CIR rich CD4+ T cells have a high suppressive capacity. a In vitro suppression of co-inhibitory receptor rich (CIR rich) and co-inhibitory receptor poor (CIR poor) IL-10pos Foxp3neg CD4+ T cells isolated from spleen of aCD3-treated IL-10eGFP Foxp3mRFP double reporter mice. Representative histograms of five independent experiments, a paired T-test was used to calculate significance. b In vitro suppression of CIR rich and CIR poor IL-10pos Foxp3neg CD4+ T cells isolated from spleen of P. berghei infected IL-10eGFP Foxp3mRFP double reporter mice. Representative histograms of four independent experiments. c In vitro suppression of CIR rich and CIR poor IL-10pos Foxp3neg CD4+ T cells isolated from spleen of aCD3-treated IL-10eGFP Foxp3mRFP reporter mice. TIM-3 and LAG-3 were blocked using blocking antibodies. To block IL-10 receptor signaling responder T cells were isolated from IL-10R dominant negative mice (DN IL-10R Responder). Results are cumulative of three independent experiments. d CIR rich and CIR poor IL-10pos Foxp3neg CD4+ T cells and IL-10neg CD4+ T cells were isolated from spleen of aCD3-treated IL-10eGFP Foxp3mRFP double reporter mice. Cells were transferred into lymphopenic hosts and colitis development was assessed by weight loss and endoscopic colitis score 5 weeks upon transfer (IL-10neg n = 6; CIR poor n = 9; CIR rich n = 6; lines indicate mean±SEM). Results are cumulative of three independent experiments. One-way ANOVA (post-test Tukey) was used to calculate significance (*p < 0.05). e CIR rich IL-10-producing Foxp3neg CD4+ T cells, IL-10neg CD4+ T cells and Foxp3+ Treg cells were isolated from spleen of aCD3-treated IL-10eGFP Foxp3mRFP double reporter mice. IL-10pos CIR rich or Foxp3+ Treg cells were co-transferred with IL-10neg CD4+ T cells and colitis development was assessed by weight loss and endoscopic colitis score 5 weeks upon transfer (IL-10neg n = 7; IL-10neg + CIR rich n = 6; IL-10neg + Foxp3+ Treg n = 6; lines indicate mean±SEM). Results are cumulative of three independent experiments. One-way ANOVA (post-test Tukey) was used to calculate significance (*p < 0.05)