Fig. 3

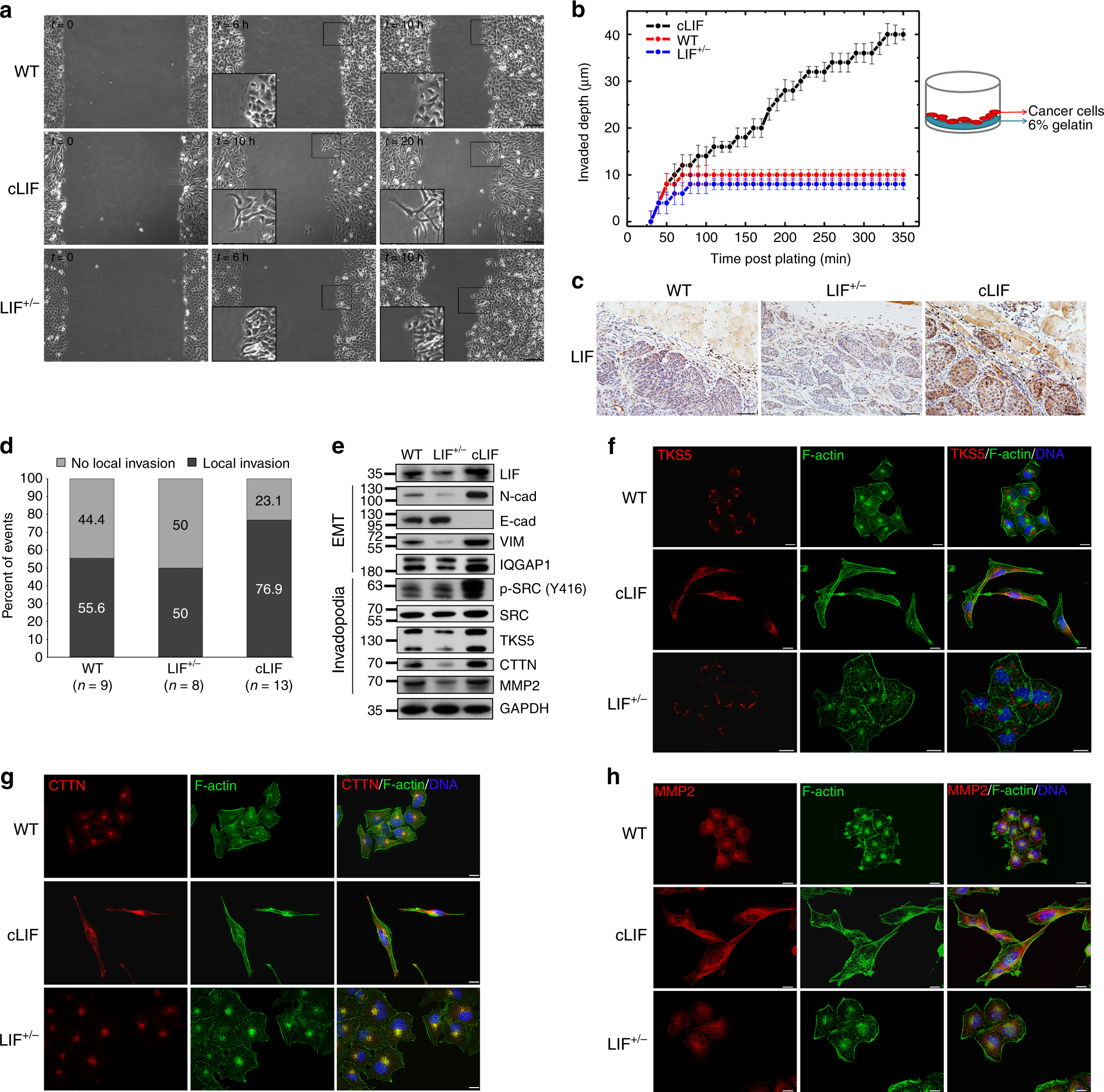
Cytoplasmic LIF regulates EMT and invadopodia formation. a Migration pattern analysis using time-lapse live imaging in wound-healing experiments. Scale bars, 100 μm. See also Supplementary movies 1–3. b 3D-gelatin invasion assays. The invasion depth of cancer cells through a stiff gelatin matrix (6%) were measured by time-lapse phase contrast vertical scanning (Olympus IX83). Values are presented as means ± SD of triplicate experiments. c Representative IHC images of LIF expression in paraffin-embedded mouse tumor xenografts. Scale bars, 50 μm. d Quantification of mouse tumor xenografts with events of local invasion based on hematoxylin & eosin (HE) staining analysis. e Western blot of EMT and invadopodia markers in wild-type parental, cLIF and LIF+/− cancer cells. GAPDH was used as a loading control. f–h Immunofluorescence staining of invadopodia markers: TKS5 (f). CTTN (g). MMP2 (h). Alexa Fluor 488 phalloidin (green) was used to stain F-actin. Blue, nuclear staining. Scale bars, 10 μm