Fig. 3
From: Genome-wide study of hair colour in UK Biobank explains most of the SNP heritability

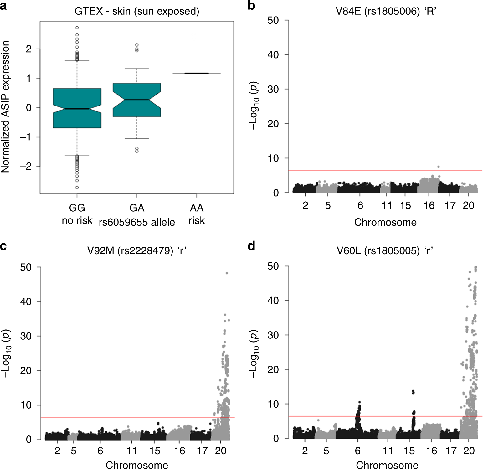
Gene expression variation at ASIP and epistatic interactions with MC1R variants. a Gene expression data from GTex of ASIP in sun-exposed skin, ordered by genotype at rs6059655 and normalised to the homozygous no-risk genotype (GG). Boxplot indicates the median expression of ASIP, and the error bars indicate 95% of the data in 320 individuals, 277 with no-risk allele, 42 with middle risk allele and 2 with the high risk allele. b−d Epistatic interactions between MC1R coding variants and other red-hair-associated loci. b The high penetrant allele D84E shows no trans interactions, c the low penetrant allele V92M shows interactions at ASIP, d the low penetrant allele V60L shows interactions with ASIP, HERC2/OCA2 and PKHD1