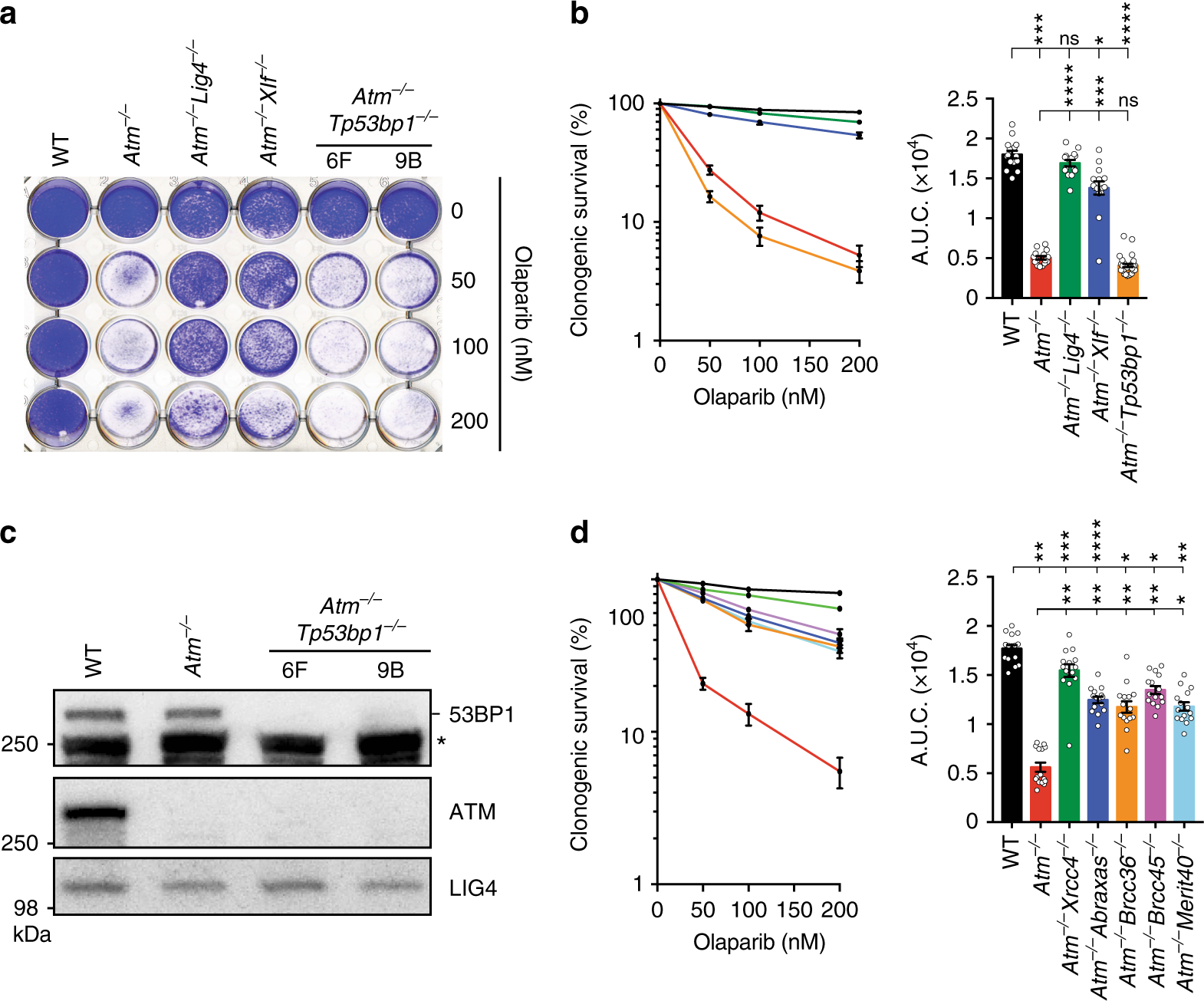
Fig. 5

Mechanism of suppression in ATM-deficient cells is different to that in BRCA1-deficient cells. a Crystal violet cell viability assay showing that Atm-mutant mESCs are hypersensitive to the PARP inhibitor olaparib. Inactivation of Lig4 or Xlf, but not of Tp53bp1, rescues the olaparib hypersensitivity of Atm-deficient cells. b Quantification of clonogenic survival assays showing that loss of XLF (n = 15) but not 53BP1 (n = 30) can suppress the hypersensitivity of Atm−/− cells (n = 15) to olaparib as compared to WT control (n = 15). c Representative immunoblot images depicting 53BP1 (- indicates 53BP1, while * indicates antibody cross-reacting proteins) and ATM protein levels in Atm−/−Trp53bp1−/− cells as compared to WT and Atm−/− cells. LIG4 was used as a loading control. d Quantification of clonogenic survival assays showing significant rescue of Atm−/− dependent sensitivity to olaparib upon loss of individual BRCA1-A complex members in Atm−/−Abraxas−/−, Atm−/−Brcc36−/−, Atm−/−Brcc45−/−, and Atm−/−Merit40−/− cells. n = 15/genotype. b, d containing clonogenic survival curves (left) and AUCs (right) were generated using GraphPad Prism 7. Bars represent mean ± s.e.m.; ****p < 0.0001; ***p < 0.001; **p < 0.01; *p < 0.05; NS = not significant (p > 0.05); two-tailed Student’s t test following F test to confirm equal variance. df = 4 (b) and df = 4 (c). Data from n = 3 individual experiments. Images are representative of three individual experiments; individual clone names are represented below the genotypes. Additional supporting data showing that Tp53bp1 deficiency cannot rescue hypersensitivity of Atm-deficient cells to topotecan are presented in Supplementary Figure 5g. Source data are provided as a Source Data file