Fig. 2

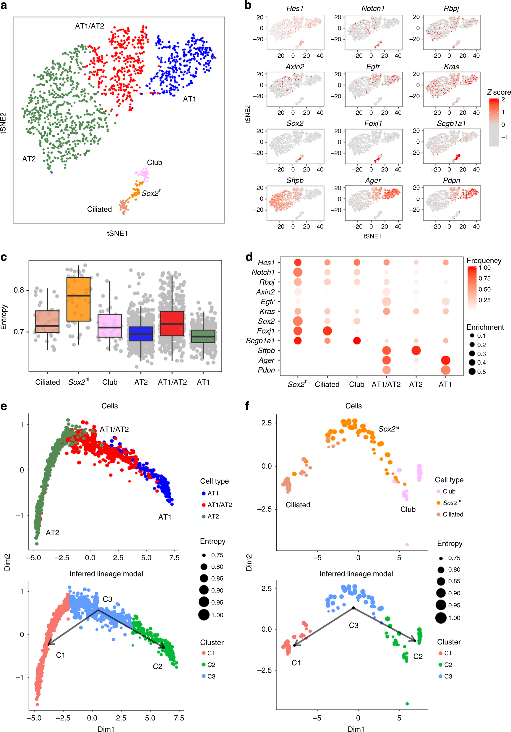
Distinct pulmonary epithelial cells and their differentiation states. a Predicted subpopulations of epithelial cells in mouse lung at PND1. b Expression of Notch pathway genes (Hes1, Notch1, and Rbpj) and selective markers is shown. The expression is z-score normalized. c Single cell entropy was used to predict differentiation states of epithelial subpopulations. Entropy of a single cell is calculated using SLICE19. Higher entropy represents less differentiated cell states. Boxplots represent 25th (bottom), 50th (centerline), and 75th (top) percentiles. d Enrichment of gene expression in epithelial subpopulations. Node size is proportional to the sensitivity-based enrichment score. The scores are per gene max normalized. Node color is proportional to the gene expression frequency in the cluster; red represents high expression frequency. e Predicted differentiation lineage model among AT1, AT1/AT2, and AT2 cells. f Predicted differentiation lineage model among Sox2hi, club, and ciliated cells. In e and f, top panels show cells in reduced dimensional space calculated using the DDRTree method in Monocle 218 and bottom panels show the cell states/clusters and lineage models predicted by SLICE19