Fig. 4

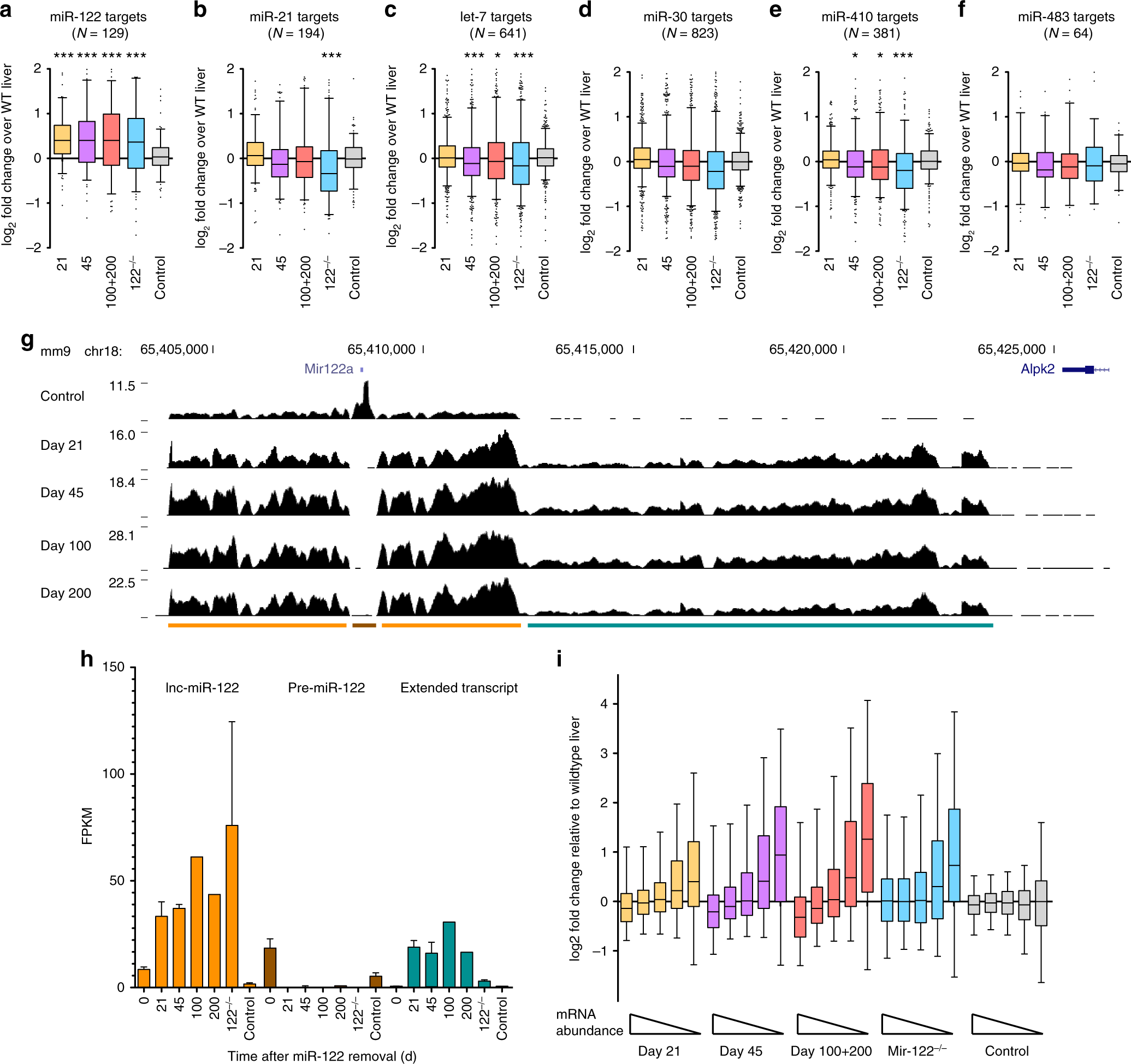
Mir122 removal increases miR-122 target expression and reduces targets of other microRNAs. a−f Box-plot of log2 fold change expression of predicted targets of microRNAs (*p < 0.05; ***p < 0.001 by Kruskal−Wallis test followed by Dunn’s multiple comparison test, comparing against control). g Normalized RNA-seq mapped reads across the long noncoding miR-122 transcript (lnc122). Below is the location of pre-miR-122 (brown), lnc122 (orange) and an extended transcript after miR-122 removal (teal). h Quantification of fragments per kilobase of transcript per million mapped reads (FPKM); n = 3 per condition with mean ± s.d. except 100 and 200 where n = 1. i Quintile bins of mRNA expression and deviation from the wild-type liver sample at various timepoints after miR-122 removal