Fig. 2
From: Kinase-dead ATR differs from ATR loss by limiting the dynamic exchange of ATR and RPA

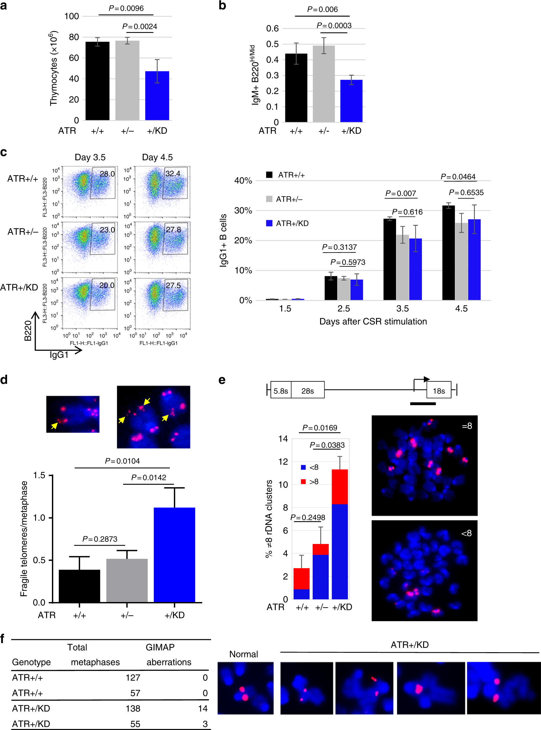
Mild lymphocytopenia in Atr+/KD mice and genomic instabilities at telomeres, rDNA repeats, and fragile sites in Atr+/KD cells. a Thymocytes were counted with Trypan Blue from several Atr+/+, Atr+/−, and Atr+/KD thymuses. The means ± SD are reported and unpaired two-tailed t test was used. b The means ± SD of the ratio of IgM+B220high re-circulated B cells vs IgM+B220mid naive B cells in the bone marrow of Atr+/+, Atr+/−, and Atr+/KD mice are shown. Unpaired two-tailed t test was used. c Purified naive CD43- B cells from spleens of Atr+/+, Atr+/−, and Atr+/KD mice were stimulated to CSR in vitro. Representative flow cytometry profiles with IgG1 and B220 staining are reported at days 3.5 and 4.5. The mean percentages ± SD of IgG1+ cells are plotted. Unpaired two-tailed t test was used. P values between Atr+/+ and Atr+/− are 0.4592 (day 2.5), 0.0741 (day 3.5), and 0.0768 (day 4.5). P values between Atr+/KD and controls are shown above the bar graph. d The means ± SD of fragile telomeres per metaphase were plotted for Atr+/+, Atr+/−, and Atr+/KD B cells from three independent experiments and unpaired two-tailed t test was used. Representative images of fragile telomeres, indicated by the yellow arrows, are shown. e Metaphase spreads from Atr+/+, Atr+/−, and Atr+/KD B cells were stained with DAPI and a rDNA probe by FISH (two independent experiments). The bars show the mean percentages ± SD of metaphases that contain a number of rDNA clusters that is different from 8. Unpaired two-tailed t test was used. Representative metaphases with 8 or ≠8 clusters are shown. f FISH on GIMAP locus was carried out on metaphase spreads from Atr+/+ and Atr+/KD B cells treated with 0.25 mM HU. Two independent experiments were performed and the number of metaphases analyzed by FISH and the number of chromosome aberrations at the GIMAP locus are reported in the table. An example of a normal GIMAP locus and few examples of breaks and fusions near GIMAP locus found in Atr+/KD B cells are shown. Source data are provided as a Source Data file