Fig. 5
From: Kinase-dead ATR differs from ATR loss by limiting the dynamic exchange of ATR and RPA

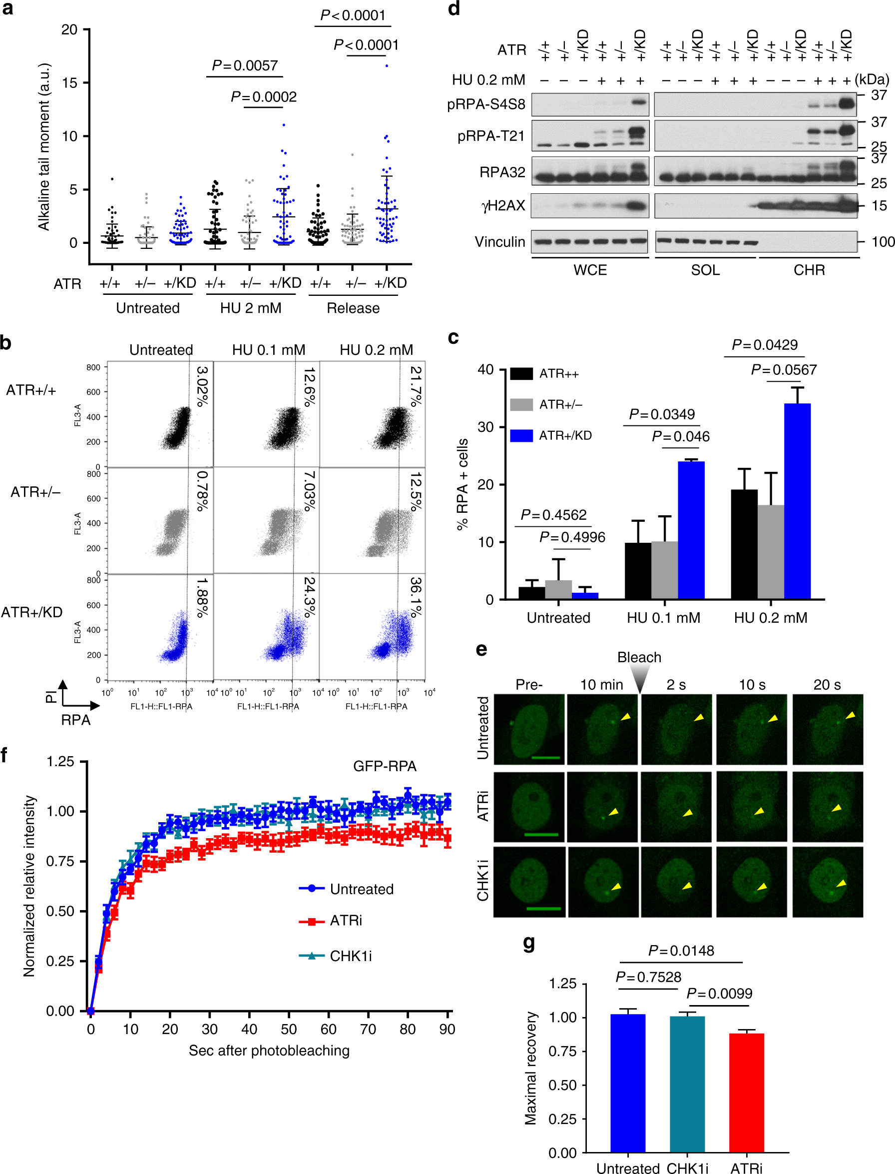
Hyperactivation of ATM and DNA-PKcs, increased breaks and chromatin-bound RPA in HU-treated Atr+/KD MEFs. a Dot plot of alkaline comet tail moments of Atr+/+, Atr+/−, and Atr+/KD cells left untreated, treated with 2 mM HU for 3 h or released from HU in unchallenged medium for an additional 3 h. The means ± SD are shown in the dot plot of one representative experiment and unpaired two-tailed t test was used for the statistical analysis. b The chromatin-bound RPA fractions are shown as dot plots. The dotted lines were arbitrarily set at 103 and mark the separation between the RPA chromatin-bound positive (>103) and negative (<103) cells. The percentages of RPA positive cells from a representative experiment are shown. c The mean values ± SD of chromatin-bound RPA in untreated and HU (0.1 mM or 0.2 mM for 1 h) treated cells is reported from two independent experiments. Unpaired two-tailed t test was used. d Chromatin fractionation experiment was performed on Atr+/+, Atr+/−, and Atr+/KD MEFs untreated or treated with 0.2 mM HU. The whole cell extracts (WCE), the soluble (SOL), and the chromatin (CHR) fractions were analyzed by SDS-PAGE and Western blot with the indicated antibodies. e, f FRAP analysis of GFP-RPA transfected U2OS cells after laser-induced foci formation, untreated or following treatment with 10 µM ATRi (VE-821) or Chk1i (LY2603618). Representative cells are shown up to 20 s after photobleaching. Scale bar is 10 µm. Recovery of the focus signal was monitored up to 90 s after photobleaching. g The means ± SEM of the maximal recovery of GFP-RPA are reported for every condition analyzed and unpaired two-tailed t test was used for the statistical analysis. Source data are provided as a Source Data file