Fig. 3
From: PRMT5 is essential for B cell development and germinal center dynamics

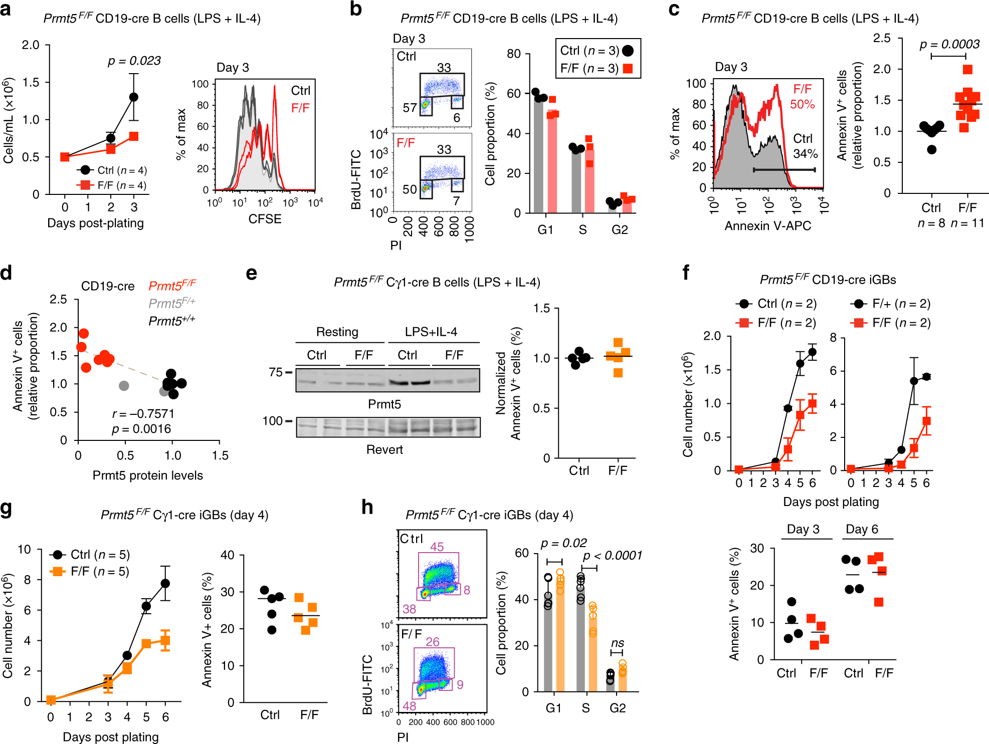
Prmt5 protects B cells from apoptosis and promotes proliferation. a–d One million naïve splenic B cells from CD19-cre (Ctrl) and Prmt5F/F CD19-cre (F/F) mice were plated with LPS (5 µg/mL) + IL-4 (5 ng/mL). a Cell expansion over time monitored by cell counting (left) and number of cell divisions by day 3 monitored by CFSE stain dilution (right) from two experiments, four mice per genotype. b Cell cycle profile of cells pulsed with BrdU at day 3 before staining with anti-BrdU and propidium iodide (PI). Data for three mice (symbols) per genotype and means (bars) from one experiment are plotted. c Representative Annexin-V+ staining histograms of B cells 3 days post-plating. The proportion of Annexin-V+ cells for individual mice (symbols) and means (bars) from five experiments are plotted normalized to the Ctrl mean. d Proportion of Annexin-V+ B cells as a function of Prmt5 protein levels measured by WB and normalized to Actin 72 h post-stimulation. Spearman’s correlation coefficient (r) and p-value (p) are indicated. e WB of Prmt5 and Revert protein staining as loading control in extracts of splenic B cells from Cγ1-cre (Ctrl) and Prmt5F/F Cγ1-cre (F/F) mice, stimulated as in a for 72 h. The normalized proportion of Annexin-V+ cells for individual mice (symbols) from three experiments and mean values (bars) are plotted. f Top, resting splenic B cells from Prmt5F/+ CD19-cre (Ctrl) or Prmt5F/F CD19-cre (F/+) and Prmt5F/F CD19-cre (F/F) mice plated onto 40LB cells with 1 ng/mL IL-4 to generate GC-like B cells (iGBs). Mean ± s.e.m. cell counts per day are plotted for two experiments with two mice each. Bottom, proportion of Annexin-V+ iGBs for individual mice (symbols) and means (bars) for both experiments are plotted, pooling +/+ and F/+ as controls. g Cγ1-cre (Ctrl) and Prmt5F/F Cγ1-cre (F/F) mice iGBs analyzed as in f. h Representative cell cycle profile as in b in Cγ1-cre (Ctrl) and Prmt5F/F Cγ1-cre (F/F) iGBs at day 4. Means + s.d. of six mice per genotype from three experiments are plotted. Unpaired, two-tailed Student's t test was performed in a, c, e–g, only significant p-values are shown