Fig. 1
From: Selective single molecule sequencing and assembly of a human Y chromosome of African origin

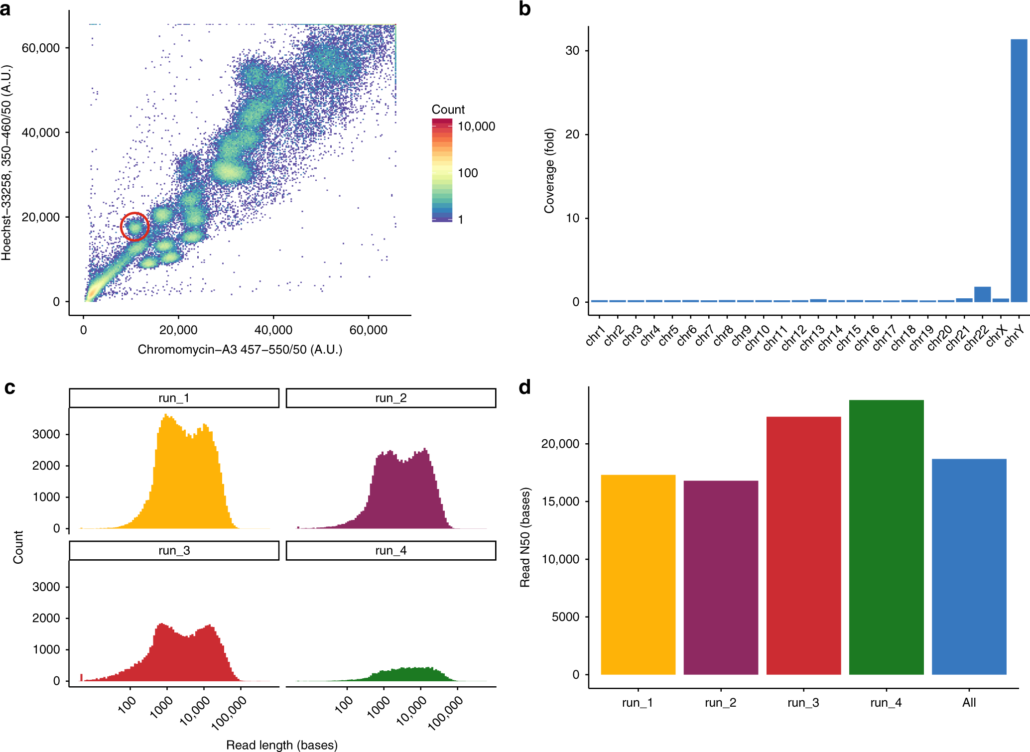
Flow-sorting and sequencing specificity. a Flow-karyogram of a human genome. The different clusters correspond to different chromosomes. The red circle delimits the cluster corresponding to the Y chromosome used for this project. b Enrichment specificity of the sequencing data. Sequences on the Y chromosome are ~ 110-fold enriched compared with WGS sequencing. Chromosome 22 partially co-sorts with Y. All other chromosomes are depleted. c Read length (log10 scale) distribution of the four runs. d N50 values for all four runs and the combined dataset. Colors in panels c and d correspond to the different runs. Source data are provided as a Source Data file