Fig. 4
From: The mitochondrial type IB topoisomerase drives mitochondrial translation and carcinogenesis

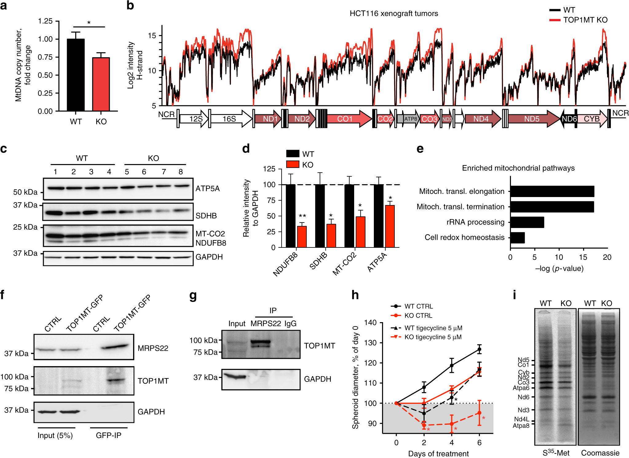
Lack of TOP1MT impairs mitochondrial translation. a Reduced mtDNA copy number was determined by RT-qPCR in TOP1MT-KO and WT HCT116 tumor xenografts (n = 9, each genotype, each performed in triplicates). b Conserved mitochondrial transcription profiles of TOP1MT-KO vs. WT tumor xenografts determined by tiling array31 (n = 4, each genotype). c Representative western blots showing reduced levels of mitochondrial OXPHOS proteins in TOP1MT-KO tumor xenografts (lane 5–8). d Quantification of mitochondrial OXPHOS proteins (n = 7, each genotype). e Gene ontology analysis of TOP1MT binding partners identified by TOP1MT immunoprecipitation followed by mass spectrometry. f, g Co-immunoprecipitation of TOP1MT-GFP (f) and MRPS22 (g) followed by western blotting. h Reduced growth of TOP1MT-KO HCT116 multicellular tumor spheroids. Day 0 corresponds to 48 h after cell seeding (spheroid maturation); n = 5, each performed in quintuplets. Dashed and solid lines represent spheroids treated with and without (CTRL) 5 μM tigecycline (n = 5, each performed in quintuplets), respectively. i Reduced mitochondrial protein synthesis measured by [35S]-methionine labeling of WT and Top1mt-KO MEFs. A representative gel shows the autoradiography of newly synthesized mitochondrial proteins (left). Equal protein loading was ensured by Coomassie staining (right). Data are mean ± SEM; *p < 0.05, **p < 0.01, Student’s t-test