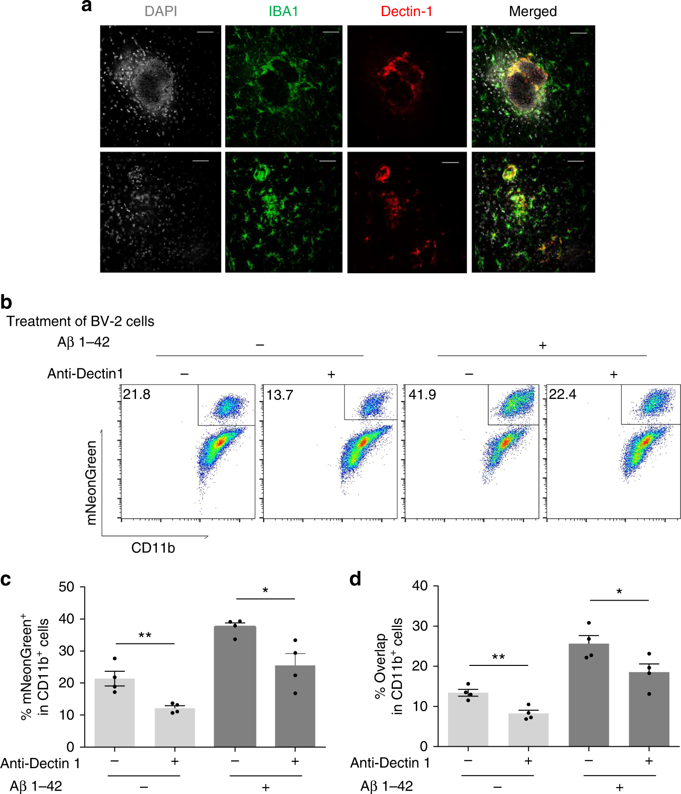
Fig. 7

Dectin-1 expression is associated with FIGGs. a Wild-type mice were challenged with C. albicans as in Fig. 2, and immunofluorescence staining for DAPI, IBA1, and Dectin-1 was performed on brain sections containing FIGGs. b Representative flow plot from the ImageStream X of treated BV-2 cells (Aβ or Dectin-1 blocking antibody) co-cultured with mNeonGreen+ C. albicans. c Percentage of mNeonGreen+ cells in all CD11b+ cells. d Percentage of overlap cells in all CD11b+ cells with the same gating strategy in Fig. 6. (n = 4, mean ± S.E.M, *p < 0.01, **p < 0.01 using one-way ANOVA followed by Dunnett’s test for multiple comparison. Data are shown as representative of two independent experiments.)