Fig. 4
From: RNA inhibitors of nuclear proteins responsible for multiple organ dysfunction syndrome

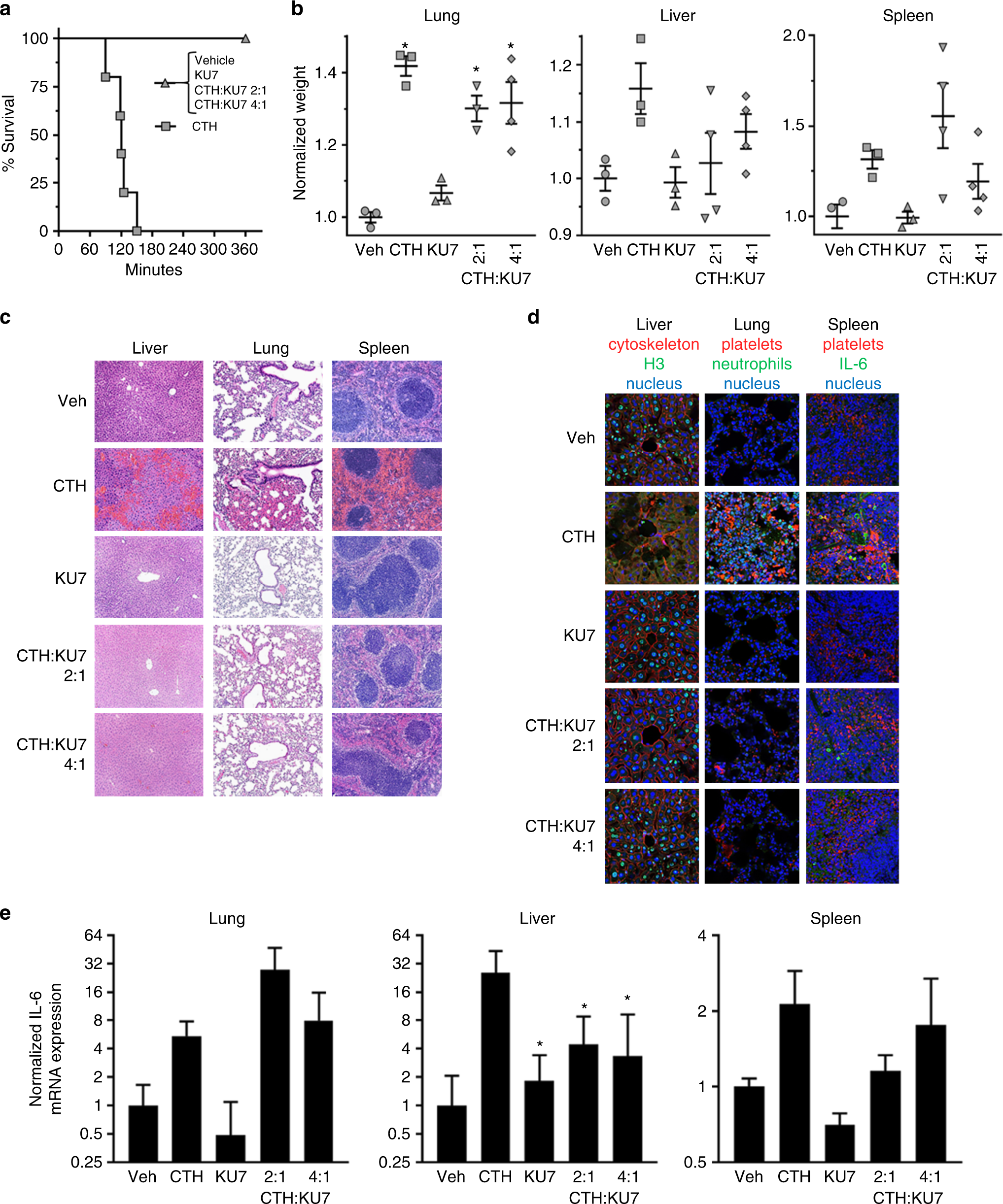
Efficacy of histone aptamer in murine model of MODS. a Survival curves of mice injected IV with CTH in the presence or absence of aptamer treatment; n = 6 per group. Molar ratio of CTH to aptamer indicated. b Weights of the liver, lung and spleen normalized to pre-treatment body weight; *p < 0.05 vs. Veh, one-way ANOVA corrected for multiple comparisons (Dunnett testing), n = 4–6 per group, data represent mean ± SEM. c Histology of the liver, lung and spleen of vehicle, CTH, KU7, CTH+KU7 (2:1), and CTH + KU7 (4:1) treated mice. Vascular congestion, thrombi and hemorrhaging are observed in the CTH mice. Scale bar = 100 µm. d Immunostaining of mouse liver, lung and spleen stained to identify nucleus (pseudo blue), cytoskeleton and platelets (pseudo red), histone H3, neutrophils and IL-6 (pseudo green) (see Supplementary Fig. 4 for quantitative analysis of immunostaining data). Scale bar = 25 µm. e Normalized IL-6 mRNA expression levels in the liver, lung and spleen of mice. Normalized IL-6 mRNA expression was determined using the following equation: 2^(Δ-ΔCT). ΔCT = beta actin − IL-6, Δ-ΔCT = Vehicle ΔCT − Treatment ΔCT. Error bars represent the lower limit (LL) and upper limit (UL) of the standard deviation from the Δ-ΔCT [2^(LL Δ-ΔCT) and 2^(UL Δ-ΔCT)]; *p < 0.05 vs. CTH (50 mg kg−1)