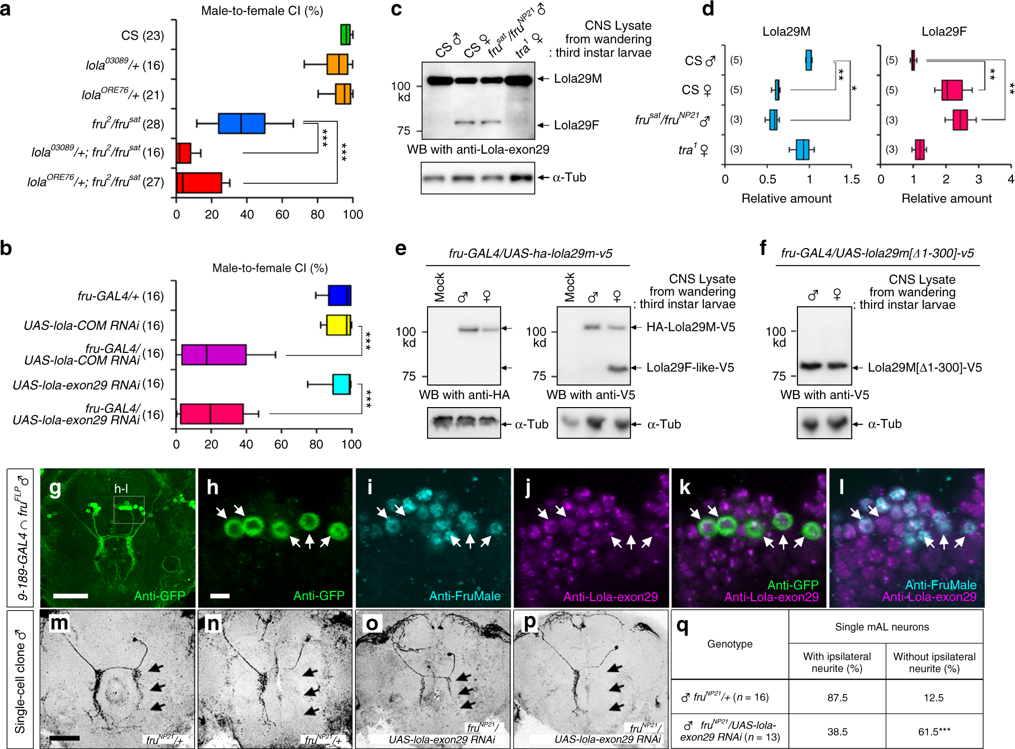
Fig. 1

lola exon 29 contributes to a set of Lola isoforms differentially expressed between females and males. a, b Male courtship activities. Courtship defects in fru hypomorphic males were enhanced in the lola heterozygous background (a) and knockdown by lola-COM RNAi (3rd bar from the top) or by lola-exon 29 RNAi (5th bar from the top) suppressed male-to-female courtship (b). ***P < 0.001 by the Kruskal–Wallis analysis of variance followed by Steel–Dwass post hoc test (a, b). c Western blotting with anti-Lola-exon 29 of CNS extracts obtained from wild-type (CS) males, wild-type females, frusat/fruNP21 males and tra1 homozygous females. d Quantification of Lola29M (left-side panel) and Lola29F (right-side panel), as normalized by the values for the wild-type male. The number of replicates is indicated in parentheses. **P < 0.01; *P < 0.05 by the Kruskal–Wallis analysis of variance followed by Steel’s nonparametric multiple comparisons. The box plot shows the median and 10th, 25th, 75th, and 90th percentiles. e Overexpression of a Lola29M-encoding sequence decorated with a HA-tag at the N-terminus and a V5-tag at the C-terminus (HA-lola29m-V5) yielded the Lola29M protein in males and less abundantly in females, as well as a Lola29F-like protein in females. Shown is a western blot of larval CNS extracts probed with anti-V5 that recognizes the C-terminus of Lola29M. f Lola29M[Δ1-300] lacking a.a. 1–300 resulted in a protein, Lola29F-like, with a molecular weight close to that of Lola29F in both sexes. α-Tubulin (α-Tub) was used as a loading control. g–l mAL neurons in the male brain triply stained with antibodies against GFP (g, h, k), FruM (i, l) and Lola29M/F (j–l). GFP was preferentially expressed in mAL neurons by the intersection of fruFLP and 9-189-GAL4. Scale bars: 50 μm (g) or 10 μm (h). m–q Analysis of single-cell mAL clones that express lola-exon29 RNAi. Examples of single-cell clones (m–p) and the proportion of flies that carried clones with or without the ipsilateral neurite (q). Scale bar: 50 µm. ***P < 0.001 by the Fisher’s exact probability test. Source data are provided as a Source Data file